1-RU-37197-2.2

Руководство пользователя

О программе

Owen Logic – среда программирования, предназначенная для создания алгоритмов работы коммутационных приборов, относящихся к классу программируемых реле, в частности, приборов серий ПР1хх, ПР200 и панели ИПП120 производства компании ОВЕН.

Функционал Owen Logic отличается для следующих групп приборов:

  • приборы первого поколения – ПР100, ПР102, ПР200 и панели ИПП120;

  • приборы второго поколения – ПР103, с графическим цветным ЖКИ (ПР205, ПР225).

Основной функционал Owen Logic доступен для всех приборов, функционал и интерфейсы для приборов второго поколения недоступны для других приборов.

Owen Logic позволяет пользователю разработать программу автоматизации системы по собственному алгоритму и записать ее в энергонезависимую память прибора. Для составления программы используется графический язык FBD стандарта МЭК 61131-3.

Перечень приборов, для программирования которых может использоваться Owen Logic, представлен на сайте компании ОВЕН.

Системные требования для работы Owen Logic

Операционная система:

  • Windows 7 (SP1+);

  • Windows 8.1;

  • Windows 10;

  • Windows 11.

Системные библиотеки:

  • Microsoft .NET Framework 4.8;

  • Microsoft .NET Desktop Runtime 6.0.8;

  • Microsoft Visual C++ 2015-2022

Системные требования:

  • процессор Intel Core i3 2 ГГц

  • оперативная память 4 Гб;

  • свободное место на диске 700 Мб;

Подключение к Интернету требуется для следующих действий:

  • обновление Owen Logic;
  • загрузка шаблонов сетевых устройств;
  • загрузка макросов в Менеджере компонентов.
    Примечание
    Недоступно в версии Owen Logic 2.9 и ниже. Для получения доступа к макросам используйте актуальную версию Owen Logic

Используемые аббревиатуры и термины

  • Drag and drop

    механизм перемещения элементов интерфейса, который позволяет перетаскивать нужный элемент, удерживая его кнопкой мыши, из одной области в другую.
  • FBD (Function Block Diagram) — графический язык диаграмм функциональных блоков, который предназначен для визуального программирования.
  • OwenCloud — облачный сервис компании «ОВЕН», применяемый для удаленного мониторинга, управления и хранения архивов данных приборов, используемых в системах автоматизации. Доступ к сервису осуществляется с помощью web-браузера или мобильного приложения (подробнее см. owen.ru/owencloud).

  • Owen Configurator — ПО для настройки и задачи параметров устройствам компании «ОВЕН».

  • ST (Structured Text) — язык программирования стандарта IEC61131-3. Предназначен для программирования промышленных контроллеров и операторских станций.
  • ЖКИ — жидкокристаллический индикатор.

  • Коммутационная программа, программа — разработанный пользователем на схеме проекта алгоритм работы для последующей записи в прибор.

  • Контекстное меню — элемент графического интерфейса, представляющий собой список команд, вызываемый пользователем для выбора необходимого действия над выбранным объектом. В Owen Logic вызывается нажатием ПКМ по объекту.

  • Логический сигнал («сигнал») — дискретная физическая величина (напряжение или ток), принимающая только два значения: включено – соответствует логической «1» (лог. «1»), и отключено – логическому «0» (лог. «0»).
  • ЛКМ — левая кнопка мыши.

  • Макрос — функциональный блок, разработанный пользователем.
  • ОЗУ (Оперативное Запоминающее Устройство) — энергозависимая часть памяти прибора, в которой во время работы хранится выполняемый код программы, а также входные, выходные и промежуточные данные, обрабатываемые процессором.

  • ПЗУ (Постоянное Запоминающее Устройство) — энергонезависимая память, которая используется для хранения массива неизменяемых данных.

  • ПК — персональный компьютер.
  • ПКМ — правая кнопка мыши.
  • ПО — программное обеспечение.
  • Преобразователь — устройство, через которое прибор подключается к ПК.
  • Прибор — программируемое устройство, например ПР200.
  • Приборы второго поколения — ПР103, с графическим цветным ЖКИ (ПР205, ПР225);
  • Приборы первого поколения — ПР100, ПР102, ПР200 и панели ИПП120;
  • Проект — файл, созданный в Owen Logic, включающий в себя программу и настройки для последующего хранения на ПК.

  • Слот — разъем в приборе для подключения интерфейса связи или модуля расширения.

  • Уставка — заданное значение параметра функционального блока (установленный режим).
  • Функциональный блок (ФБ) — структурная единица программы, которая после выполнения выдает одно или более значений. Может быть создано множество поименованных экземпляров (копий) функционального блока.
  • Функция — структурная единица программы, которая после выполнения выдает только одно значение. Функция не хранит информацию о своем внутреннем состоянии, то есть вызов функции с одними и теми же фактическими параметрами выдает то же значение.
  • Холст, схема — поле для размещения графических компонентов проекта и редактирования соединительных цепей между ними.
  • Цикл — время выполнения прибором заданной программы (зависит от количества выполняемых операций в программных цепях).
  • ЭСППЗУ (Электронно-Стираемое Программируемое Постоянное Запоминающее Устройство) — часть интегральной схемы микропроцессора, которая используется для хранения данных.

Установка

  1. Скачайте на ПК и запустите файл Owen Logic.exe.

  2. Откроется окно мастера установки. Ознакомьтесь с информацией и нажмите кнопку Далее.

    Graphic
    Окно мастера установки
  3. Ознакомьтесь с лицензионным соглашением и, в случае согласия, выберите Я принимаю условия соглашения. Нажмите кнопку Далее.

    Graphic
    Окно лицензионного соглашения
  4. Выберите папку для установки Owen Logic и папку для ярлыка в меню Пуск. Нажмите кнопку Далее.

  5. При необходимости создания ярлыка на рабочем столе и в панели быстрого запуска, создания связи для файлов с расширением .owl и .owle с Owen Logic и установки библиотеки .NET6 SDK для создания Мастера тиражирования для ОС Linux, установите соответствующие чекбоксы. Нажмите кнопку Далее.

    Graphic
    Выбор дополнительных задач
  6. Ознакомьтесь с информацией об установке и нажмите кнопку Установить.

    Graphic
    Окно запуска установки
  7. Откроется окно, в котором будет отображаться процесс установки.

    Graphic
    Процесс установки программы
  8. Дождитесь окончания установки и при необходимости установите чекбокс Запустить Owen Logic.

    Graphic
    Завершение установки
  9. Нажмите кнопку Завершить.

Описание интерфейса

После запуска Owen Logic на мониторе ПК открывается Главное окно:

Graphic

Главное окно содержит:

Главное меню

Файл

Новый проект

Создание нового проекта. Текущий проект закрывается, перед закрытием будет предложено сохранить проект

Смена целевой платформы

Вызов окна смены модификации прибора для проекта

Открыть проект

Открытие ранее созданного и сохраненного проекта

Сохранить текущий документ

Сохранение текущего проекта

Сохранить проект

Пересохранение проекта под текущим именем

Сохранить проект как

Сохранение проекта под новым именем или в другом месте

Создать файл с ключом

Создание файла с ключом (подробнее см. Защита проекта ключом)

Сведения о проекте

Вызов окна сведений о проекте

Создать макрос

Вызов редактора макросов

Импорт из файла

Импорт макроса, функции или функционального блока на ST из файла в библиотеку компонентов

Экспорт в файл

Экспорт макроса функции или функционального блока на ST для сохранения на ПК

Менеджер компонентов

Вызов окна Менеджера компонентов

Печать

Печать схемы открытого проекта

Последние проекты

Список недавно открытых проектов

Выход

Выход из Owen Logic

Вид

Отменить

Отмена последнего действия в проекте

Восстановить

Восстановление отмененного действия

Индикаторы состояний

Включение/отключение индикаторов в строке состояний

Панель библиотек

Скрыть/отобразить панель Библиотека компонентов

Панель свойств

Скрыть/отобразить панель Свойства

Переменные

Скрыть/отобразить панель Переменные

Менеджер экранов

Скрыть/отобразить Менеджер экранов (меню доступно для приборов с дисплеем)

Сбросить расположение панелей

Сброс пользовательских настроек положения панелей и возврат к настройкам по умолчанию
Прибор

Записать программу в прибор

Запуск записи созданной программы в прибор (кнопка неактивна, пока не подключен прибор)

Обновить встроенное ПО

Запуск обновления прошивки подключенного прибора

Информация

Вызов окна с информацией о подключенном приборе

Таблица переменных

Вызов окна для работы с переменными в проекте

Юстировка входов/выходов

Вызов окна юстировки (кнопка неактивна, пока не подключен прибор)

Настройка прибора

Вызов окна настройки прибора

Настройка порта

Вызов окна настройки порта связи с прибором

Сервис

Перенумеровать компоненты

Изменение нумерации ФБ в рабочей зоне проекта

Режим симулятора

Запуск режима симуляции

Режим OFFLINE

Включение/отключение запрета опроса прибора по USB

Расширения
Примечание
Меню Расширения по умолчанию содержит один пункт — Управление расширениями. Другие пункты появляются по мере установки расширений, подробнее см. раздел Расширения.

Управление расширениями

Вызов окна управления расширениями

Экспорт устройства в ОРС

Запуск расширения Экспорт устройства в ОРС

Экспорт устройства в OwenCloud

Запуск расширения Экспорт устройства в OwenCloud

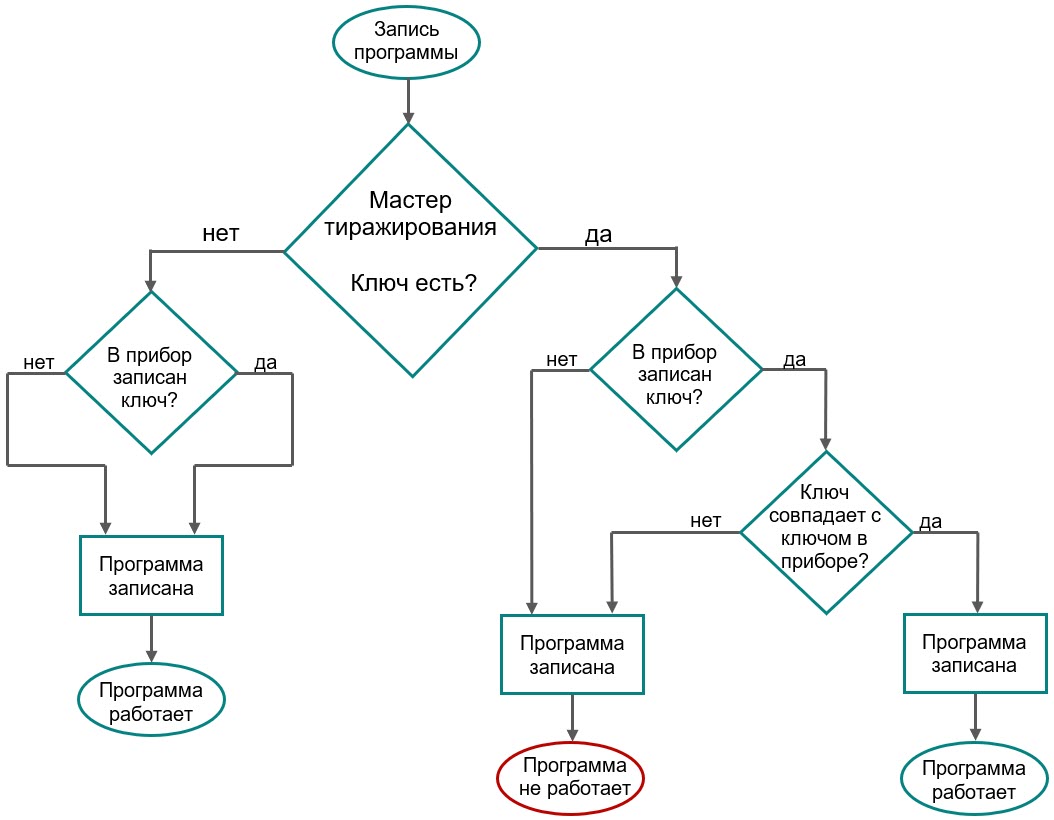
Мастер тиражирования

Запуск расширения Мастер тиражирования

Помощь

Автопроверка нового релиза

Включение/отключение автоматической проверки новых версий и релизов Owen Logic на сервере обновления

Проверить обновления...

Вызов окна для проверки и установки новых версий и релизов Owen Logic

Справка

Вызов окна справки

История версий

Вызов в браузере страницы со списком версий ПО и описанием

О программе

Вызов окна информации о текущей версии Owen Logic

Панели инструментов

Панель инструментов

Graphic

Graphic

Новый проект

Создание нового проекта. Текущий проект закрывается, перед закрытием будет предложено сохранить проект

Graphic

Открыть проект

Открытие ранее созданного и сохраненного проекта

Graphic

Сохранить проект

Сохранение текущего проекта. При первом сохранении вызывает окно для присвоения имени файлу

Graphic

Печать

Печать схемы открытого проекта

Graphic

Копировать

Копирование выделенного в рабочей области элемента

Graphic

Вставить

Вставка скопированного элемента

Graphic

Отменить

Отмена последнего действия в проекте

Graphic

Восстановить

Восстановление отмененного действия

Graphic

Записать программу в прибор

Запуск записи созданной программы в прибор

Graphic

Информация

Вызов окна с информацией о подключенном приборе

Graphic

Настройки прибора

Вызов окна с настройками прибора

Graphic

Таблица переменных

Вызов окна для работы с переменными в проекте

Панель отладки

Graphic

Graphic

Режим симулятора

Запуск режима симуляции

Graphic

Онлайн отладка

Запуск режима онлайн отладки

Graphic

Порядок исполнения

Изменение порядка вычисления значений на выходах программы или макроса и порядка передачи значений по обратным связям

Graphic

Перенумеровать компоненты

Изменение нумерации ФБ в рабочей зоне проекта

Панель вставки

Graphic

Graphic

Блок комментариев

Добавление комментария на схему проекта

Graphic

Создание блока выходной переменной

Создание блока для записи значения в переменную

Graphic

Создание блока входной переменной

Создание блока для считывания значения из переменной

Graphic

Создание блока константы

Создание блока с фиксированным числовым значением

Graphic

Линия задержки

Создание задержки на 1 цикл

Graphic

Создание сетевой выходной переменной

Создание блока переменной, значение которой задается по сети

Graphic

Создание сетевой входной переменной

Создание блока переменной, значение которой считывается по сети

Graphic

Создание блока записи в ФБ

Создание блока для записи значения переменной ФБ, на схеме может не отображаться соединительная линия цепи передачи сигнала

Graphic

Создание блока чтения из ФБ

Создание блока для считывания значения переменной ФБ, на схеме может не отображаться соединительная линия цепи передачи сигнала

Graphic

Преобразователь в булевское значение

Конвертация значения сигнала в булевское значение

Graphic

Преобразователь в целочисленное значение

Конвертация значения сигнала в целочисленное значение

Graphic

Преобразователь в число с плавающей точкой

Конвертация значения сигнала в число с плавающей точкой

GraphicСоздать макросСоздание нового макроса в проекте
GraphicСоздать функцию на STСоздание функции на языке ST для использования в проекте
GraphicСоздать функциональный блок на STСоздание функционального блока на языке ST для использования в проекте

Панель Библиотека компонентов

Включить/выключить отображение панели Библиотека компонентов в рабочей области можно в главном меню Вид.

Если в Owen Logic открыт проект, то на панели Библиотека компонентов отображаются ее разделы:

Раздел выбирается в нижней части панели.

Graphic
Вид

В выпадающем меню можно выбрать вид расположения компонентов:

Graphic

Способ отображения компонентов можно выбрать с помощью кнопок в верхней части панели:

  • Graphic Показать все компоненты – отображаются все компоненты выбранного раздела;

    Graphic

  • Graphic Группировка по папкам – отображаются папки, содержащие компоненты разных типов.

    Graphic

Описание разделов и компонентов панели Библиотека компонентов приведено в разделе Библиотека.

Панель Свойства

Включить/выключить отображение панели Свойства в рабочей области можно в главном меню Вид.

На панели отображаются и редактируются:

  • параметры элементов программы;
  • размеры холста;
  • часто используемые свойства входов и выходов (полный перечень свойств находится в разделе Входы настроек прибора);
  • параметры комментария, свободных переменных, блоков преобразователей.

Если элемент не выбран, то на панели отображаются свойства холста.

Для отображения свойств элемента в панели следует нажать на него ЛКМ.

Graphic

Способы отображения параметров в панели:

  • Graphic — в алфавитном порядке;

  • Graphic — по категориям.

Панель переменных

Включить/выключить отображение Панели переменных в рабочей области можно в главном меню Вид.

На Панели переменных отображаются переменные из Таблицы переменных.

Graphic
Окно Панель Переменных

Создание блока переменной

Для создания блока входной переменной следует перетащить переменную (методом drag & drop) на холст.

Для создания блока выходной переменной следует перетащить переменную на холст, удерживая клавишу Shift.

Если переменную перетащить к коннектору элемента схемы, то будет создан блок переменной, присоединенный к этому коннектору.

Ссылки

Для отображения блоков, к которым привязана переменная, следует нажать на имя переменной в панели. В области ссылок панели отобразятся ссылки на блоки. Если кликнуть по ссылке, то на холсте будет выделен блок, к которому привязана переменная.

Graphic
Ссылка на переменную

С помощью контекстного меню переменной можно найти переменную в Панели переменных, для этого следует выбрать пункт Найти в Панели переменных. Привязки переменной к другим блокам можно просмотреть в пункте Показать ссылки контекстного меню блока переменной. Если нажать на ссылку в контекстном меню, то будет совершен переход к выбранному блоку.

Graphic
Контекстное меню переменной

Рабочая область

После создания проекта или открытия сохраненного проекта в рабочей области появляется холст для разработки программы на языке FBD.

Если прибор поддерживает работу с функциями на языке ST, отобразится вкладка Редактор функции.

Graphic

На холсте размещаются элементы и блоки из панели Библиотека компонентов и панели вставки. Изменить размеры холста можно на панели Свойства.

Входы и выходы

Входы и выходы прибора обозначены в виде квадратов с маркировкой номеров:

  • вдоль левого края холста расположены входы (Ix — дискретные, FIx — быстрые дискретные, AIx — аналоговые);

  • вдоль правого края холста расположены выходы (Qx — дискретные, AOx — аналоговые, К — ключи, Fx — светодиоды).

Цифры в обозначениях соответствуют номерам физических входов и выходов прибора. Входы и выходы можно перетаскивать вверх/вниз вдоль холста методом drag & drop, удалять и добавлять для удобства компоновки схемы.

Graphic

Управление

Над холстом располагаются кнопки:

Graphic

Включить/Выключить сетку

При включенной сетке на холсте отображаются вертикальная и горизонтальная линейки и сетка. Элементы и линии связи при размещении привязываются к сетке

Graphic

Уменьшить масштаб

Уменьшение масштаба на 10 % от первоначального

Graphic

Оригинальный размер

Возврат к исходному масштабу

Graphic

Увеличить масштаб

Увеличение масштаба на 10 % от первоначального

Задать требуемый масштаб можно с помощью выпадающего меню справа от описанных выше кнопок.

В нижней части холста находятся кнопки:

Graphic

Используется для одновременного отображения двух областей одной схемы в разных окнах

Graphic

Используется для отображения схемы в одном окне

Строка состояния

В строке состояния отображается информация о доступных ресурсах прибора и подключении.

Вид

В зависимости от прибора, выбранного при создании проекта, перечень индикаторов в строке состояния может различаться.

Graphic
Индикаторы

Настройка отображения индикаторов в строке состояния доступна через Главное меню → Вид → Индикаторы состояний.

В строке состояния может отображаться следующая информация:

  • ФБ — доступное количество экземпляров функциональных блоков;
  • Перем. — доступное количество переменных;
  • Стек — уровень использования памяти выделенной под стек. Стек используется для промежуточных вычислений в программе;
  • Сист. ЭСППЗУ — доступное количество системной энергонезависимой памяти. Индикатор заполняется в случае использования сетевых переменных на схеме, привязки переменных к визуализации и параметрам прибора и добавления в проект модулей расширения;
  • ЭСППЗУ — доступное количество энергонезависимой памяти. Индикатор заполняется в случае использования на схеме стандартных энергонезависимых переменных;
  • ПЗУ — доступное ПЗУ прибора в процентах от общего объема: «ПЗУ: 0…100 %»;
  • Сист. ОЗУ — доступное системное ОЗУ прибора.
  • ОЗУ

    — доступное ОЗУ прибора в процентах от общего объема: «ОЗУ: 0…100 %». Чем больше используется в программе блоков и функций, тем больше памяти требуется для работы в приборе. Owen Logic автоматически рассчитывает доступную память прибора и в случае критического значения выводит соответствующее предупреждение;

  • Сист. ПЗУ визуал. — доступное ПЗУ визуализации прибора в процентах от общего объема (только для приборов с графическим цветным ЖКИ);

  • Польз. ПЗУ визуал. — доступное ПЗУ визуализации для растровых изображений (только для приборов с графическим цветным ЖКИ);

  • ОЗУ визуал. — доступное ОЗУ визуализации прибора в процентах от общего объема. Расчет ведется для самого нагруженного экрана (только для приборов с графическим цветным ЖКИ);

  • ПРххx-xхх — модель подключенного прибора. Если прибор не подключен, на индикаторе отображается надпись Прибор не подключен. Нажатие на индикатор включает/выключает режим OFFLINE;
  • COMx — номер выбранного пользователем порта для подключения прибора. Нажатие на индикатор открывает окно настройки порта.
Предупреждение
Если какой-либо из индикаторов показывает заполнение более 100%, то запись программы в прибор будет запрещена, при попытке записи программы появится сообщение о превышении размера памяти.

При наведении мышки на индикатор отображается всплывающее сообщение с информацией о загрузке памяти прибора.

Режим OFFLINE

В режиме OFFLINE устанавливается запрет на связь с прибором.

Для перехода в режим OFFLINE следует нажать на индикатор модели прибора в строке состояния или выбрать в главном меню Сервис → Режим OFFLINE. Вид индикатора изменится на OFFLINE. Повторное нажатие отключает режим OFFLINE.

Подробнее см. в разделе Загрузка в прибор.

Менеджер и редактор экранов

Менеджер экранов

Если прибор оснащен дисплеем, то на него можно запрограммировать вывод информации из программы. Инструкция по работе с экранами приведена в разделе Программирование экрана прибора.

Включить/выключить отображение вкладки Менеджер экранов в рабочей области можно в главном меню Вид.

Менеджер экранов открывается нажатием на одноименную вкладку в левом крае рабочей области.

Graphic

Менеджер экранов состоит из дерева элементов в верхней части и полей свойств в нижней части.

В дереве экранов отображаются и редактируются группы экранов и экраны.

Основные функции:

Graphic

Добавить экран (находится в верхней части менеджера экранов и в контекстном меню группы экранов приборов с графическим цветным ЖКИ)

Graphic

Удалить элемент (находится в верхней части менеджера экранов, в контекстном меню экрана и группы экранов приборов с графическим цветным ЖКИ)

Graphic

Удалить экран (в контекстном меню экрана)

Graphic

Редактировать экран (в контекстном меню экрана)

Graphic

Редактировать группу (в контекстном меню группы экранов, доступен только для приборов с монохромным текстовым ЖКИ)

При выборе экрана или группы экранов в нижней части Менеджера экранов отображаются их свойства.

Редактор экранов

Редактор экранов открывается выбором команды Редактировать экран в контекстном меню экрана в Менеджере экранов или двойным нажатием ЛКМ по экрану в дереве экранов.

Graphic
Редактор экрана для прибора с монохромным текстовым ЖКИ

Graphic
Редактор экрана для прибора с графическим ЖКИ

Подробно работа с экранами рассмотрена в разделах:

Базовые сведения

Принцип выполнения программы

Программа для прибора составляется с учетом количества имеющихся у него входов, выходов и наличия часов реального времени.

Функциональная схема работы прибора:

Graphic

Работу прибора можно представить в виде последовательно выполняемых шагов (рабочий цикл):

  1. Логическое состояние входов автоматически записывается в ячейки памяти входов (количество ячеек равно числу входов – I1…In).
  2. Программа считывает значения из ячеек памяти входов и выполняет над ними логические операции в соответствии с алгоритмом работы.
  3. После обработки всей программы результаты записываются на физические выходы прибора (для включения выходных элементов Q1…Q4).
  4. Переход к Шагу 1 (после выполнения всех предыдущих шагов обработки программы цикл работы прибора повторяется с первого шага).

Время выполнения всех шагов зависит от сложности алгоритма программы (подробнее см. раздел Время цикла).

Разработка проекта и порядок работы

Создание и редактирование проекта

Для создания нового проекта:

  1. Нажмите кнопку Graphic на панели инструментов или выберите в главном меню Файл → Новый проект….

  2. Откроется окно выбора модели со списком приборов. При выборе прибора в поле справа появится изображение прибора, его характеристики и модификации. Выберите модель и модификацию прибора и нажмите Создать.

    Graphic
    Окно выбора прибора

Примечание
Если к ПК подключен прибор, то Owen Logic предложит модель и модификацию подключенного прибора в окне выбора.

В главном окне Owen Logic отобразится холст проекта, станут активными строка состояния, панели Библиотека компонентов, Свойства и Переменные.

Если у выбранного прибора есть дисплей, то в главном окне отобразится вкладка Менеджер экранов, где можно настроить вывод информации на дисплей.

Сохранить текущий или открыть сохраненный проект можно с помощью соответствующих кнопок на панели инструментов или в главном меню Файл.

Порядок программирования прибора в проекте:

  1. Разработка программы.

  2. Отладка программы.

  3. Подключение прибора к ПК.

  4. Загрузка разработанной программы в прибор.

Разработка программы

На холсте проекта создается программа на языке FBD с помощью блоков и элементов вставки из Библиотеки компонентов.

Отладка программы

После создания можно смоделировать работу программы в режиме симулятора. Во время проверки правильности работы программы пользователь может изменять состояние входов, контролируя состояние выходов на соответствие нужным условиям. После выявления ошибок можно вернуться к правке программы.

Подключение прибора к ПК

Для подключения прибора к ПК следует настроить порт в Owen Logic и с помощью кабеля подсоединить прибор. Далее на прибор подается питание (если требуется), и производятся настройки прибора в Owen Logic.

Загрузка программы в прибор

После настройки соединения можно загрузить программу в прибор из Owen Logic.

Онлайн отладка

Загруженную программу можно проверить в режиме онлайн отладки с реальными значениями, поступающими из прибора.

Защита проекта ключом

Создание файла с ключом

Для создания файла с ключом следует:

  1. Выбрать в главном меню Файл → Создать файл с ключом…

    Graphic

  2. В открывшемся диалоговом окне ввести имя файла и сгенерировать ключ. Ключ можно изменить нажатием кнопки Graphic или вручную.

    Graphic

  3. Сохранить файл. Файл с ключом по умолчанию сохраняется в папку C:\Users\[имяпользователя]\Документы\Owen Logic\Keys.

Привязка файла-ключа

Для привязки файла-ключа к проекту следует:

  1. На панели свойств Свойства Схема в свойстве файла нажать икону «».

    Graphic

  2. В открывшемся окне выбрать файл-ключ.

    Graphic
    Примечание
    Если в папке C:\Users\[имяпользователя]\Документы\Owen Logic\Keys не найдено ни одного файла-ключа, Owen Logic предложит создать новый ключ.
    Graphic
  3. Нажать кнопку открыть.

Разработка программы

Разработку программы рекомендуется начать с планирования. План должен описывать все возможные состояния прибора во время функционирования (в виде диаграммы режимов, таблицы состояний, электрической или функциональной схемы и/или др.).

После того как продуманы все задачи, которые должны выполняться прибором, следует составить программу на холсте проекта с помощью элементов Библиотеки компонентов.

Размещение компонентов и создание связей

Компоненты размещаются на схеме путем выбора нужного компонента в панели Библиотека компонентов и перемещения на холст методом drag & drop.

Graphic

Входы и выходы прибора и компонентов следует соединить, проведя между ними линии связи. Для создания соединительной линии следует:

  • нажать ЛКМ на выход первого компонента. Линия присоединится к нему и потянется вслед за курсором мыши;

  • для создания изгиба линии следует нажать на холсте для отметки точки поворота линии;

  • протянуть линию до входа второго компонента и нажать по нему. Линия связи создана.

Graphic

Если типы входа и выхода компонентов не совпадают, то линия не создастся. Подробнее см. раздел Типы переменных.

Для выделения блока или компонента на схеме следует нажать по нему ЛКМ. Чтобы выделить несколько элементов схему, можно воспользоваться «лассо» – заключить нужные элементы внутрь растягивающегося вслед за курсором мыши прямоугольника, удерживая ЛКМ.

Graphic

Незадействованные переменные не участвуют в логике программы и не занимают память устройства.

Настройка параметров компонентов

Чтобы отредактировать параметры, следует выделить нужный компонент или блок на схеме и настроить значения на панели Свойства.

Graphic

Свойства компонента или блока можно открыть с помощью контекстного меню.

Graphic

Для разработки программы используются следующие блоки и функции, вызываемые на панели вставки:

Блок комментариев

Размещение текстового комментария на схеме

Блок переменной

Размещение блока переменной для записи или чтения значений программы

Блок константы

Размещение блока с фиксированным числовым значением

Линии задержки

Создание задержки на один цикл передачи значения с выхода компонента на вход

Блок сетевой переменной

Размещение блоков обмена данными с другими устройствами, подключенными к прибору по сети

Блок чтение/записи в ФБ

Запись/чтение значений отдельных параметров из ФБ в переменную и наоборот

Блок преобразования

Конвертация значений различных типов для передачи

Перенумеровать компоненты

Переназначение порядковых номеров ФБ схемы

Порядок исполнения

Изменение порядка вычисления значений выходов программы

Блок комментариев

Блок комментариев позволяет оставлять записи и комментарии на схеме проекта.

Чтобы добавить текстовый комментарий на схему, следует нажать на кнопку Graphic на панели вставки. Затем удерживая ЛКМ начертить прямоугольную область блока комментариев на том месте схемы, где должен располагаться комментарий.

Graphic

Для выделенного блока комментариев можно изменить настройки ввода текста на панели свойств.

Graphic

Чтобы цвет фона блока комментариев был виден, следует задать значение параметру Прозрачность фона более 20.

Для ввода текста следует дважды нажать ЛКМ на блок комментариев и ввести новый текст.

Graphic

Блок переменной

Блок переменной служит для использования переменной на схеме проекта.

Чтобы добавить блок переменной на схему, следует нажать на его пиктограмму на панели вставки:

  • Graphic входная переменная — для передачи значения в программу;

  • Graphic выходная переменная — для записи в нее значения из программы.

Затем нажать на схеме в то место, куда нужно поместить блок.

Graphic

Блок переменной также можно добавить на схему из панели Переменные.

Для привязки переменной к блоку переменной следует:

  1. Выделить блок переменной.

  2. В свойствах блока переменной нажать кнопку «...» в поле Переменная или два раза нажать на блок переменной на схеме.

    Graphic

  3. В открывшемся окне Таблицы переменных выбрать или создать новую переменную и нажать кнопку ОК. Выбранная переменная будет привязана к блоку.

    Graphic

Если после привязки блок переменной выделяется красным цветом, значит, присутствует ошибка. Сообщение об ошибке отображается в строке состояния.

Graphic

Для блока выходной переменной, имеющей привязку к параметру прибора, либо элементу визуализации, доступна настройка Запись в конце цикла, которая служит для записи значения в переменную после всех операций чтения в рабочем цикле.

Graphic

Значение по умолчанию в настройке Запись в конце цикла устанавливается в зависимости от свойства Энергонезависимость переменной, привязанной к выходному блоку:

  • если чекбокс Энергонезависимость не отмечен (галочка отключена), тогда Запись в конце цикла принимает значение "Нет";

  • если чекбокс Энергонезависимость отмечен (галочка включена), тогда Запись в конце цикла принимает значение "Да".

Значение по умолчанию в настройке Запись в конце цикла устанавливается при следующих изменениях:

  • при каждом изменении привязки переменной к выходному блоку;

  • при каждом изменении свойства Энергонезависимость привязанной переменной к выходному блоку.

Примеры использования настройки параметра Запись в конце цикла с рекомендуемыми значениями:

Пример 1

Создана переменная mode, привязанная к элементу визуализации. Переменная инициализируется значением с холста.

Graphic

Необходимо произвести действие с этой переменной в первом рабочем цикле.

В случае настройки Запись в конце цикла "Да":

Энергонезависимая переменнаяНе энергонезависимая переменная

Переменная mode в блоке входной переменной будет проинициализирована значением по умолчанию (например, 5):

Graphic

Переменная mode в блоке входной переменной будет проинициализирована нулевым значением:

Graphic

В случае настройки Запись в конце цикла "Нет":

Энергонезависимая переменнаяНе энергонезависимая переменная

Переменная mode в блоке входной переменной будет проинициализирована значением с холста:

Graphic

Переменная mode в блоке входной переменной будет проинициализирована значением с холста:

Graphic

Рекомендуется использовать Запись в конце цикла "Нет".

Пример 2

Созданы две стандартные переменные screen_var1 и screen_var2, привязанные к разным элементам визуализации, доступным для изменения с экрана прибора.

Необходимо произвести синхронизацию значений этих переменных. Для этого можно использовать макросы SelChg/SelChgF из менеджера компонентов.

Макрос SelChgF предназначен для изменения переменной тип int/float с помощью двух переменных. На выходе макроса записывается последнее изменение одной из двух переменных.

В случае настройки Запись в конце цикла "Нет" (по умолчанию для не энергонезависимых переменных):

Graphic

У одной из переменных (в данном примере screen_var2) появляется циклическая связь (подсвечивается желтым цветом), в результате чего недоступно изменение значения переменной с экрана, т.к. переменная screen_var2 будет принимать значение переменной screen_var1.

В случае настройки Запись в конце цикла "Да" (по умолчанию для энергонезависимых переменных) для переменной screen_var2 циклическая связь пропадет, обе переменные станут доступны для изменения с экрана:

Graphic

Рекомендуется использовать Запись в конце цикла "Да".

Указанная в примерах информация имеет рекомендательный характер, у пользователя есть возможность установить именно то значение, которое обеспечит необходимое поведение в данной части схемы.

Блок константы

Для включения в программу жестко заданного числового значения используется блок константы. Для размещения блока константы на схеме следует нажать на кнопку Graphic на панели вставки, затем – в место на схеме, где должен быть расположен блок.

Graphic

На панели свойств выбранного блока указывается тип данных для константы и вводится значение. Значение будет отображено в блоке на схеме.

Graphic

Значение константы можно отредактировать двойным нажатием на блок константы или выбором Изменить значение в контекстном меню блока.

Graphic

Допустимые значения для типов константы:

Булевскоеот 0 до 1
Целочисленноеот 0 до 4294967295
С плавающей запятой от –3,402823E+38 до 3,402823E+38

Значение константы не подвергается изменениям на всем протяжении работы программы.

Линия задержки

Линия задержки используется для создания задержки на один цикл передачи значения с выхода компонента на вход.

Для создания линии задержки следует нажать на кнопку Graphic на панели вставки и построить линию между выходом и входом компонента/компонентов проекта. Линия задержки отобразится на схеме пунктирной линией со стрелкой, цвета соответствующего типу данных переменной.

Graphic

Пример

На вход I1 блока арифметического сложения (целочисленный тип) подается константа, значение которой равно 1. На вход I2 по линии задержки подается значение с выхода блока Q, которое было вычислено в предыдущем цикле.

Graphic

Значения на входах и выходах блока:

№ цикла

1

2

3

4

5

6

7

8

9

10

I2

0

1

2

3

4

5

6

7

8

9

Q

1

2

3

4

5

6

7

8

9

10

Блок сетевой переменной

Блоки сетевых переменных служат для передачи и получения значений по интерфейсам связи и использования их в программе.

Для добавления на схему блока сетевой переменной следует нажать на кнопку:

  • Graphic – передача значения из программы по сети;

  • Graphic – получение значения в программу по сети.

Привязка переменной к блоку сетевой переменной

Для привязки переменной к блоку сетевой переменной следует:

  1. Выбрать на схеме блок сетевой переменной.

  2. Нажать на кнопку «...» в поле Переменная в свойствах блока сетевой переменной или два раза нажать на блок сетевой переменной на схеме.

    Graphic

  3. В открывшейся таблице переменных выбрать или создать новую переменную для привязки и нажать кнопку ОК.

    Graphic

  4. Присоединить выход/вход блока сетевой переменной к необходимому компоненту.

    Graphic

Вышеописанный алгоритм работы с переменными интерфейсов связи удобен, если пользователь начинает работу с проектом с настройки прибора. Если список параметров Мастера сети Modbus уже известен, работу удобнее начинать с определения переменных в таблице переменных. Подробнее см. раздел Работа по протоколу Modbus.

Примечание
Нельзя привязать переменную к блоку, если в настройках прибора нет интерфейсов связи.
Расширенные настройки

Для приборов второго поколения доступна настройка допустимого отклонения для переменных с плавающей точкой в блоке передачи значения из программы по сети. Если входящее в блок значение не превышает допустимое, то значение переменной не перезаписывается каждый цикл, что позволяет экономить аппаратные ресурсы прибора. Допустимое отклонение задается в свойствах блока сетевой переменной.

Graphic

Блок чтения/записи в ФБ

Блок чтения/записи в ФБ используется для задачи или чтения значения параметра ФБ в процессе выполнения программы.

На схему могут быть добавлены блоки:

  • Graphic

    — записи значения в ФБ;

  • Graphic

    — чтения значения из ФБ.

Пример

В зависимости от значения на входе I1 в функциональном блоке BLINK1 значение параметра Длительность вкл. состояния будет иметь значение 2 или 10.

Graphic

Для настройки блока записи значения в ФБ следует на панели свойств блока выбрать ФБ и имя переменной, в которую будет записываться значение.

Graphic

Блок преобразования

Линия связи между компонентами программы может быть создана только для входа и выхода одного и того же типа: булевского, целочисленного, с плавающей запятой или массива (с одинаковым количеством и типом элементов). Для создания линии связи между входом и выходом разных типов следует использовать блоки преобразования.

Использование блоков преобразования с переменными типа массив недоступно. Возможно преобразование элементов массива.

Чтобы добавить блок преобразования на схему, следует выбрать нужный тип блока на панели вставки и затем нажать в то место схемы, где он должен быть расположен.

Graphic

Типы блоков преобразования:

Graphic

Преобразователь в булевское значение

Конвертация значения сигнала в булевское значение. Если значение на входе блока больше либо равно 1, то на выходе будет 1 (True). В остальных случаях на выходе будет 0 (False).

Graphic

Преобразователь в целочисленное значение

Конвертация значения сигнала в целочисленное значение. Если на входе блока булевское значение 0 (False), то на выходе будет 0, если на входе 1 (True), то на выходе будет 1. Если на входе блока значение числа с плавающей запятой, то на выходе оно округляется с недостатком. Отрицательные значения с плавающей запятой конвертируются в 0.

Graphic

Преобразователь в число с плавающей запятой

Конвертация значения сигнала в число с плавающей точкой. Для преобразования целочисленного в число с плавающей точкой добавляется дробная часть (int = 5 → float = 5,0000). Если на входе блока булевское значение 0 (False), то на выходе будет 0,0000, если на входе блока 1 (True), то на выходе будет 1,0000.

Перенумеровать компоненты

Для переназначения порядковых номеров компонентов на схеме следует нажать кнопку Graphic на панели инструментов или выбрать в главном меню Сервис → Перенумеровать компоненты. Однотипные компоненты нумеруются по порядку сверху вниз и слева направо.

Graphic

Порядок исполнения

Значения всех выходов и обратных связей в программе вычисляются в определенном порядке. Для изменения порядка вычисления следует нажать на кнопку Graphic на панели отладки и в выпадающем меню выбрать Обратные связи или Выходы.

Owen Logic перейдет в режим настройки порядка исполнения – на выходах и обратных связях отобразятся порядковые номера очереди исполнения.

Для изменения очередности исполнения следует дважды нажать ЛКМ на нужный выход или обратную связь и ввести число, какой по счету должна выполняться данная операция.

Graphic

После установки необходимой очередности следует отключить режим настройки порядка исполнения повторным нажатием на кнопку Graphic.

Программирование дисплея прибора

Если прибор оснащен дисплеем, то дисплей может быть использован для отображения различной информации, согласно заданному алгоритму в программе. На экране может отображаться текст, графические компоненты и значения переменных программы. Для программирования экрана используется Менеджер экранов. Чтобы открыть менеджер экранов, следует нажать на заголовок вкладки в левой части рабочей области.

Graphic

Менеджер экранов для приборов с графическим цветным и монохромным текстовым ЖКИ имеет следующие различия:

Graphic
Менеджер экранов для приборов с монохромным текстовым ЖКИ

   

По умолчанию в Группу 1 добавлен Экран 1:

  • редактирование Группы 1 доступно;

  • удаление Группы 1 не доступно.

Graphic
Менеджер экранов для приборов с графическим цветным ЖКИ

   

По умолчанию в Группу системных экранов добавлен Загрузочный экран:

  • Группа системных экранов и Загрузочный экран не доступны для редактирования и удаления.

По умолчанию в Группу экранов 1 добавлен Экран 1:

  • редактирование Группы экранов 1 доступно;

  • удаление Группы экранов 1 не доступно.

Добавление экранов

В менеджере экранов можно добавить несколько экранов. Возможно настроить переход между экранами на дисплее прибора по нажатию кнопки и по изменению переменной. Настройка переходов отличается для монохромного текстового ЖКИ и графического цветного ЖКИ.

Для добавления экрана следует нажать ПКМ на элемент Группа 1 и в контекстном меню выбрать Добавить экран.

Graphic

Для удаления экрана следует нажать ПКМ на нужный экран и в контекстном меню выбрать Удалить.

Graphic

Для смены позиции экрана используйте метод drag&drop, удерживая клавишу Shift.

Graphic

При перемещении новое положение будет отображаться в виде горизонтального маркера.

Редактор экрана

Функционал редактора экрана зависит от типа дисплея в приборе:

Монохромный текстовый ЖКИ

Параметры экрана

Параметры экрана отображаются в поле свойств Менеджера экранов.

Graphic

  • Имя – для отображения в Менеджере экранов и в заголовке редактора экранов;

  • Описание – текстовое описание экрана;

  • Скрывать строки – скрытие/отображение пустых строк на экране прибора.

Для отображения параметров экрана на панели свойств следует дважды нажать на нужный экран в Менеджере экранов.

Graphic
Редактор группы экранов

Для приборов с монохромным текстовым ЖКИ также доступен редактор группы экранов, который открывается выбором команды Редактировать группу в контекстном меню группы экранов в Менеджере экранов.

Graphic

В верхней части редактора экранов и группы экранов расположены кнопки:

Graphic

Сохранить документ

Graphic

Уменьшить масштаб

Graphic

Оригинальный размер

Graphic

Увеличить масштаб

Масштаб может быть изменен с помощью выпадающего меню справа от кнопок.

Редактор экранов

Для настройки вывода информации на экран следует открыть редактор экрана двойным нажатием по экрану в менеджере экранов или нажатием на кнопку Graphic Редактировать экран из контекстного меню экрана.

Graphic

Экран может содержать несколько строк, переход к которым осуществляется с помощью кнопок прибора. Для добавления или удаления строк следует нажать на кнопку Graphic Контекстное меню строки и выбрать необходимую команду.

Graphic

В строках располагаются элементы управления, которые перетаскиваются из панели Библиотека компонентов методом drag & drop. Описания блоков приведены в разделе Элементы управления.

Примечание
Набор символов реализован в рамках кодировки Windows-1251.
Копирование экранов

В менеджере экранов можно копировать экраны для вставки в текущий или другой проект. Для копирования выделенных экранов следует выбрать команду Копировать в контекстном меню экрана или группы экранов, либо нажать сочетание клавиш Ctrl + C. Несколько экранов можно выделить с помощью зажатой клавиши Ctrl или Shift.

Graphic

Для вставки скопированных экранов следует выбрать в контекстном меню экрана или группы экранов команду Вставить, либо нажать сочетание клавиш Ctrl + V.

Вместе с экраном копируются все размещенные на экране элементы управления и свойства экрана. Привязанные к экрану переменные копируются в другой проект согласно разделу Копирование переменных.

Если между выделенными экранами есть переходы, то они копируются вместе с экранами. Если у экрана есть переход за пределы выделенной области, то такой переход удаляется.

Переход к экрану

Если в проекте участвуют два или более экранов, то необходимо настроить переходы (условия переключения) между ними.

Для создания перехода следует:

  1. Нажать ПКМ по элементу Группа 1 в дереве менеджера экранов и выбрать Редактировать группу в контекстном меню. Откроется вкладка редактора группы экранов.

  2. Выбрать стартовый экран в редакторе группы экранов.

  3. В свойствах экрана нажать «» в параметре Переход к экрану. Откроется меню создания перехода.

  4. В выпадающем меню Список экранов выбрать другой экран для перехода к нему.

    Graphic

  5. В поле Условие перехода выбрать пункт Генерация событий от прибора и в выпадающем меню указать кнопку прибора для выполнения перехода или выбрать пункт Изменения значения переменной для указания переменной булевского типа, в случае изменения значения которой будет выполнен переход.

    Graphic

    Graphic

    Примечание
    Безусловный переход служит для настройки перехода, если ни одно из событий или изменений значения переменной не происходит, например, для перехода на экран аварий.
  6. После создания переход будет отображен на схеме в редакторе группы экранов и в свойствах экрана.

    Graphic

Переход от экрана к экрану может происходить по различным событиям, для этого можно настроить несколько (коллекцию) переходов. Переходы добавляются аналогично описанию выше.

Для редактирования или удаления перехода следует выбрать его в свойствах экрана и настроить соответствующие параметры. Переход будет удален, если в поле Список экранов меню создания перехода будет стоять значение < отсутствует >.

Graphic

Графический цветной ЖКИ

Для приборов с графическим цветным ЖКИ вывод информации на экран программируется с помощью графических элементов.

Graphic

Области редактора экрана:

  • панель элементов экрана служит отображения списка расположенных на поле компонентов. На панели элементов экрана также можно менять порядок графических элементов, задавать им имена;

  • поле экрана служит для расположения графических элементов;

  • кнопки служат для программирования кнопок прибора.

Графические элементы для расположения в поле экрана выбираются из Библиотеки компонентов. Описания элементов приведены в разделе Базовые элементы.

В режиме симулятора доступно окно симуляции экрана.

Поле экрана
Graphic

При перемещении графических элементов на поле появляются подсказки с координатами и размерами элемента и направляющие линии относительно других элементов.

Для графических элементов и групп графических элементов доступны следующие действия в контекстном меню:

  • копирование;

  • вставка;

  • удаление;

  • перемещение на передний и задний план;

  • выравнивание.

Двойное нажатием ЛКМ по графическим элементам Текст и Динамический текст активирует режим ввода текста, для остальных элементов открывается окно привязки переменной.

Графические элементы можно перемещать с помощью стрелок на клавиатуре и совершать другие действия с помощью сочетаний клавиш.

Свойства графических элементов

Свойства графического элемента отображаются при:

  • выделении графического элемента, расположенного на поле экрана;

  • выделении графического элемента, расположенного на панели Компоненты экрана.

Общие свойства для всех графических элементов:

  • имя элемента;

  • размер – ширина и высота в пикселях;

  • координаты – по осям X и Y, точкой отсчета является верхний левый край элемента.

Graphic
Группы экранов

Для папки Группы экранов в поле свойств Менеджера экранов доступна настройка параметров, которые будут применены ко всем элементам визуализации всех экранов, входящих в эту группу. Изменение настроек на уровне группы автоматически влияет на все графические элементы, расположенные на всех экранах группы.

Graphic
  • Параметры:

    Описание — текстовое описание группы экранов.

  • Рамка фокуса:

    Толщина — толщина рамки графического элемента в фокусе в режиме симуляции и на экране прибора;

    Цвет — цвет рамки графического элемента в фокусе в режиме симуляции и на экране прибора.

Загрузочный экран

Для приборов с графическим цветным ЖКИ доступна загрузка пользовательского изображения для экрана, отображающегося в момент инициализации устройства после подачи питания.

Примечание
По умолчанию на Загрузочном экране отображается предустановленное изображение.

Для добавления пользовательского изображения дважды нажмите ЛКМ на элемент Загрузочный экран во вкладке Менеджер экранов. Откроется окно Свойств загрузочного изображения:

Graphic
Окно свойств загрузочного изображения
ГруппаПараметрОписание

Дополнительные возможности

ДанныеТип изображения
  • при выборе значения "По умолчанию" дальнейшая настройка параметров не доступна - на загрузочном экране будет отображаться предустановленное изображение;

  • при выборе значения "Пользовательское" доступна настройка параметров изображения

Изображение

Выбор файла изображения

Предупреждение
Для выбора доступны следующие типы файлов: *.jpg; *.jpeg; *.jpe, *.bmp. Максимальное разрешение изображения ограничено разрешением экрана устройства. Допускается уменьшение изображения в редакторе экрана Owen Logic
КоординатыX

Значение положения элемента по оси X.

Расположение элемента определяется координатами верхнего левого угла. Отсчет координат начинается с 0 и идет слева направо, конечное значение определяется размерами элемента и шириной экрана

Координаты можно задать перемещением объекта по полю экрана

Y

Значение положения элемента по оси Y.

Расположение элемента определяется координатами верхнего левого угла. Отсчет координат начинается с 0 и идет сверху вниз, конечное значение определяется размерами элемента и высотой экрана

РазмерыШирина

Ширина элемента по оси X. Максимальное значение не более ширины загруженного изображения

Размеры элемента можно задать изменением границ объекта на поле экрана. Ширина и высота элемента изменяются пропорционально размерам загруженного изображения

Высота

Высота элемента по оси Y. Максимальное значение не более высоты загруженного изображения

После загрузочного экрана по умолчанию отображается первый экран из списка Группы экранов 1.

Параметры экрана

Параметры экрана отображаются в поле свойств Менеджера экранов.

Graphic
  • Имя — для отображения в Менеджере экранов и в заголовке редактора экранов;

  • Переходы — создание переходов между экранами;

  • Описание — текстовое описание экрана;

Создание переходов между экранами
Примечание
Настройка переходов к Загрузочному экрану недоступна.
Создание перехода экрана по изменению переменной
  1. Нажмите ПКМ по элементу экран в дереве менеджера экранов и выберите Настроить переходы в контекстном меню или выделите ЛКМ свойство экрана Переходы на панели свойств экрана, и нажмите на кнопку .... Откроется окно редактора переходов. Выбранный экран будет отправной точкой для перехода.

    Graphic
  2. В выпадающем меню столбца Перейти на экран выберите другой экран для перехода к нему.

  3. В столбце По изменению переменной нажмите на кнопку ... и выберите из таблицы переменных переменную булевского типа, в случае изменения значения которой будет выполнен переход. После исполнения перехода значения привязанной переменной изменяется на «0».
  4. Для добавления другого перехода нажмитеGraphic Добавить переход, для удаления выделенного перехода нажмите Graphic.

  5. Нажмите ОК. Созданные переходы будут отображаться на панели свойств экрана. Порядок выполнения переходов соответствует их порядку в свойствах экрана.

    Graphic
Создание переходов между экранами по кнопке

В нижней части редактора визуализации расположена панель "Кнопки", на которой отображаются все имеющиеся в приборе физические кнопки:

Graphic

Двойное нажатие ЛКМ по кнопке открывает окно программирования событий для кнопки. Для каждого экрана кнопки программируются отдельно.

Graphic

Для программирования кнопки доступны следующие события:

  • короткое нажатие (менее 3 секунд);

  • долгое нажатие (3 секунды и более);

  • удержание (от 5 секунд).

Для короткого и долгого нажатия можно запрограммировать несколько действий (переходов на другие экраны и изменений значения булевских переменных). Для удержания можно запрограммировать только действие изменения значений булевских переменных. Действия выполняются в программе в порядке добавления.

Для добавления переменной нажмите Graphic Добавить переменную. Для удаления запрограммированного действия нажмите Graphic.

Настроенные события для кнопок являются приоритетными и переопределяют поведение кнопок по умолчанию. Для возврата к поведению кнопок по умолчанию удалите действия по событию и запишите программу в прибор.

Если для кнопок Вверх и Вниз события не настроены, то при нажатии на них прибор будет осуществлять переходы на другие экраны в соответствии с порядком в окне менеджера экранов.

Для каждой кнопки отображается количество настроенных событий:

Graphic

Режим симулятора

Корректность работы созданной программы проверяется с помощью режима симулятора, в котором моделируется изменение состояний выходов в зависимости от изменения состояний входов. Симуляция позволяет проанализировать состояние сигналов внутри программы.

Для перехода в режим симулятора нажмите кнопку Graphic на панели инструментов или выберите в главном меню Сервис → Режим симулятора. Откроется панель симуляции.

Панель симуляции

Graphic

Graphic

Пуск

Запуск симуляции в реальном времени

Graphic

Шаг на один цикл

Пошаговая симуляция, выполняет 1 цикл программы

Graphic

Пауза

Пауза симуляции, повторное нажатие продолжает симуляцию

Graphic

Остановка симулятора

Остановка симуляции, переводит режим симуляции в первоначальное состояние

Период, мс

Поле ввода для задания периода обновления информации на схеме в миллисекундах

Время цикла

Поля ввода для задания времени цикла выполнения программы в режиме симулятора и выбора единиц измерения времени цикла

Graphic

Окно просмотра

Открыть/закрыть окно для просмотра значений переменных на каждом шаге выполнения программы

GraphicСимуляция дисплеяОткрыть окно симуляции дисплея
Внимание
Время цикла в режиме симуляции не то же самое, что время цикла, рассчитываемое непосредственно в приборе. Время цикла может быть выбрано произвольно и требуется для симуляции работы временных ФБ – TON, TOF, BLINK. Все уставки временных ФБ будут отработаны в промежуточных шагах симулятора.
Симулирование работы блоков часов

Для приборов с функцией часов реального времени открывается дополнительная панель, с помощью которой можно симулировать поведение ФБ CLOCK и CLOCK WEEK во времени.

Graphic

Последовательность и правила работы в режиме симуляции

Порядок симуляции программы:

  1. Запуск симулятора в одном из режимов: реального времени (Graphic) или в пошаговом (Graphic).

  2. Задание значений входных сигналов на блоках программы:

    Graphic

  3. Подбор значений параметров Период, мс и Время цикла для удобства симуляции.

  4. Выход из режима симуляции для корректировки программы.

Режим симуляции работает по следующим правилам:

  • программа (вкладка Схема) и макросы моделируются по отдельности;

  • работа блоков, не имеющих связи ни с одним из выходов прибора или выходным блоком сетевой переменной, не симулируется;

  • симуляция не будет работать для энергозависимых и некорректно привязанных переменных.

Окно просмотра

Окно просмотра можно открыть или скрыть нажатием кнопки Graphic на панели симуляции. Окно предназначено для просмотра значений переменных или входов/выходов на каждом шаге выполнения программы.

До запуска симуляции окно пустое.

Graphic

Для добавления переменной в окно просмотра нажмите ПКМ на переменную на схеме и выберите Добавить в окно просмотра в контекстном меню.

Graphic

Также добавить переменную в окно просмотра можно нажав на пустое поле в колонке Имя в Окне просмотра, затем на кнопку «...».

Graphic

Откроется таблица переменных. В ней могут быть выбраны переменные проекта, входы и выходы.

Ограничения при работе с таблицей переменных, открытой из окна просмотра переменных:

  • создание, дублирование и удаление переменных недоступны;

  • изменение имени, типа данных и параметров энергонезависимости невозможно;

  • для стандартных переменных недоступна настройка параметров массива, а также функции импорта и экспорта переменных;

  • для сетевых Slave переменных недоступна настройка параметров.

Graphic

Выберите переменные и нажмите кнопку OK. Выбранные переменные добавятся в окно просмотра.

Переменная типа массив добавляется в таблицу окна просмотра переменных вместе с элементами массива. При этом допускается добавление отдельных элементов массива, даже если соответствующий массив уже присутствует в таблице окна просмотра целиком.

Graphic

Незадействованные переменные будут отображаться в окне просмотра серым цветом, значение всегда обозначено числом 0, ввод значения для таких переменных невозможен.

Для удаления переменной из окна просмотра выделите переменную и нажмите Delete, или воспользуйтесь контекстным меню переменной в Окне просмотра:

Graphic

Удалить элемент массива, вложенный в массив, невозможно.

Ввод значений переменных

Во режиме симулятора значения переменных можно задавать в окне просмотра в колонке Значения.

Для переменных также можно указывать значения на схеме. Двойное нажатие на переменную вызывает окно с полем ввода нового значения.

Graphic

После ввода значения переменной, отличного от нуля, блок на схеме изменит цвет на красный, на один цикл выполнения программы. При остановленной симуляции блок сохранит красный цвет до запуска симуляции или выполнения команды Шаг на один цикл:

Graphic

После ввода нулевого значения переменной (для переменной типа массив значение 0/False должно быть у всех элементов массива) блок на схеме изменит цвет на синий на один цикл выполнения программы.При остановленной симуляции блок сохранит синий цвет до запуска симуляции или выполнения команды Шаг на один цикл:

Graphic

В режиме симулятора можно изменять значения входов прибора, нажимая на них. По нажатию дискретные входы меняют цвет и булевское значение. Для аналоговых входов значение задается аналогично переменным в окне с полем ввода.

Graphic

Симуляция визуализации

В режиме симулятора для приборов с графическим цветным ЖКИ доступна симуляция дисплея и кнопок прибора.

Примечание

Работа элемента визуализации График в режиме симуляции не поддерживается.

После входа в режим откроется окно, отображающее стартовый экран прибора.

Graphic

В левом верхнем углу окна расположены кнопки масштабирования.

В левой части окна расположен список экранов, доступных в проекте.

В центральной части окна отображается симуляция экрана приора.

В правой части окна находятся кнопки для симуляции действий с реальными кнопками прибора.

Работа с экраном

В режиме симуляции доступно редактирование значения переменных следующих элементов визуализации:

Работа с кнопками

Кнопки в правой части окна предназначены для симуляции действий с реальными кнопками прибора.

Действия кнопок задаются для каждого экрана. Действия кнопок обрабатываются для экрана, который в текущей момент отображается на основной области окна.

Управление кнопками симуляции может осуществляться клавишами Q, W, E, A, S, D, Z, X, C. Нажатие кнопок на клавиатуре активно только если окно симуляции визуализации находится в фокусе.

При пошаговой симуляции удержание кнопок не работает.

Симуляция ST кода

В Owen Logic доступна симуляция кода функции или функционального блока, написанного на языке ST. Для этого перейдите в окно Редактор функции (или Редактор функционального блока) и нажмите кнопку Graphicна панели инструментов, или в главном меню Сервис → Режим симулятора. Откроется панель симуляции. В окне Редактора значения переменных будут отображены в окнах просмотра, расположенных рядом с переменной. Если в программе объявлены массивы, то в окне просмотра отображается слово Изменить.

Graphic
Окно Редактор функционального блока в режиме симулятора

Цветовые обозначения окон просмотра:

Graphic — текущее значение переменной;

Graphic — значение переменной изменено пользователем;

Graphic — значение переменной зафиксировано пользователем;

Graphic — значение одного или нескольких элементов массива (не всех) зафиксировано пользователем;

Graphic — ошибка: неверное значение переменной (например, когда с помощью переменной задается несуществующий элемент массива).

При нажатии ЛКМ на окно просмотра для ввода значения целочисленной переменной (udint) или переменной с плавающей запятой (real) в режиме симуляции появится окно, в котором можно ввести новое значение переменной и, если необходимо, зафиксировать значение.

Graphic
Изменение значения переменной udint
Примечание

Если значение переменной типа real превышает 8 знаков, то значение округляется.

Если значение переменной типа real превышает 9 знаков, то значение переводится в экспоненциальную форму. Например, значение 1234567891 будет отображаться, как 1.2345678Е+09.

При нажатии ЛКМ на окно просмотра для ввода значения булевской переменной (bool) в режиме симуляции появится окно, в котором можно выбрать значение true или false и, если необходимо, зафиксировать значение.

Graphic
Изменение значения переменной bool

При нажатии ЛКМ на окно просмотра для ввода значения временной переменной (time или DT) в режиме симуляции появится окно, в котором можно ввести значение в формате T#0d0h0m0s0ms (для time) или DT#2000-01-01-0:00:00 (для dt), и, если необходимо, зафиксировать значение.

Graphic
Изменение значения переменной time
Примечание
Время пересчитывается автоматически после нажатия кнопки Принять. Например, введенное значение переменной T#80m при повторном открытии окна Изменение значения примет вид T#1h20m.

В случае ввода некорректного значения или отсутствия значения появится сообщение об ошибке. Кнопка Принять будет неактивна.

Graphic
Ошибка ввода значения

Для ввода значений в элементах массива нажмите ЛКМ на окно просмотра с надписью Изменить:

  • если индекс элемента задается константой или с помощью переменной, то появится окно Изменение значения для конкретного элемента массива;

  • если индекс элемента массива задается как результат математического выражения или как результат функции/функционального блока, появится окно со всеми элементами данного массива и значениями переменных, доступными для ввода:

    Graphic
    Изменение значений элементов массива с переменными real
    Graphic
    Изменение значений элементов массива с переменными bool
    Graphic
    Изменение значений элементов массива с переменными dt

В случае ввода некорректного значения или отсутствия значения появится сообщение об ошибке. Кнопка Принять будет неактивна.

Graphic
Ошибка ввода значения

Настройка порта и подключение прибора

Чтобы открыть окно Настройки порта, следует выбрать в главном меню Прибор → Настройки порта или нажать на индикатор COM в строке состояния.

В окне Настройка порта выбирается номер используемого COM-порта и адрес подключаемого прибора, остальные настройки фиксированные и выводятся для справки.

Graphic

Подключение прибора по USB

Для подключения прибора к ПК через порт USB следует:

  1. Установить драйвер USB, который можно скачать на сайте www.owen.ru.

  2. Подключить прибор к ПК и включить питание (если требуется). В зависимости от модели прибора для соединения используется комплект для программирования ПР-КП20 или кабель для программирования из комплекта поставки прибора. Номер эмулируемого COM-порта можно узнать в Диспетчере устройств ОС Windows.

    Graphic

    Graphic

  3. В окне Настройка порта в выпадающем списке Тип подключения выбрать Последовательный порт.

  4. Ввести номер COM-порта и адрес прибора (по умолчанию – 16) в окне Настройка порта и нажать ОК. Если подключение корректно, то в строке состояния отобразится наименование подключенного прибора.

Подключение прибора по Ethernet/Wi-Fi

Для подключения прибора к ПК по интерфейсу Ethernet или с помощью Wi-Fi следует:

  1. Подключить прибор к той же локальной сети, в которой находится ПК.

  2. Узнать IP-адрес подключенного прибора. IP-адрес по умолчанию указан в Руководстве по эксплуатации прибора. Текущий IP-адрес прибора можно посмотреть с помощью Owen Configurator.

  3. В окне Настройка порта в выпадающем списке Тип подключения выбрать Ethernet/Wi-Fi.

    Graphic
  4. Ввести IP-адрес подключенного прибора в графе IP адрес и нажать ОК. Если подключение корректно, то в строке состояния отобразится наименование подключенного прибора.

Запись программы в прибор

Запись программы в прибор
Внимание
Если в подключенном приборе уже есть ранее записанная программа, то она заменяется новой.

Созданная программа записывается в ПЗУ прибора.

Для записи программы в прибор следует:

  1. Подключить прибор к ПК.
  2. Подать питание на прибор, если требуется.
  3. Настроить параметры соединения, если в этом есть необходимость.
  4. Записать программу в прибор, нажав кнопку Graphic на панели инструментов или выбрав в главном меню Прибор → Записать программу в прибор.
    Примечание
    Перед записью программы Owen Logic проверяет совместимость с версией встроенного ПО прибора. Если они не совпадают, то запустится обновление встроенного ПО прибора, затем программа запишется в прибор.

Graphic

Если записывается программа с настройками для другой модели прибора, то появится следующее сообщение:

Graphic

Если прибор защищен паролем (см. раздел Пароль), то для записи программы в прибор требуется ввести пароль.

Graphic

Соответствующее уведомление появится во время подключения прибора к ПК. Введение пароля требуется только один раз на все время сессии работы с Owen Logic. Для повторной записи программы (даже после подсоединения заново прибора к ПК) введение пароля не потребуется.

Graphic
Примечание
Сразу после записи прибор переходит в рабочий режим и программа запускается автоматически.
Переключение Owen Logic в режим OFFLINE

Режим OFFLINE следует использовать, если в двух или более приложениях Owen Logic на одном ПК настроена передача данных в один прибор. Приложения будут поочередно занимать порт, загрузка в прибор в таком случае прервется.

Приложения, которые не должны осуществлять загрузку, следует перевести в режим OFFLINE.

Режим OFFLINE включается/выключается кликом по имени прибора в строке состояния или в главном меню Сервис → Режим OFFLINE.

Онлайн отладка

Режим онлайн отладки предназначен для тестирования программы в режиме реального времени с фактическими значениями со входов прибора. Онлайн отладка проводится только с подключенным к ПК прибором. В режиме онлайн отладки внесение изменений в проект невозможно.

Последовательность и правила работы в режиме онлайн отладки

Онлайн отладку можно проводить только после загрузки программы в прибор. Программа в приборе должна соответствовать программе на схеме проекта. В приборе должна быть соответствующая версия встроенного ПО.

Для проведения онлайн отладки следует:

  1. Запустить онлайн отладку нажатием на кнопку Graphic на панели инструментов — откроется панель онлайн отладки.

  2. Проверить логику работы программы с реальными значениями на входах прибора, которые отображаются на схеме.

    Graphic

  3. Для внесения корректировок выйти из режима онлайн отладки нажатием на кнопку Graphic.

Онлайн отладка доступна только для схемы проекта (для проверки работы макросов, функций и функциональных блоков на языке ST следует использовать режим симуляции).

Ручная задача значений

В режиме онлайн-отладки можно задавать необходимые значения для блоков выходной переменной, а также для входов функций, функциональных блоков и макросов. Чтобы задать значение в режиме онлайн отладки нажмите на плашку со значением переменной и, в открывшемся окне, введите новое значение.

Graphic

Для переменной типа массив возможен ввод значения всех элементов массива:

Graphic

Введенные значения элемента переменной типа массив в окне "Изменение значения" выделяются оранжевым цветом:

Graphic
Отображение значений на схеме

Если не установить галочку Зафиксировать значение, то новое значение будет действовать в течение одного рабочего цикла. В конце текущего цикла или в начале следующего заданное значение может быть перезаписано. В течение действия заданное значение выделяется желтым цветом.

Graphic

Если зафиксировать заданное значение, то оно будет действовать каждый рабочий цикл до изменения вручную на другое, или до отключения фиксации. Фиксация значений отключается в случае выхода из режима онлайн отладки. Для переменных типа массив доступна фиксация одного, нескольких или всех значений элементов массива. Зафиксированное значение (для массивов - фиксация значений всех элементов) отображается на схеме плашкой синего цвета:

Graphic

В случае, если зафиксировать значение одного или нескольких элементов массива (не всех), то плашка отображается белого цвета с синей рамкой:

Graphic

Значения блоков входной переменной задать невозможно, поэтому значение этих входных переменных отображаются на схеме серым цветом. Для входных блоков переменных типа массив значение не отображается.

Graphic
Устранение неполадок

В случае обрыва связи с прибором режим онлайн отладки отключится через 10 секунд, и прибор перейдет в рабочий режим. Если успеть восстановить связь, то онлайн отладка продолжится, но ранее зафиксированные значения будут отключены.

Graphic

Предел передаваемых значений

Для каждой модификации прибора есть свой предел буфера памяти, используемого для передачи данных в режиме онлайн отладки. Если на схеме отображаются пустые плашки, значит срабатывает ограничение, и следует увеличить масштаб схемы, чтобы уменьшить количество отображаемых значений в окне схемы. Зафиксированные значения остаются зафиксированными, даже если не отображаются в окне схемы, и продолжают занимать буфер памяти. Если буфер памяти прибора будет полностью заполнен, то при нажатии на пустую плашку окно "Изменение значения" не откроется. Вместо него появится информационное сообщение о превышении лимита отображаемых значений:

Graphic

Если буфер памяти прибора заполнен, но у переменной типа массив присутствует хотя бы один элемент с зафиксированным значением, то:

  • зафиксированное значение отображается в окне “Изменение значения” и его можно изменить, или снять фиксацию;

  • значения незафиксированных элементов массива в окне “Изменение значения” не отображаются и недоступны для ввода.

    Graphic

Сведения о проекте

Для запуска окна Сведения о проекте следует выбрать в главном меню Файл → Сведения о проекте….

Вкладка «Общие»

На вкладке Общие содержится информация о версиях Owen Logic, в которых создавался и изменялся проект.

Graphic

Вкладка «Алгоритм»

На вкладке Алгоритм можно указать и посмотреть информацию о группе, номере и версии программы для отображения в окне информации о подключенном приборе после записи.

Graphic

  • Группа – определяет группу (семейство) алгоритмов;

  • Номер – определяет номер и позволяет отличать схожие алгоритмы в рамках группы;

  • Версия – определяет версию алгоритма. Рекомендуется для задания версии использовать формат Semantic Versioning.

Для приборов второго поколения доступен параметр Имя.

Graphic

Менеджер компонентов

Менеджер компонентов служит для загрузки в проект компонентов из онлайн-базы компании ОВЕН (требует подключение к Интернету) и управления компонентами, которые хранятся на ПК.

Для запуска менеджера компонентов следует выбрать в главном меню Файл → Менеджер компонентов.

Вкладка «Онлайн-база»

На вкладке Онлайн-база отображается список компонентов из онлайн-базы компании ОВЕН.

Graphic

Выпадающее меню Компоненты позволяет отфильтровать список по типу:

Graphic

Макросы дополнительно разделены на категории в зависимости от назначения:

Graphic

Полное описание компонента можно прочитать, выделив его в списке. Описание компонента отображается в правой части окна. Для отображения полной документации к компоненту требуется Acrobat Reader.

Graphic

Чтобы компоненты стали доступны без подключения к Интернету, следует их отметить галочкой и нажать кнопку Загрузить в локальную библиотеку – компоненты загрузятся в локальное хранилище и будут отображаться во вкладке Библиотека.

Чтобы сразу загрузить компоненты в текущий проект, следует их отметить галочкой и нажать кнопку Загрузить в библиотеку проекта – компоненты будут добавлены в панель Библиотека компонентов в раздел Макросы проекта.

Успешная загрузка компонентов в локальное хранилище или текущий проект будет отображена в списке зеленой галочкой в графах Библиотека и Проект соответственно.

Для подключения сетевого шаблона к конфигурации прибора следует воспользоваться рекомендациями раздела Сетевые шаблоны устройств.

Вкладка «Библиотека»

На вкладке Библиотека отображается содержимое локального хранилища компонентов на ПК пользователя. Для загрузки компонентов в текущий проект следует выделить необходимые компоненты и нажать кнопку Загрузить в библиотеку проекта – компоненты будут добавлены в панель Библиотека компонентов в раздел Макросы проекта. Успешная загрузка компонентов в текущий проект будет отображена в списке зеленой галочкой в графе Проект.

Примечание
Загрузить в библиотеку проекта компонент, содержащий массивы возможно начиная с версии Owen Logic3.0.
Graphic
Примечание
Локальное хранилище компонентов располагается по адресу: C:\Users\[имя пользователя]\Documents\Owen Logic\Library\

Менеджер компонентов поддерживает следующие функции управления компонентами:

  • Graphic

    – импорт файла в локальное хранилище;

  • Graphic

    – экспорт файла из локального хранилища;

  • Graphic

    – удаление выбранных компонентов.

Импорт компонента

С помощью импорта можно загрузить хранящиеся на ПК компоненты, но не входящие в состав локального хранилища.

Для импорта компонента следует:

  1. Нажать кнопку Graphic.

  2. В появившемся окне выбрать файлы для импорта.

  3. Нажать кнопку Открыть. Файлы отобразятся на вкладке Библиотека.

Ограничения при импорте компонентов в более ранние версии Owen Logic

При импорте компонента, содержащего функционал, неподдерживаемый в версии, в которую осуществляется импорт:

  • В версию Owen Logic 2.11.370 и выше — компонент будет загружен, но отобразится в Менеджере компонентов с ограничениями. В описании будет указана версия Owen Logic, начиная с которой поддерживается работа компонента.

  • В версию Owen Logic ниже 2.11.370 — компонент будет загружен, однако при выборе его в библиотеке откроется окно с сообщением об ошибке.

При выполнении любых операций с такими компонентами будут отображаться ошибки. Использование в проекте компонентов, не поддерживаемых в текущей версии Owen Logic, невозможно.

Экспорт компонента

С помощью экспорта можно сохранить на ПК компоненты для дальнейшего изменения или передачи.

Для экспорта компонента следует:

  1. Отметить галочкой необходимый компонент во вкладке Библиотека.

  2. Нажать кнопку Graphic.

  3. В появившемся окне выбрать путь для экспорта.

  4. Нажать кнопку ОК. Компонент сохранится в виде файла по указанному пути.

Прочее

Для документации к компоненту доступны функции в соответствии с установленной версией Acrobat Reader, в том числе сохранение файла в формате pdf и печать.

Для отображения результатов операций в менеджере компонентов следует нажать кнопку Graphic – в нижней части окна раскроется строка сообщений.

Graphic

Работа с макросами

Макрос – это пользовательский алгоритм для использования в проекте.

Основные действия с макросами:

  • сохранение в Библиотеке компонентов для дальнейшего использования в проекте;

  • экспортирование в файл для использования в других проектах;

  • импортирование созданных ранее макросов;

  • загрузка из онлайн-базы в проект.

Создание макроса

Для создания макроса следует:

  1. Выбрать в главном меню Файл → Создать макрос. В открывшемся диалоговом окне задать количество входов и выходов в макросе:

    Graphic

    Примечание
    Количество входов и выходов можно изменить после создания макроса
  2. Разработать алгоритм работы макроса во вкладке Редактор макросов, аналогично разработке программы на схеме.

    Graphic

    Количество входов и выходов можно увеличить с помощью контекстного меню редактора или с помощью кнопок Graphic и Graphic.

    Graphic

    Чтобы удалить вход или выход, следует нажать по нему ПКМ и выбрать команду Удалить.

  3. Задать имя и описание для макроса на панели свойств.

    Graphic

    Введенное имя будет указано в заголовке редактора макросов и на схеме.

  4. Для определения типа и имени входов/выходов выбрать вход или выход и настроить его на панели свойств.

    Graphic

  5. Далее можно задать «видимость» из программы уставок ФБ, использованных в макросе.

    Graphic

    Чтобы уставки выбранного ФБ были доступны во время использования ФБ в программе, следует настроить на панели свойств блока параметр Использование в макросе – Да.

    После выбора варианта Да появится выпадающий список Переименование переменных с перечислением доступных переменных. Например, для ФБ BLINK:

    Graphic

  6. После создания макроса запустить режим симулятора и проверить логику его работы.

  7. Перед сохранением макроса можно заполнить поля: Имя, Описание, Автор, Имя группы и Пароль доступа.

    Graphic

    Рекомендуется задавать недлинное и понятное имя макроса. Содержимое поля Описание отображается под изображением макроса в панели Библиотека компонентов.

    Если пароль не задан (поле Пароль не заполнено), то доступ к редактированию макроса открыт для всех.

    Если не заполнено поле Имя группы, то макрос сохраняется в библиотеке проекта в группе Другие.

    Макрос можно сохранить, выбрав в главном меню Файл → Сохранить макрос как или нажав на кнопку Graphic на панели редактора макросов.

    Сохраненный макрос доступен только для открытого проекта, для открытия макроса в других проектах его следует экспортировать.

  8. Выбрать раздел Макросы проекта на панели Библиотека компонентов и перенести макрос на холст проекта.

    Graphic

Создание макроса на схеме

Макрос можно создать, выделив элементы на схеме проекта и выбрав в контекстном меню Создать макрос. На месте элементов появится блок макроса.

Graphic

Входы и выходы макроса именуются согласно подсоединенным во время создания макроса элементам и блокам. Если к выходу макроса присоединено несколько элементов, то выход именуется по умолчанию (Qn, где n – порядковый номер выхода макроса).

Graphic

Созданный макрос и названия входов/выходов можно отредактировать в редакторе макросов, выбрав в контекстном меню блока Редактировать макрос.

Количество входов и выходов макроса будет соответствовать количеству соединенных входных и выходных связей в выделенном участке схемы. В случае выделения элементов без связей создается макрос с одним входом и выходом.

Элементы, не попадающие в макрос при создании на схеме:

  • входы и выходы;

  • сервисные переменные;

  • сетевые переменные;

  • ПИД-регулятор PID.

Если вышеуказанные элементы были выделены при создании макроса, то они будут соединены с соответствующим входом/выходом блока макроса. Если в выделенную область попал ФБ, в который записывается или считывается значение, то в макрос входит блок записи/чтения из ФБ, даже если он находится вне выделенной области.

В случае попадания стандартных переменных в область выделения, они копируются внутрь макроса под тем же именем. Переменные в макросе не тождественны переменным на схеме. Если все блоки одной переменной попадают внутрь макроса, то они исчезают со схемы.

Если при создании макроса в выделенную область попадает входной и выходной блок задействованной переменной, то внутри макроса будет создана переменная, наследующая все свойства выделенной переменной: тип, энергонезависимость, значение по умолчанию. Имя сформируется на основе имени исходной переменной, в конце имени добавится апостроф (').

Graphic

Те же правила применяются в случае, если при создании макроса в выделенную область попадает:

  • входной и выходной блок задействованного элемента массива;

  • входной и выходной блок массива, содержащего хотя бы один задействованный элемент;

  • входной/выходной блок массива, содержащего хотя бы один задействованный элемент, и входной/выходной блок элемента задействованного массива.

Имя элемента массива сформируется с применением следующего форматирования: квадратные скобки ([ ]) будут заменены на фигурные ({ }), и в конце имение добавится апостроф (').

Пример
Mass_1[0] → Mass_1{0}'

Если при создании макроса в выделенную область попадает входной блок массива и входные блоки с элементами этого массива, то в макросе будет создан только один вход типа массив, с именем этого массива:

Graphic

Если при создании макроса в выделенную область попадают входной и выходной блоки одной незадействованной переменной, которая присутствует за пределами выделенной области на схеме, то блоки копируются под тем же именем внутрь макроса и на схеме остается только блок выходной переменной.

Graphic
Примечание
Обновление макроса в программе

Если у используемого в программе макроса были изменены имя, тип, количество входов/выходов или добавлен элемент (переменная, константа) со свойством Использование в макросе – Да, то Owen Logic потребует его обновить и отметит цветом на холсте. Макрос считается измененным после сохранения правок в Редакторе макросов.

Graphic

Для обновления макроса на холсте следует:

  1. Нажать по отмеченному цветом макросу ПКМ и в появившемся меню выбрать Обновить макрос.

    Graphic

    Примечание
    В случае вложенного макроса Owen Logic предложит перейти к нему. Действия с вложенным макросом аналогичны.
  2. После обновления макроса Owen Logic автоматически перейдет к следующему макросу, требующему обновления.

Макрос обновляется в проекте по следующим правилам:

  • если в макросе изменен тип или имя входа/выхода с присоединенной связью, при обновлении связь будет разорвана;

  • если в макрос добавлены входы/выходы, при обновлении связи уже существующих входов/выходов не разрываются.

Примечание
Owen Logic идентифицирует связи с входами/выходами макроса по имени и типу. Если в макросе изменить имя или тип входа/выхода с присоединенной связью и создать новый вход/выход с таким же именем и типом, то при обновлении макроса Owen Logic автоматически пересоединит связь к новому входу/выходу.
Быстрая замена макроса

Если необходимо заменить макрос на другой из макросов проекта, следует нажать кнопку Заменить элемент в контекстном меню макроса.

Graphic

Откроется окно «Заменить макрос».

Graphic

Если в макросе изменен тип или имя входа/выхода с присоединенной связью, то при замене связь будет разорвана, остальные связи будут сохранены.

Экспорт макроса

Экспортировать макрос в файл возможно только при открытом окне редактора макроса. Для экспорта макроса следует выбрать в главном меню Файл → Экспорт в файл.

Для экспорта макроса из панели библиотеки компонентов следует:

  1. Открыть макрос в редакторе.

    Если перед сохранением макрос нужно отредактировать, то его следует перетащить на холст проекта и в контекстном меню макроса выбрать Редактировать и внести изменения.

  2. Выбрать в главном меню Файл → Экспорт в файл.

    Graphic

  3. В открывшемся окне выбрать место расположения и сохранить файл макроса с расширением *.tpl. После сохранения отобразится сообщение об успешном экспорте макроса.

Импорт макроса

Если для создания программы требуется использовать макрос, созданный в другом проекте, то необходимый макрос можно импортировать в проект.

Для импорта макроса следует выбрать в главном меню Файл → Импорт из файла.

Примечание
Пункт Импорт из файла активен только при фокусе на редакторе схемы.

Graphic

В открывшемся окне выбрать нужный файл и нажать кнопку ОК. Макрос будет добавлен в панель Библиотека компонентов в раздел Макросы проекта, теперь его можно использовать в проекте.

Примечание
Импорт макросов, содержащих переменные типа массив или элементы массивов возможен в версии Owen Logic 3.0 и выше.

Копирование макроса

Макрос можно скопировать из проекта в проект для повторного использования и сокращения времени на разработку. Для копирования макроса следует выделить блок макроса в исходном проекте и нажать кнопку Graphic на панели инструментов или выбрать команду Копировать в контекстном меню блока. Макрос вставляется в другой проект нажатием на кнопку Graphic на панели инструментов или с помощью выбора команды Вставить в контекстном меню холста. Для копирования и вставки также можно воспользоваться сочетаниями клавиш, см. раздел Сочетания клавиш.

После вставки, макрос будет доступен в разделе Макросы проекта на панели Библиотека компонентов.

Примечание
Вставка макросов, содержащих переменные типа массив или элементы массивов возможна в версии Owen Logic 3.0 и выше.

Работа с элементами на языке ST

Работа с функциями на языке ST

В Owen Logic доступно создание пользовательских функций на языке ST (кроме приборов линейки ПР100 — исключая [М02]).

Предупреждение
Функции на ST резервируют место в памяти ПЗУ после их добавления в библиотеку проекта, независимо от того используются они в проекте или нет.
Создание функции

Для создания функции следует:

  1. Выбрать на панели инструментов кнопку GraphicСоздать функцию на ST. Откроется вкладка “Редактор функции”.

    Graphic
    Примечание
    По умолчанию первые одиннадцать строк редактора заполнены шаблоном функции.
  2. Задать имя функции и тип выходных данных в первой строке редактора.

  3. Задать необходимое количество входных переменных в блоке объявления входных переменных (var_input).

  4. Задать необходимое количество локальных переменных в блоке объявления локальных переменных (var).

  5. Разработать алгоритм работы функции в соответствии с синтаксисом языка ST.

    Примечание
  6. Перейти во вкладку Схема или закрыть вкладку Редактор функции. Функция сохранится автоматически.
  7. Выбрать раздел Функции на ST на панели Библиотека компонентов и перенести функцию на холст проекта.

    Graphic
Редактор функции
Graphic

Элементы редактора функции:

  • Номера строк — заполняется автоматически по количеству написанных строк кода.

  • Редактор кода — область редактирования кода с функцией подсветки синтаксиса.

  • Список ошибок — область отображения ошибок.

Сниппеты

Для удобства написания кода в редакторе функций реализованы сниппеты. Сниппет — фрагмент кода программы, который вставляется в код автоматически. В случае введения первого символа в редакторе откроется контекстное меню с фокусом на первой строке. Для выбора сниппета используются клавиши управления курсором. Чтобы вставить выбранный сниппет в код, следует нажать клавишу Enter или Tab или дважды нажать ЛКМ по пункту списка.

Graphic

Список сниппетов формируется по группам:

  • локальные переменные функции;
  • конструкции (while, for и т. д.);
  • выражения (true, false);
  • встроенные функции;
  • другие функции проекта.

Внутри групп сниппеты расположены по алфавиту.

Переименование переменной или функции

Для удобной работы с именами функций и переменных доступно централизованное переименование.

Для переименования следует:

  1. Установить курсор на имя функции или переменной в коде программы.
  2. Нажать ПКМ на имя функции или переменной.
  3. В открывшемся контекстном меню выбрать пункт Переименовать. Имя выделится зеленым во всех местах использования.
    Graphic
  4. Ввести новое имя переменной в области объявления переменных.
    Graphic
  5. Переместить курсор на другую строку в редакторе функций. Переменная будет переименована во всех местах использования.
Список ошибок

В области отображения ошибок формируется таблица с описанием и расположением ошибок, допущенных в коде. Для перехода в место ошибки следует дважды нажать ЛКМ по строке с ошибкой.

Graphic
Экспорт функции на ST

Экспортировать функцию в файл возможно только при открытой вкладке редактора функции. Для экспорта функции следует выбрать в главном меню Файл → Экспорт в файл.

Для экспорта макроса из панели библиотеки компонентов следует:

  1. Открыть функцию в редакторе.

  2. Выбрать в главном меню Файл → Экспорт в файл.

    Graphic

  3. В открывшемся окне выбрать место расположения и сохранить файл функции с расширением *.fst. После сохранения отобразится сообщение об успешном экспорте функции.

Импорт функции на ST

Если для создания программы требуется использовать функцию, созданную в другом проекте, то ее можно импортировать в проект.

Для импорта функции следует выбрать в главном меню Файл → Импорт из файла.

Примечание
Пункт Импорт из файла активен только при фокусе на редакторе схемы.

Graphic

В открывшемся окне выбрать нужный файл и нажать кнопку ОК. Функция будет добавлен в панель Библиотека компонентов в раздел Функции на ST, теперь его можно использовать в проекте.

Работа с функциональными блоками на языке ST

Создание пользовательских функциональных блоков на языке ST не доступно для приборов линейки ПР100 (кроме [М02]).

Создание функционального блока

Для создания функционального блока следует:

  1. Выбрать на панели инструментов кнопку GraphicСоздать функциональный блок на ST. Откроется вкладка “Редактор функционального блока”.

    Graphic
    Примечание
    По умолчанию первые пятнадцать строк редактора заполнены шаблоном функции.
  2. Задать имя функционального блока в первой строке редактора.

  3. Задать необходимое количество входных переменных в блоке объявления входных переменных (var_input).

  4. Задать необходимое количество выходных переменных в блоке объявления входных переменных (var_output).

  5. Задать необходимое количество локальных переменных в блоке объявления локальных переменных (var).

  6. Разработать алгоритм работы функционального блока и в соответствии с синтаксисом языка ST.

    Примечание
  7. Перейти во вкладку Схема или закрыть вкладку Редактор функционального блока. Функциональный блок сохранится автоматически.
  8. Выбрать раздел Функциональные блоки на ST на панели Библиотека компонентов и перенести функцию на холст проекта.

    Graphic
Редактор функционального блока
Graphic

Элементы редактора функционального блока:

  • Номера строк — заполняется автоматически по количеству написанных строк кода.

  • Редактор кода — область редактирования кода с функцией подсветки синтаксиса.

  • Список ошибок — область отображения ошибок.

Примечание
Аналогично редактору функции редактор функционального блока поддерживает функции сниппетов, отслеживания места объявления и использования, переименования и отслеживания ошибок.
Экспорт функционального блока на ST

Экспортировать функциональный блоке в файл возможно только при открытой вкладке редактора функционального блока. Для экспорта функционального блока следует выбрать в главном меню Файл → Экспорт в файл.

Для экспорта функционального блока из панели библиотеки компонентов следует:

  1. Открыть функциональный блок в редакторе.

  2. Выбрать в главном меню Файл → Экспорт в файл.

    Graphic

  3. В открывшемся окне выбрать место расположения и сохранить файл функционального блока с расширением *.fbst. После сохранения отобразится сообщение об успешном экспорте функционального блока.

Импорт функционального блока на ST

Если для создания программы требуется использовать функциональный блок, созданный в другом проекте, то его можно импортировать в проект.

Для импорта функционального блока следует выбрать в главном меню Файл → Импорт из файла.

Примечание
Пункт Импорт из файла активен только при фокусе на редакторе схемы.

Graphic

В открывшемся окне выбрать нужный файл и нажать кнопку ОК. Функциональный блок будет добавлен в панель Библиотека компонентов в раздел Функциональные блоки на ST, теперь его можно использовать в проекте.

Настройка прибора

Чтобы открыть окно настроек прибора нажмите кнопку Graphic на панели инструментов или выберите в главном меню Прибор → Настройка прибора.

Graphic

В левой части окна настроек прибора содержится дерево с разделами:

Примечание
Перечень разделов может отличаться для разных моделей приборов.

В правой части окна настроек прибора отображаются настройки выбранного раздела.

Все установленные настройки для прибора, за исключением часов, сохраняются вместе с проектом. Настройки прибора не требуют подключения прибора.

Настройки для приборов второго поколения

Для приборов второго поколения окно настроек прибора имеет другой интерфейс и содержит больше разделов. Параметры в правой части окна отображаются в табличном виде.

В левой части окна настроек прибора в дереве помимо основных групп доступны дополнительно настройки:

Graphic

Экран

Настройки экрана доступны только для приборов с дисплеем.

Graphic

Перечень параметров зависит от типа прибора.

Подсветка экрана — в выпадающем меню можно выбрать длительность работы подсветки с момента последнего действия пользователя.

Яркость — настройка яркости экрана, от 0 до 100 %.

Контраст — настройка контрастности отображаемых символов, от 0 до 100 %.

Кнопка Прочитать используется для считывания текущих настроек экрана из подключенного прибора.

Часы

В разделе Часы настраиваются часы реального времени прибора. Настройки часов реального времени требуются для работы системных переменных и ФБ программы.

Graphic

Дата и время

Дата и время задаются в соответствующих полях.

Для синхронизации часов реального времени прибора с часами ПК следует отметить галочку Синхронизация с компьютером — поля Дата и Время станут неактивны.

Graphic

Чтобы задать новые значения для часов реального времени прибора, следует нажать кнопку Записать.

Коррекция

Поле Отклонение служит для указания погрешности хода часов реального времени прибора в секундах. Если часы реального времени прибора спешат, то значение указывается со знаком минус. Коррекция на указанную величину происходит равномерно в течение месяца.

Graphic

Чтобы задать новое значение коррекции для часов реального времени прибора, следует нажать кнопку Записать.

Кнопка Прочитать используется для считывания текущих настроек часов реального времени из подключенного прибора.

Настройки для приборов второго поколения
Примечание
Список приборов второго поколения см. в разделе О программе.

Окно настройки часов для приборов второго поколения имеет другой интерфейс и не имеет коррекции времени (приборы аппаратно точнее). Настройка часового пояса требуется для корректного отображения местного времени, так как в приборе значение времени хранится в виде среднего времени по Гринвичу (GMT). Включение параметра Установить часовой пояс компьютера синхронизирует часы реального времени прибора с часами ПК.

Graphic

Обмен по сети

Интерфейсы

В разделе Интерфейсы настраиваются параметры интерфейсов связи прибора c другими устройствами в сети.

Доступны следующие интерфейсы:

Интерфейсы связи работают по протоколу Modbus.

Добавление, замена и удаление интерфейса доступно для приборов первого поколения. В приборах второго поколения все доступные интерфейсы находятся в дереве настроек.

Добавить интерфейс

Чтобы добавить интерфейс связи, следует нажать ПКМ на раздел Интерфейсы в дереве настроек и выбрать Добавить интерфейс.

Graphic

Интерфейс будет добавлен в дерево с параметрами по умолчанию. Имя интерфейса состоит из номера занимаемого в приборе слота и режима интерфейса.

Graphic

Количество интерфейсов связи для прибора не может превышать количество слотов в приборе.

Замена/удаление интерфейса

Для замены или удаления интерфейса следует нажать ПКМ на имя интерфейса в дереве настроек и выбрать необходимое действие.

Graphic

RS-485
Параметры интерфейса

Для изменения параметров интерфейса его следует выбрать в дереве настроек. В правой части окна настроек прибора отобразятся параметры интерфейса.

Graphic

Номер слота определяет какой слот прибора занимает интерфейс.

Режимы интерфейса:

  • Slave – прибор является ведомым, значения которого опрашиваются другим устройством.

  • Master – прибор считывает и записывает значения ведомых устройств, подключенных по интерфейсу связи.

Кнопка Graphic Сделать по умолчанию — сохраняет введенные в поля данные как параметры по умолчанию.

Кнопка GraphicЗаводские настройки — отображает в полях ввода заводские настройки для модели подключенного прибора.

Остальные параметры вводятся в соответствии с задачами проекта и техническими характеристиками других устройств в сети.

Примечание
Параметры «Протокол» и «Интервал между запросами» активны только в режиме Master.

Кнопка Прочитать считывает текущие параметры подключенного прибора.

После задания параметров интерфейса следует нажать кнопку Закрыть. Параметры вступают в силу после перезагрузки прибора по питанию или после загрузки программы в прибор.

Параметры интерфейса для приборов второго поколения
Примечание
Список приборов второго поколения см. в разделе О программе.

Для приборов второго поколения параметры интерфейса находятся в разделе Настройки порта RS-485 в дереве настроек. В правой части окна настроек прибора отображаются параметры интерфейса. Окно настроек имеет вид как на рисунке ниже.

Graphic

RSDL – задержка ответа прибора по сети RS-485.

Ethernet

Настройки Ethernet доступны для приборов второго поколения в меню Настройки Ethernet в разделе Сетевые настройки дерева настроек.

Graphic

В окне настроек отображаются текущие сетевые параметра прибора, а также задаются новые.

После записи настроек с новым IP-адресом прибор следует перезагрузить.

Примечание
После задания нового IP-адреса прибору потеряется соединение с ПК. Для нового соединения нужно указать новый IP-адрес (см. Настройка порта и подключение прибора).

Работа по протоколу Modbus

Общие сведения

Для устройств в режиме Master необходимо выбрать протокол в настройках.

Modbus Master

ПР200, ПР100, ПР102, ИПП120

Первое поколение

ПР225, ПР205, ПР103

Второе поколение

Поддерживаемые протоколы

Modbus RTU, Modbus ASCII (выбирается пользователем)

Modbus RTU, Modbus ASCII (выбирается пользователем)

Modbus TCP

Максимальное количество slave-устройств

16 для каждого интерфейса

32 для всех интерфейсов

Максимальное количество запросов

255 переменных для каждого устройства

Одна переменная в зависимости от настроек может соответствовать запросу чтения, запросу записи или запросу чтения и записи одновременно

192, начиная с версии Owen Logic 2.7.349 и версий прошивок: ПР205: 1.5.0, ПР103: 1.7.0 64 (в более ранних версиях ПО)

Одна переменная в зависимости от настроек может соответствовать либо запросу чтения, либо запросу записи

Поддержка групповых запросов

Поддерживается, начиная с версии Owen Logic 2.11 и версий прошивок: ПР100: 3.08, ПР100 [М02]: 2.70, ПР102: 2.70, ПР200: 2.73, ИПП120: 2.73. Количество регистров в запросе – до 48 (настраиваемо)

Поддерживается, начиная с версии Owen Logic 2.10 и версий прошивок: ПР225: 1.9.0, ПР205: 1.9.0, ПР103: 1.11.0 Количество регистров в запросе – до 16 (настраиваемо)

Поддерживаемые функции Modbus

0x01, 0x02, 0x03, 0x04, 0x05, 0x06, 0x0F, 0x10

0x01, 0x02, 0x03, 0x04, 0x06, 0x0F, 0x10

Поддерживаемые типы данных

Bool, Uint16, Uint32, Float

Bool, Uint16, Uint32, Float

Поддержка изменения порядка байт/регистров

Поддерживается, влияет только на переменные типа Float и Uint32

Поддерживается, влияет только на переменные типа Float и Uint32

Поддержка широковещательного запроса (broadcast)

Отсутствует

Отсутствует

Поддержка шаблонов опроса

Поддерживается

Поддерживается начиная с версии Owen Logic 2.10

Поддержка управления опросом

На уровне устройства (опрашивать/не опрашивать) – cм. параметр Опрос

На уровне запроса – отправка по фронту булевской переменной (параметры Запуск чтения/Запуск записи) + галочка Запись по изменению

На уровне устройства (опрашивать/не опрашивать) – cм. параметр Опрос

На уровне запроса – отправка по фронту булевской переменной (параметры Запуск чтения/Запуск записи) + галочка Запись по изменению

Управление желаемым периодом опроса

На уровне устройства

На уровне запросов

Поддержка диагностики

На уровне устройства (есть связь/нет связи) – cм. параметр Статус

На уровне запроса – код ошибки Modbus -см. параметр Статус

На уровне устройства (есть связь/нет связи) – cм. параметр Статус

Поддержка Modbus TCP

Отсутствует

Поддерживается

Опрос всех slave-устройств происходит последовательно (активно только одно клиентское соединение)

В рамках соединения запросы отправляются последовательно допустимый диапазон для адреса slave-устройства (Unit ID): 1…247

Устройства в режиме Slave определяют протокол автоматически.

Modbus Slave

ПР200, ПР100, ПР102, ИПП120

Первое поколение

ПР225, ПР205, ПР103

Второе поколение

Поддерживаемые протоколы

Modbus RTU, Modbus ASCII (автоопределение – ответ отправляется в формате запроса)

Modbus RTU, Modbus ASCII (автоопределение – ответ отправляется в формате запроса)

Modbus TCP

Модель области памяти

Общая, с наложением input/holding регистров

Общая, с наложением input/holding регистров

Объём памяти

64 регистра (128 байт)

1020 регистров (2040 байт)

Поддержка групповых запросов

поддерживается без искусственных ограничений

Поддерживаемые функции Modbus

0x01, 0x02, 0x03, 0x04, 0x05, 0x06, 0x0F, 0x10

0x03, 0x04, 0x06, 0x0F, 0x10, 0x14, 0x15

Работа с битовыми масками

Параметры битовой маски могут читаться как функцией 0х03, так и 0х01 – в этом случае номер регистра нужно умножить на 16 и прибавить номер бита

Параметры битовой маски можно прочитать только функцией 0х03

Поддерживаемые типы данных

Uint16, Float

Uint16, Float

Поддержка изменения порядка байт/регистров

Поддерживается, но влияет только на системные переменные типа Float и Uint32

Не поддерживается. При опросе переменных, занимающими два и более регистра следует использовать следующие настройки:

  • порядок байт – старшим байтом вперед

  • порядок регистров – младшим регистром вперед

Поддержка широковещательного запроса (broadcast)

Поддерживается

Не поддерживается

Поддержка Modbus TCP

Не поддерживается

Поддерживается, до 4 одновременных клиентских подключений (пятое – независимое и зарезервировано под Owen Cloud)

Unit ID в запросе не валидируется

Поддержка RETAIN

Все сетевые переменные всегда являются энергонезависимыми

Начиная с версии Owen Logic 2.9 – энергонезависимость каждой сетевой переменной настраивается пользователем

В более ранних версиях: все сетевые переменные всегда являются энергонезависимыми

Поддержка экспорта карты регистров

Поддерживается экспорт в Owen OPC Server, OwenCloud и .csv-файл

Поддерживается экспорт в Owen OPC Server, OwenCloud и .csv-файл

Для организации обмена данными в сети через интерфейс связи необходим Мастер сети – устройство в режиме Master. Основная функция Мастера сети – инициировать обмен данными.

На линии связи допускается наличие только одного устройства в режиме Master.

Количество интерфейсов связи

Количество интерфейсов связи прибора зависит от количество слотов подключения. Если прибор поддерживает работу до двух интерфейсов связи, то их можно настроить на работу в двух независимых сетях.

Стандартные коды ошибок Modbus
  • 01 — принятый код функции не может быть обработан;

  • 02 — адрес данных, указанный в запросе, недоступен;

  • 03 — значение в поле данных запроса, является недопустимой величиной.

Функции и области данных

При запросе Master обращается к одной из областей памяти Slave с помощью функции. Область памяти характеризуется типом хранящихся в ней значений (биты/регистры) и типом доступа (только чтение/чтение и запись).

Области данных протокола Modbus

Область данных

Обозначение

Тип данных

Тип доступа

Coils (Регистры флагов)

0x

Булевый

Чтение/запись

Discrete Inputs (Дискретные входы)

1x

Булевый

Только чтение

Input Registers (Регистры ввода)

3x

Целочисленный

Только чтение

Holding Registers (Регистры хранения)

4x

Целочисленный

Чтение/запись

Каждая область памяти состоит из определенного (зависящего от конкретного устройства) количества ячеек. Каждая ячейка имеет уникальный адрес. Для конфигурируемых устройств производитель предоставляет карту регистров, в которой содержится информация о соответствии параметров устройства и их адресов. Для программируемых устройств пользователь формирует такую карту самостоятельно с помощью среды программирования. Существуют устройства, в которых сочетаются оба рассмотренных случая – у их карты регистров есть фиксированная часть и часть, которую пользователь может дополнить в соответствии со своей задачей .

В некоторых устройствах области памяти наложены друг на друга (например, 0x и 4x) – т. е. пользователь сможет обращаться разными функциями к одним и тем же регистрам.

Функция определяет операцию (чтение/запись) и область памяти, с которой эта операция будет произведена.

Основные функции протокола Modbus

Код функции

Имя функции

Выполняемая команда

1 (0x01)

Read Coil Status

Чтение значений из нескольких регистров флагов

2 (0x02)

Read Discrete Inputs

Чтение значений из нескольких дискретных входов

3 (0x03)

Read Holding Registers

Чтение значений из нескольких регистров хранения

4 (0x04)

Read Input Registers

Чтение значений из нескольких регистров ввода

5 (0x05)

Force Single Coil

Запись значения в один регистр флага

6 (0x06)

Preset Single Register

Запись значения в один регистр хранения

15 (0x0F)

Force Multiple Coils

Запись значений в несколько регистров флагов

16 (0x10)

Preset Multiple Registers

Запись значений в несколько регистров хранения

В различных документах идентичные обозначения могут иметь разный смысл в зависимости от контекста. Например, префикс 0x часто используют как указание на шестнадцатеричную систему счисления, поэтому в одном случае 0x30 может обозначать «30-й бит области памяти coils», а в другом – «адрес 30 в шестнадцатеричной (HEX) системе счисления» (при этом данный адрес может относиться к любой области памяти).

Опрос Slave может быть одиночным или групповым. При одиночном опросе Master считывает каждый из параметров Slave отдельной командой.

При групповом опросе Master считывает одной командой сразу несколько параметров, чьи адреса в карте регистров расположены строго последовательно и не имеют разрывов. Групповой опрос позволяет уменьшить трафик в сети и время, затрачиваемое на опрос устройства, но в некоторых случаях его применение невозможно (или возможно с ограничениями) из-за индивидуальных особенностей прибора.

Время опроса и тайм-аут ответа

Прибор формирует запросы с периодичностью, заданной в параметрах опрашиваемого устройства Период опроса. Время ожидания ответа на запрос задается в параметре Таймаут ответа. Если за это время ответ не поступает, то прибор повторит запрос N раз, где N – параметр Кол-во попыток. При отсутствии ответа переменная Статус примет значение 0 (False).

Типы сетевых переменных

Тип данных

Размер в режиме SlaveРазмер в режиме Master

Целочисленный

UINT

16 бит (1 регистр)

16 бит (1 регистр)

UDINT

-

32 бита (2 регистра)

С плавающей запятой

REAL

32 бита (2 регистра)

32 бита (2 регистра)

Булевский

BOOL

-

1 бит

Порядок регистров и порядок байт

При работе прибора в режиме Slave настройки порядка следования регистров/байт влияют только на считывание Мастером системных сетевых переменных с плавающей запятой (аналоговые входы/выходы).

Для пользовательских сетевых переменных в режиме Slave данные всегда передаются в формате:

  • Старшим регистром вперед— нет;

  • Старшим байтом вперед— да.

Автоподстройка времени цикла программы

Приборы могут подстраивать время работы цикла программы в зависимости от сложности алгоритма. Автоподстройка времени цикла программы влияет на работу интерфейса связи, так как запросы обрабатываются в оставшееся после выполнения программы время цикла.

Согласно алгоритму подстройки времени цикла, минимальное число вызовов Master составляет до 50 раз в секунду. Если Master не успевает опросить все устройства, то необходимо внести изменения в алгоритм для оптимизации количества запросов.

Период опроса и правила его назначения

Прибор все запросы ставит в очередь. Если очередь короткая, то прибор выполнит все циклы запроса-ответа и остановится в ожидании пока не подойдет к концу заданный период. Если очередь длинная и не укладывается в заданный период, то прибор будет опрашивать все необходимые параметры с максимально возможным периодом, но этот период будет больше заданного в настройках.

Временная диаграмма опроса:

Graphic

Для максимальной скорости 115200 бит/с опрос двух переменных типа FLOAT в «идеальных» условиях (короткая линия связи, отсутствие помех) у одного подчиненного устройства следует установить:

  • время ответа от начала запроса – 2,64 мс;

  • следующий запрос начинается не раньше, чем через 12 мс;

  • общее время на запрос 1 регистра FLOAT – 3,4 мс.

В вышеперечисленных условиях, прибор сможет отправлять 83 запроса в секунду. Данное значение справедливо и для других приборов с подобными временными характеристиками. В процессе разработки алгоритма, когда логика усложняется, то увеличивается время цикла и количество запросов за секунду будет снижаться.

Значение периода опроса зависит от алгоритма, как часто и какие параметры надо опрашивать. Рекомендуется выставлять период опроса равным 1 с. В этом случае прибор сможет опросить до 50 переменных.

Порядок опроса нескольких устройств на шине

Устройства опрашиваются согласно сформированной очереди. Опрос происходит от наименьшего адреса к наибольшему. В примере на иллюстрации ниже первым будет опрошено устройство с адресом 8, последним – с адресом 32.

Graphic

Можно задавать разный период опроса подчиненных устройств. Конкретное значение будет зависеть от решаемой задачи.

Расчет адреса и бита для считывания булевой переменной в режиме Master

В некоторых случаях требуется вычислить адрес регистра и номер бита подчиненного устройства. Для определения адреса регистра и номера бита из документации на опрашиваемый прибор берется расположение битовой переменной, например, бит 1400, далее следует:

  1. Вычислить адрес регистра: 1400 ÷ 16 = 87.

  2. Вычислить номер бита 1400 mod 16 = 8.

Полученные адрес и номер вводятся в поля «Регистр» и «Бит» во время настройки опроса устройства.

Graphic

Режим Master

В режиме Master прибор опрашивает подключенные по интерфейсу другие подчиненные устройства. Для опроса однотипных параметров подключаемых Slave-устройств доступен групповой опрос.

Для опроса следует добавить и настроить устройства. Чтобы добавить устройство нажмите ПКМ на имя интерфейса Master в окне настройки прибора - для приборов первого поколения, или на пункт Мастер Modbus для приборов второго поколения, и выберите Добавить устройство в контекстном меню.

Graphic
Добавить устройство в интерфейс прибора первого поколения
Graphic
Добавить устройство в интерфейс прибора второго поколения

Добавленное устройство будет отображено в дереве в виде новой ветки для соответствующего интерфейса. Наименование устройства состоит из имени, адреса устройства и интерфейса связи (для приборов второго поколения).

Graphic
Добавленное устройство в интерфейс прибора первого поколения
Graphic
Добавленное устройство в интерфейс прибора второго поколения
Групповой опрос

Групповой опрос позволяет считать сразу несколько регистров одной командой. Максимальное количество регистров в групповом опросе зависит от объема буфера устройства, типа протокола Modbus и функции чтения/записи. Для устройств первого поколения максимальный размер группового опроса составляет 48 регистров, для устройств второго поколения - 16 регистров. Формирование группового опроса подчиняется следующим правилам:

  1. Переменные должны располагаться в карте регистров строго последовательно — без пропусков и незадействованных регистров/бит между ними.

  2. У переменных в опросе должны быть указаны одинаковы коды функций чтения/записи.

    Исключение: функции 0x05 и 0x06 не допускаются - групповые запросы для них не поддерживаются.

  3. Переменные объединяются в групповой опрос при одинаковом типе опроса по периоду, по команде или по изменению.

  4. В групповой опрос объединяются только переменные совместимого размера:

    • Булевские переменные — только с булевскими.

    • Целочисленные (1 регистр) — только с целочисленными (1 регистр).

    • Целочисленные (2 регистра) — с целочисленными (2 регистра) и переменными с плавающей запятой.

    • С плавающей запятой — с целочисленными (2 регистра) и с переменными с плавающей запятой.

Для минимизации времени получения данных со всех устройств рекомендуется:

  • если одно или несколько Slave-устройств не подключены или недоступны, то рекомендуется предусмотреть в программе блокировку опроса этих устройств или сократить до минимума параметр «Таймаут ответа» для этих устройств. В противном случае время опроса будет расти пропорционально количеству неподключенных устройств и величине установленного параметра «Таймаут ответа» для этих устройств;

  • во время установки параметра «Интервал между запросами» следует учитывать количество Slave-устройств и общее количество запросов. Если время обработки всех запросов занимает больше времени, чем установлено параметром «Интервал между запросами», то данный параметр будет игнорироваться.

Допускается использование одинаковых адресов и имен переменных для каждого устройства.

Режим Master для приборов первого поколения
Примечание
Список приборов первого и второго поколения см. в разделе О программе.
Параметры опрашиваемого устройства

Для изменения параметров устройства следует нажать на его наименование в дереве настроек – в правой части окна настроек прибора отобразятся параметры.

Graphic

  • Имя — имя устройства для отображения в дереве настроек;

  • Адрес — сетевой адрес устройства;

  • Период опроса, мс — временной интервал, через который повторяется опрос. Допустимый диапазон от 0 до 65535 мс;

  • Таймаут ответа, мс — время, по истечении которого попытка опроса считается неудачной. Допустимый диапазон от 0 до 65535 мс. Таймаут ответа рекомендуется задавать в диапазоне 300–500 мс;

  • Кол-во попыток — количество неудачных попыток опроса, при достижении которого изменяется Статус устройства. Допустимый диапазон от 0 до 255;

  • Статус — указание булевской переменной, в которую записывается статус прибора: 1 — устройство функционирует нормально, 0 — связь с устройством потеряна. Переменная выбирается в таблице переменных, которая вызывается нажатием кнопки «...»;

  • Опрос — указание булевской переменной, которая определяет доступ к опросу: 0 — запрет опроса, 1 — разрешение опроса. Переменная выбирается в таблице переменных, которая вызывается нажатием кнопки «...»;

    Примечание
    Привязанные к параметрам Статус и Опрос переменные можно использовать в логике работы программы.
  • Группировать запросы — опрос более одной переменной;

  • Количество регистров в запросе — от 2 до 48;

  • Порядок байт — определяет очередность следования байтов в пакете;

  • Старшим регистром вперед — определяет очередность посылки регистров во время работы с двухрегистровыми переменными;

  • Старшим байтом вперед — определяет очередность следования байтов в посылке;

  • Комментарий — текстовое описание устройства.

Пример

Требуется считать число «–250.123».

В зависимости от настройки порядка следования регистров/байт оно будет передаваться различным образом.

Настройка порядка следования регистров/байтПередаваемое число

Graphic

Graphic

Graphic

Graphic

Graphic

Graphic

Graphic

Graphic

Переменные опрашиваемого устройства

В нижней части окна располагается таблица переменных опрашиваемого устройства.

Чтобы добавить переменную, следует нажать кнопку Graphic. Переменная будет помещена в таблицу, как на рисунке ниже.

Graphic

Чтобы создать несколько переменных со схожими настройками, следует выбрать переменную в таблице и нажать кнопку Graphic Тиражировать.

Примечание

Тиражирование переменной доступно только для приборов первого поколения.

Graphic

Настройки тиражирования переменной:

  • Имя — имя переменной, которая будет тиражирована;

  • Начальный номер — начальное число, которое будет добавлено к имени тиражируемой переменной;

  • Количество — количество переменных, которые нужно добавить;

  • Шаг адреса — шаг, с которым будет увеличиваться значение параметра Регистр.

Переменные будут добавлены в таблицу.

Graphic

Для удаления из таблицы следует выделить необходимую переменную и нажать кнопку Graphic.

Свойства сетевых переменных опрашиваемого устройства

Graphic

Свойства переменной опрашиваемого устройства настраиваются справа от таблицы:

  • Имя переменной — наименование для отображения в таблице переменных;

    Примечание
    Создание переменных с одинаковыми именами не рекомендуется.
  • Типтип переменной: булевский, целочисленный или с плавающей запятой;

  • Бит (только для переменных булевского типа) — номер бита для чтения;

  • Регистр/Адрес регистра — значение регистра, к которому обращается прибор, отображается в таблице;

  • Функция чтения/функция записи — отключение или выбор функции записи/чтения;

    Примечание

    Запись по изменению — если эта функция активирована, то в случае изменения значения переменной мастер инициирует запись значения переменной в Slave-устройство.

  • Количество (только для целочисленных переменных) — количество занимаемых переменной регистров: 1 или 2;

  • Запуск чтения — назначается переменная булевского типа (командная переменная) для принудительного чтения настраиваемой переменной: если значение командной переменной меняется с 0 на 1, мастер инициирует запрос на чтение, после успешного выполнения запроса значение командной переменной автоматически меняется с 1 на 0;

  • Запуск записи — назначается командная переменная булевского типа (командная переменная) для принудительной записи настраиваемой переменной: если значение командной переменной меняется с 0 на 1, мастер инициирует запрос на запись, после успешного выполнения запроса значение командной переменной автоматически меняется с 1 на 0;

  • Статус — назначается целочисленная переменная, в которую будет записан код ошибки Modbus, в случае ее появления;

  • Комментарий — текстовое описание переменной для отображения в таблице переменных;

Примечание

Чтение и запись по команде позволяет принудительно читать или записывать значения переменной и более гибко настраивать чтение и запись.

Возможно комбинировать различные варианты чтения и записи:

  • чтение по таймеру;

  • чтение/запись по событию;

  • запись по изменению (используется по умолчанию).

Режим Master для приборов второго поколения

Для настройки параметров опроса подключенных устройств следует выбрать в дереве параметров прибора узел Modbus Master.

Примечание
Максимальное количество устройств на всех интерфейсах — 32.

Для изменения параметров опрашиваемого устройства следует нажать на его название в дереве параметров. В правой части окна отобразятся доступные параметры: в верхней части — параметры устройства, в нижней части — сетевые переменные устройства.

Примечание

Доступно изменение сетевых настроек опрашиваемых устройств из внешнего ПО (например, OwenConfigurator).

Параметры опрашиваемого устройства
Graphic
  • Имя — имя устройства для отображения в дереве настроек;
  • Интерфейс — интерфейс, по которому подключено опрашиваемое устройство. От выбранного интерфейса зависит список доступных параметров.
  • Адрес — сетевой адрес устройства;

  • Таймаут ответа, мс — время, по истечении которого попытка опроса считается неудачной. Допустимый диапазон от 10 до 10 000 мс;

  • Протокол
  • Количество попыток — количество неудачных попыток опроса. Допустимый диапазон от 0 до 3;
  • Статус — указание булевской переменной, в которую записывается статус прибора: 1 — устройство функционирует нормально, 0 — связь с устройством потеряна. Переменная выбирается в таблице переменных, которая вызывается нажатием кнопки «...»;

  • Опрос — указание булевской переменной, которая определяет доступ к опросу: 0 — запрет опроса, 1 — разрешение опроса. Переменная выбирается в таблице переменных, которая вызывается нажатием кнопки «...»;

  • Группировать запросы — опрос более одной переменной;

  • Количество регистров в запросе — от 2 до 16;

  • Порядок байт — определяет очередность следования байтов в пакете;
  • Комментарий — текстовое описание устройства.

Специфические параметры опрашиваемого устройства, подключенного по интерфейсу Ethernet:

  • IP адрес — уникальный сетевой адрес устройства, допустимый диапазон от 0.0.0.0 до 255.255.255.255.;
  • Порт — номер порта, допустимый диапазон от 0 до 65535.
Graphic
Свойства сетевых переменных опрашиваемого устройства
Graphic
  • Имя — наименование для отображения в таблице переменных ;

    Примечание
    Создание переменных с одинаковыми именами не рекомендуется.
  • Типтип переменной: булевский, целочисленный или с плавающей запятой;

  • Регистр — значение регистра, к которому обращается прибор, отображается в таблице;

  • Бит (только для переменных булевского типа) — номер бита для чтения;

  • Количество регистров (только для целочисленных переменных) — количество занимаемых переменной регистров: 1 или 2;

  • Функция — отключение или выбор функции записи/чтения.

От выбора функции записи/чтения зависит список параметров для настройки.

Параметры функций чтения:

  • Период чтения — временной интервал между запросами;

  • Команда на чтение — переменная булевского типа, по изменению которой происходит чтение параметра.

Параметры функций записи:

  • Период записи — временной интервал между операциями перезаписи;

  • Команда на запись — переменная булевского типа, по изменению которой происходит запись параметра.
  • Запись по изменению — если эта функция активирована, то в случае изменения значения переменной мастер инициирует запись значения переменной в Slave-устройство.
  • Комментарий — текстовое описание переменной для отображения в таблице переменных.

Режим Slave

В режиме Slave прибор предоставляет данные для считывания другим устройством в сети, самостоятельный опрос не ведет.

Режим Slave для приборов первого поколения

Чтобы настроить параметры передачи данных, следует нажать на имя прибора (по умолчанию — Сам, 16) под наименованием интерфейса в дереве настроек.

Graphic

Параметры прибора

Graphic

В правой части окна настроек расположены параметры прибора общие для всех переменных:

  • Имя — имя прибора для отображения в дереве настроек;

  • Адрес — сетевой адрес прибора;

  • Комментарий — текстовое описание прибора.

Примечание
В режиме Slave настройки Старшим регистром вперед и Старшим байтом вперед влияют на порядок упаковки регистров/байт только для системных сетевых переменных устройства.

Для пользовательских сетевых переменных проекта в режиме Slave данные всегда передаются в формате:

  • Старшим регистром вперед— нет;

  • Старшим байтом вперед— да.

Для прибора в режиме Slave допускается опрос до 64 регистров при групповом опросе.

Переменные прибора

В нижней части окна располагается таблица переменных прибора, значения которых будут считываться другим устройством.

Чтобы добавить переменную, следует нажать кнопку Graphic. Переменная будет помещена в таблицу, как на рисунке ниже.

Graphic

Чтобы создать несколько переменных со схожими настройками, следует выбрать переменную в таблице и нажать кнопку Graphic Тиражировать.

Примечание

Тиражирование переменной доступно только для приборов первого поколения.

Graphic

Настройки тиражирования переменной:

  • Имя — имя переменной, которая будет тиражирована;

  • Начальный номер — начальное число, которое будет добавлено к имени тиражируемой переменной;

  • Количество — количество переменных, которое нужно добавить;

  • Шаг адреса — шаг, с которым будет увеличиваться значение параметра Регистр.

Переменные будут добавлены в таблицу.

Graphic

Для удаления из таблицы следует выделить необходимую переменную и нажать кнопку Graphic.

Свойства переменной прибора

Graphic

Свойства переменной прибора настраиваются справа от таблицы:

  • Имя переменной — имя переменной прибора (задает пользователь);

  • Типтип переменной прибора: целочисленный или с плавающей запятой;

    Примечание
    Булевские переменные можно считать в целочисленную переменную. Состояние дискретного входа можно извлечь с помощью блока EXTRACT или подходящего макроса из Менеджера компонентов.
  • Адрес регистра — адрес регистра переменной прибора (задает пользователь). Диапазон доступных адресов указан в руководстве по эксплуатации прибора;

  • Комментарий — текстовое описание значения переменной для отображения в таблице переменных.

Режим Slave для приборов второго поколения

Приборы второго поколения работают в режиме Slave по умолчанию. Настройка переменных прибора происходит через таблицу переменных, вкладка Сетевые, Slave.

Graphic
Таблица переменных
  • Имя переменной — имя переменной прибора (задает пользователь);

  • Тип переменной — целочисленный или с плавающей запятой;

    Примечание
    Булевские переменные можно считать в целочисленную переменную. Состояние дискретного входа можно извлечь с помощью блока EXTRACT или подходящего макроса из Менеджера компонентов.
  • Энергонезависимость — при включении чекбокса Энергонезависимость переменная размещается в области системного ЭСППЗУ. При отключении питания значение переменной сохранится в энергонезависимой памяти прибора;

  • Адрес регистра

    адреса сетевых переменных в диапазоне от 16384 до 20479;
  • Значение по умолчанию — значение переменной, которое будет инициироваться во время начала работы программы;

  • Использование в проекте — индикация привязки к блокам в программе. Если переменная привязана, то значение — Да;

  • Комментарий — текстовое описание переменной для отображения в таблице переменных.

После подключения прибора к Owen Configurator или OwenCloud сетевые переменные будут отображаться в дереве параметров.

Для настройки отображения следует выбрать переменную в таблице и нажать на кнопку Graphic Настройки параметра в правом верхнем углу окна. Появится панель Настройка параметра.

Graphic
Настройка параметра
  • Имя параметра - название параметра, которое будет отображаться в дереве параметров при работе с Owen Configurator и OwenCloud;

  • Минимальное значение - минимальное значение параметра для отображения в Owen Configurator и OwenCloud, не влияет на логику исполнения программы;

  • Максимальное значение - максимальное значение параметра для отображения в Owen Configurator и OwenCloud, не влияет на логику исполнения программы;

  • Видимость - видимость параметра при работе с Owen Configurator и OwenCloud: Видим – параметр отображается в дереве параметров, Скрыт – параметр не отображается в дереве параметров;

  • Путь к параметру - во внешнем ПО параметр будет отображаться по указанному пути. По умолчанию отображается путь, в соответствии с расположением переменной в дереве каталогов таблицы переменных. Иерархия папок при указании пути к параметру оформляется с использованием обратного слэша (\). Если значение не задано, параметр будет отображаться в каталоге «Логика»;

  • Формат отображения данных - формат, в котором будет отображаться значение параметра, актуален для целочисленных переменных, доступные форматы: десятичный, двоичный (отображается в Owen Configurator как битовая маска), hex (шестнадцатиричный) и enum (перечисление, только для uint16);

  • Редактирование по сети - возможность редактирования значения параметра из Owen Configurator и OwenCloud;

  • Архивировать значение - необходимость архивирования значения параметра: Да – значение параметра записывается в архив прибора, Нет – значение параметра не записывается в архив прибора.

Шаблоны сетевых устройств
Шаблоны сетевых устройств

Для интерфейсов, работающих в режиме Master, доступно создание и использование шаблонов сетевых устройств. Параметры и переменные настроенного устройства могут быть сохранены в виде файла шаблона.

Создание шаблона

Для создания шаблона выберите Сохранить устройство как шаблон в контекстном меню устройства или в верхней части окна настройки прибора.

Graphic
В открывшемся окне проводника выберите расположение и введите имя файла. Файл будет сохранен с расширением *.dvtpe. Сохраненный шаблон можно использовать для других интерфейсов и проектов.

Для использования сохраненного шаблона нажмите ПКМ на наименование интерфейса в дереве настроек и выберите Добавить из Шаблонов… В открывшемся окне проводника выберите файл содержащий шаблон.

Graphic

К интерфейсу добавится устройство из шаблона вместе со всеми параметрами.

Для ряда устройств производства компании ОВЕН есть готовые шаблоны, которые можно загрузить из онлайн-базы с помощью Менеджера компонентов.

При использовании шаблонов сетевых устройств, созданных в проектах для приборов первого поколения, в проектах с приборами второго поколения:

  • при выборе группового опроса количество регистров в запросе либо сохранит значение (при введенном значении от 2 до 16), либо примет значение 16, если сохраненное в шаблоне значение больше 16:

    Graphic

  • переменная с функцией чтения и записи разделяется на две переменные: с функцией чтения _read и с функцией записи _write:

    Graphic

При использовании шаблонов сетевых устройств, созданных в проектах для приборов второго поколения, в проектах с приборами первого поколения параметр период опроса примет значение по умолчанию (100 мс).

Групповое переименование переменных

Для группового переименования переменных в таблице переменных опрашиваемого устройства окна настройки прибора нажмите кнопку Graphic.

Graphic

В появившемся окне введите текст для отображения перед именем, и после имени переменной, и нажмите кнопку Применить.

Graphic

В результате все переменные переименуются согласно введенным данным:

Graphic

При тиражировании переменной, переименованной с помощью группового переименования, "Текст после" не изменится, начальный и последующие номера добавятся к имени тиражируемой переменной.

Настройки группового переименования сохраняются в шаблоне, и доступны для редактирования при последующем использовании шаблона.

Переименование каждой переменной по отдельности доступно в таблице переменных и в коде программы.

Модули расширения

В разделе Модули расширения настраиваются подключенные к прибору модули расширения ввода/вывода.

Добавить модуль расширения

Чтобы добавить модуль расширения, следует нажать ПКМ на раздел Модули расширения в дереве настроек и выбрать Добавить модуль расширения → < Модель модуля расширения >.

Graphic

Модуль расширения отобразится как ответвление раздела в дереве настроек. Наименование модуля расширения состоит из модели модуля и номера занимаемого слота.

Модуль расширения можно удалить, нажав ПКМ на его наименование в дереве настроек и выбрав соответствующую функцию.

Параметры модуля расширения

Параметры выделенного модуля расширения отображаются в правой части окна настроек.

Graphic

В выпадающем меню Номер слота указывается номер слота в приборе, занимаемый модулем расширения. Количество модулей расширения не может превышать количество слотов в приборе.

Статус подключения модуля расширения может сохраняться в переменную булевского типа. Если связь с модулем установлена, то переменная хранит значение True, если связь не установлена — False. Для выбора переменной, в которой будет храниться статус, нажмите кнопку «...».

Откроется таблица переменных, в которой можно выбрать переменную из проекта или создать новую.

Graphic

Выбранная переменная будет отображаться в поле ввода Статус.

Graphic

Для выходов модуля расширения может быть настроено безопасное состояние.

Настройки для приборов второго поколения
Примечание
Список приборов второго поколения см. в разделе О программе.

Окно настройки для приборов второго поколения имеет другой интерфейс и параметры оформлены в табличном виде.

Примечание
Информация о подключенных к прибору модулях расширения отображается в окне Информация о приборе.

Чтобы добавить модуль расширения, следует нажать ПКМ на раздел Модули расширения в дереве настроек и выбрать Добавить модуль расширения → < Модель модуля расширения >.

Graphic

Модули расширения настраиваются аналогично другим приборам, только меню настроек безопасного состояния выходов находится в ответвлении добавленного модуля расширения, см. безопасное состояние.

Входы и выходы

В разделах Входы и Выходы настраиваются параметры и комментарии для входов/выходов прибора и модулей расширения.

Параметры зависят от типа входов/выходов выбранного прибора.

Входы/выходы модулей расширения отображаются в дереве настроек с номером занимаемого слота в скобках.

Для правильной настройки входов/выходов прибора следует обратиться к руководству по эксплуатации прибора.

Добавление комментариев

Комментарий для входа/выхода можно написать в поле Комментарий или на панели свойств.

Graphic

Текст введенного комментария будет отображаться во всплывающей подсказке при наведении курсора на вход/выход на схеме:

Graphic

Безопасное состояние выходов модулей расширения

Для выходов модулей расширения можно настроить безопасное состояние. Выход будет принимать безопасное состояние в случае потери связи с прибором.

Graphic

Настройки для приборов второго поколения

Окно настройки входов и выходов для приборов второго поколения имеет другой интерфейс, и параметры в правой части окна оформлены в табличном виде.

Graphic

Для приборов второго поколения меню настроек безопасного состояния выходов находится в ответвлении добавленного модуля расширения.

Graphic

Пароль

Для приборов второго поколения можно установить пароль для защиты устройства.

Примечание
Список приборов второго поколения см. в разделе О программе.

Пароль задается в разделе Пароль в дереве настроек только для подключенного к ПК устройству.

Создание пароля

Если в приборе не установлен пароль, то в окне настроек будет активно создание пароля. Для установки следует ввести и подтвердить пароль.

Graphic
Изменение и сброс пароля

Если в приборе уже установлен пароль, то его можно изменить или сбросить.

Для изменения пароля следует ввести текущий пароль и новый пароль в графах Изменение пароля.

Для сброса пароля следует ввести текущий пароль в графе Сброс пароля.

Graphic

В случае утери пароля для его сброса см. Руководство по эксплуатации прибора.

Для защищенного паролем прибора во время записи программы требуется ввод пароля, см. Запись программы в прибор.

Примечание
Пароль обязательно требуется для подключения прибора к OwenCloud, подробнее см. Подключение к OwenCloud.

Подключение к OwenCloud

С помощью шлюзов линейки Пх210 к OwenCloud можно подключать приборы первого и второго поколения.

Прямое подключение к OwenCloud доступно только для приборов второго поколения.

Примечание
Для подключения к OwenCloud прибор обязательно должен быть защищен паролем. Без пароля прибор не подключится к OwenCloud. Об установке пароля см. раздел Пароль.

Перед настройкой подключения к OwenCloud следует настроить авторизацию прибора в OwenCloud, подробнее см. Руководство пользователя OwenCloud и Руководство по эксплуатации прибора. Во время работы прибор должен быть подключен к Интернету для передачи данных.

В разделе Настройки подключения к OwenCloud дерева настроек задается подключение и статус подключения к OwenCloud.

Graphic

В разделе Права удаленного доступа из OwenCloud дерева настроек задаются уровни доступа OwenCloud к прибору.

Graphic

Пример работы с OwenCloud см. в разделе Прямое подключение приборов второго поколения к OwenCloud.

Переменные

Переменные служат для записи и считывания значений на схеме проекта и при программировании экранов.

Задействованные переменные

Переменная является задействованной, если выполняется хотя бы одно из следующих условий:

  • Общие условия для всех типов переменных:

    • имеет привязку к элементу визуализации;

    • имеет привязку к параметру прибора;

    • имеет привязку к физическим кнопкам;

    • используется в логических переходах между экранами;

    • для переменной на схеме присутствует выходной блок энергонезависимой переменной (Энергонезависимость = Вкл).

  • Дополнительные условия, для переменных типа массив:

    • Для массива с элементами булевского типа — при энергонезависимости "Выкл" на схеме присутствует выходной блок массива или элементов массива;

    • Для массива с элементами целочисленного и вещественного типа — при энергонезависимости "Выкл" на схеме присутствует входной блок массива или элементов массива.

Если ни одно из условий не выполняется, то такая переменная является незадействованной.

Незадействованные переменные:

  • не участвуют в логике программы;

  • не участвуют в симуляции программы;

  • не занимают память прибора.

Таблица переменных

Переменные проекта отображаются в Таблице переменных.

Для запуска Таблицы переменных нажмите кнопку Graphic на панели инструментов или выберите в главном меню Прибор → Таблица переменных.

Таблица переменных содержит Дерево каталогов переменных, а также вкладки:

Дерево каталогов переменных позволяет создавать разделы каталогов для размещения переменных. Для каждой категории переменных отображается своё дерево каталогов. Для стандартных и сетевых переменных возможно создавать дополнительные разделы каталогов (максимальная вложенность — 3). Каталоги сервисных переменных неизменяемые.

Рядом с названием каждого каталога в скобках указывается количество переменных в каталоге - с учётом переменных, находящихся во вложенных каталогах, либо без них, в зависимости от настройки "Отображение вложенных переменных".

Graphic
Дерево каталогов переменных
Graphic

Включить/выключить отображение вложенных переменных

  • Кнопка Graphic Включить отображение вложенных переменных — в скобках отображается общее количество переменных, находящихся в текущем каталоге и во всех его вложенных подкаталогах.

  • Кнопка Graphic — в скобках отображается количество переменных, находящихся непосредственно в выбранном каталоге, без учета вложенных подкаталогов.

По умолчанию отображение вложенных переменных включено.

Graphic

Раскрыть подкаталоги

Graphic

Свернуть подкаталоги

Graphic

Создать новый подкаталог.

Также создание подкаталога доступно через контекстное меню каталога.

Graphic

Дублировать каталог — выбранная папка продублируется в родительский каталог со всеми вложенными разделами и добавленными переменными.

Также копирование раздела доступно через контекстное меню каталога. Выберите Копировать, затем выберите каталог, в который необходимо добавить скопированный раздел, нажмите ПКМ и выберите Вставить

Примечание
Каталог для добавления информации должен быть на уровень выше копируемого.

Graphic

Удалить каталог.

Также удаление раздела каталога доступно через контекстное меню каталога.

Примечание
Раздел каталога, содержащий переменные, удалить невозможно.

Для перемещения раздела каталога нажмите и удерживайте клавишу Shift, и с помощью drag&drop переместите раздел на новое место.

Примечание
Перемещение разделов доступно только в пределах родительского каталога.

Для переименования раздела каталога введите новой имя в строке Наименование, расположенной в нижней части Дерева каталогов переменных.

Примечание
Поле Наименование не может быть пустым или дублировать имя другого раздела в пределах родительского каталога. В случае ввода некорректного имени появится окно с сообщением об ошибке.

Чтобы определить раздел каталога, в котором находится переменная, выделите переменную в таблице и нажмите Ctrl+H. Раздел, в котором находится переменная, в дереве каталогов выделится синим цветом, наименование раздела отобразится в строке снизу, в таблице переменных откроется тот раздел, где расположена переменная. Или наведите мышку на переменную — во всплывающем окне отобразится имя переменной и ее расположение.

Чтобы использовать переменную в проекте, сначала следует создать ее в таблице переменных.

Graphic
Таблица переменных

GraphicСоздать переменную
GraphicДублировать переменную
GraphicУдалить переменную
GraphicЭкспортировать стандартные переменные в CSV файл
GraphicИмпортировать стандартные переменные из CSV файла
GraphicРаскрыть все массивы
GraphicСвернуть все массивы

Для создания переменной нажмите кнопку Graphic в левой верхней части таблицы, или введите имя переменной в столбце “Имя переменной”. Задайте тип, заполните остальные параметры в зависимости от эксплуатационной потребности.

  • Имя переменной – имя для отображения переменной в проекте. При создании массива элементы массива автоматически получают имена, содержащие имя массива с добавлением индекса в квадратных скобках;

  • Тип переменной – может быть назначен один из трех типов: булевский, целочисленный, с плавающей запятой, массив. См. подробнее раздел Типы переменных;

    При выборе переменной типа массив, в появившемся окне Настройка массива введите:

    • Размер массива — количество элементов массива, не более 256. Значения, задаются в формате [х..y], где x - индекс первого элемента, y - последнего;

    • Тип элементов — тип элементов массива: булевский, целочисленный, с плавающей запятой.

      Graphic
      Окно Настройка массива

    Изменение размера, диапазона индексов и/или типа элементов массива возможно в любой момент.

  • Энергонезависимость — для сохранения значения переменной в ПЗУ прибора в случае отключения электропитания следует включить чекбокс в поле настройки. Время хранения переменной в ПЗУ зависит от типа прибора, см. руководство по эксплуатации прибора;

    Примечание
    Для приборов второго поколения, при включении в таблице переменных чекбокса Энергонезависимость, размещение значения переменной происходит:
    • в системное ЭСППЗУ — для стандартной переменной, привязанной к параметру прибора или к элементу визуализации. Для сетевой Slave переменной;

    • в ЭСППЗУ — для стандартной переменной, не привязанной к параметру прибора или к элементу визуализации.

  • Значение по умолчанию — значение, которое будет хранить переменная, пока в нее не будет записано новое значение

    ;
  • Использование в проекте — индикация использования переменной в проекте. Значение"Да" устанавливается если переменная является задействованной, и/или имеет привязку к входному или выходному блоку на схеме;

  • Комментарий — текстовое описание для отображения во всплывающей подсказке на схеме проекта при наведении курсора на блок переменной

    .

Для дублирования переменной нажмите ПКМ на строку переменной и в контекстном меню выберите Дублировать переменную или нажмите кнопку Graphic в верхней части таблицы.

Примечание
Дублирование элемента массива невозможно.

Чтобы удалить переменную из таблицы, нажмите ПКМ на строку переменной и в контекстном меню выберите Удалить переменную или нажмите кнопку Graphic в верхней части таблицы. В случае, если переменная используется в проекте, отобразится информационное окно, с предложением удалить ссылки на переменную. При выборе Удалить переменная будет удалена из таблицы переменных и блока на схеме.

Примечание
Удаление элемента массива невозможно.

Экспорт переменных в файл

Для экспорта вкладки переменных в виде таблицы в формате .csv:

  1. Нажмите GraphicЭкспортировать переменные в CSV файл в верхней части таблицы.
  2. В открывшемся окне укажите место выгрузки файла.
  3. Нажмите кнопку Сохранить.
Примечание
Имя файла формируется в зависимости от экспортируемой вкладки по схеме ИмяПроекта_Вкладка_Переменные.
Примечание
Для приборов второго поколения вкладка Slave сетевых переменных экспортируется вместе с настройками параметров переменных.
Graphic
Импорт переменных из файла

Для импорта таблицы переменных из файла в формате .csv нажмите кнопку Graphic Импортировать переменные из CSV файла в верхней части таблицы. Выберите файл из которого необходимо импортировать данные и нажмите Открыть. Каталоги, при наличии, также импортируются из файла с сохранением вложенности переменных. В случае присутствия в файле некорректных данных, например при отсутствии столбца с именем, типом переменной или регистром, будет отображено сообщение об ошибке. После устранения ошибки выполните импорт заново. При совпадении имен и/или регистров переменных в проекте и импортируемом файле, появится информационное окно с сообщением обо всех пересечениях имен и/или регистров и предложением продолжить либо отменить импорт

Раскрыть/свернуть массивы

Если в проекте присутствует переменная типа массив можно настроить отображение элементов массива в таблице переменных. Массив отображается в таблице переменных в виде дерева массива. Для раскрытия дерева массива у всех переменных типа массив в таблице переменных нажмите кнопку Graphic Раскрыть все массивы в верхней части таблицы. Данная настройка сохраняется при следующем открытии таблицы переменных, в рамках одной сессии. Для отображения элементов массива у одной переменной типа массив нажмите на частную кнопку "+", расположенную перед именем массива.

Чтобы свернуть дерево массива у всех переменных типа массив в таблице переменных нажмите кнопку Graphic Свернуть все массивы в верхней части таблицы. Данная настройка сохраняется при следующем открытии таблицы переменных, в рамках одной сессии. Для скрытия отображения элементов массива у одной переменной типа массив нажмите на частную кнопку "-", расположенную перед именем массива.

Поиск переменных

Таблица переменных поддерживает поиск и фильтрацию по имени. Символ «Пробел» выполняет роль логического ИЛИ и позволяет фильтровать переменные по нескольким критериям.

Graphic
Поиск переменных

Если введенной в строке поиска переменной не существует, то её можно создать нажатием на кнопкуGraphic в верхней части таблицы. Переменной автоматически присвоится введенное в строке поиска имя.

Graphic
Создание переменной с заданным именем

Контекстное меню таблицы переменных

Чтобы найти места использования переменной в проекте нажмите ПКМ на строку переменной в таблице и выберите в контекстном меню переменной Показать ссылки.

Graphic

В открывшемся окне отобразится информация о выбранной переменной.

Graphic
Ссылки на переменную

Для переменной типа массив указываются ссылки как на сам массив, так и на его элементы.

Чтобы удалить привязку к блоку переменной в проекте отметьте нужные переменные галочками и нажмите кнопку Удалить. Переменная останется в таблице, но не будет использоваться в проекте.

Типы переменных

В Owen Logic используются три типа переменных:

  • булевский (двоичный);

  • целочисленный;

  • с плавающей запятой (вещественный);

  • массив.

Значения от одной переменной к другой могут передаваться только при совпадающих типах переменных.

Булевский тип

Переменная булевского типа может принимать одно из двух значений: 1 (True) или 0 (False).

На схеме переменные булевского типа соединяются черными линиями:

Graphic

Целочисленный тип

Переменная целочисленного типа может принимать значение целого числа в диапазоне от 0 до 4294967295.

На схеме переменные целочисленного типа соединяются красными линиями:

Graphic

Тип с плавающей запятой

Переменная типа с плавающей запятой может принимать значение вещественного числа в диапазоне от –3,402823E+38 до 3,402823E+38.

Числа одинарной точности с плавающей запятой обеспечивают относительную точность 7–8 десятичных цифр в диапазоне от 10–38 до примерно 1038.

На схеме переменные типа с плавающей запятой соединяются фиолетовыми линиями:

Graphic

Массив

Переменная типа массив хранит упорядоченный набор элементов одного типа: булевского, целочисленного или с плавающей запятой. Максимальное количество элементов в одном массиве - 256.

Примечание
Работа с массивами доступна в Owen Logic начиная с версии 3.0. В текущей реализации поддерживается работа только с одномерными массивами.

На схеме переменные типа массив соединяются зелеными линиями:

Graphic

Сервисные переменные

Сервисные переменные связаны с настройкой прибора и могут только считываться. Запись в сервисные переменные недоступна. Набор сервисных переменных может отличаться в зависимости от прибора.

Graphic
Вкладка Сервисные переменные

На схеме сервисные переменные обозначаются серым цветом:

Graphic

Сервисные переменный для приборов второго поколения

В приборах второго поколения нет сервисных переменных. Вместо сервисных переменных используется привязка переменных к параметрам прибора (см. раздел Привязка переменных к параметрам).

Переменные интерфейса связи

В таблице переменных для каждого интерфейса связи создается отдельная вкладка с описанием сетевых переменных. В заголовке вкладки указывается тип интерфейса и номер занимаемого слота.

Режим Master

Для интерфейса связи в режиме Master таблица содержит вкладки с сетевыми переменными для каждого опрашиваемого устройства.

Graphic

О настройках переменных см. подробнее в разделе Режим Master.

Режим Slave

Для интерфейса связи в режиме Slave таблица отображает считываемые сетевые переменные.

Graphic

О настройках переменных см. подробнее в разделе Режим Slave.

Привязка переменных к параметрам

Примечание

Привязка переменных к параметрам доступна только для приборов второго поколения. Список приборов второго поколения см. в разделе О программе.

В приборах второго поколения можно привязать переменные к параметрам прибора и использовать в программе. Переменные, привязанные к параметрам, доступны для чтения и изменения.

Для привязки переменной к параметру прибора следует:

  1. Открыть Настройки прибора.

    Примечание
    Привязка переменных доступна не для всех параметров.
  2. Выбрать параметр для привязки и нажать на кнопку «…» в графе Переменная окна настроек.

    Graphic
  3. В открывшемся окне Переменных выбрать или создать переменную для привязки. Выделенные серым переменные доступны только для чтения.

    Graphic

    Имя привязанной переменной будет отображаться в графе «Переменная» напротив параметра.

    После привязки к параметрам переменные можно использовать в программе. Таким образом, значения параметров можно читать и изменять в программе.

Примечание
Если привязанная к параметру переменная используется для записи с помощью блока, а значение параметра не изменилось, то записанное через блок значение будет храниться в переменной один цикл. В следующем цикле значение переменной будет прочитано из параметра.

Копирование переменных

Переменные можно копировать из проекта в проект для повторного использования и сокращения времени на разработку. Для копирования переменной следует выделить блок с переменной в исходном проекте и нажать кнопку Graphic на панели инструментов или выбрать команду Копировать в контекстном меню блока. Переменная вставляется в другой проект нажатием на кнопку Graphic на панели инструментов или с помощью выбора команды Вставить в контекстном меню холста.

Переменные

Во время вставки скопированного блока переменной в проект проверяются все свойства переменных. Если в проекте есть переменная с полностью совпадающими свойствами, то она дублируется в блок. Переменные с отличающимися свойствами автоматически создаются в проекте.

Копирование элемента массива из одного проекта в другой происходит по следующим правилам:

  • Если в проекте, в который выполняется вставка, отсутствует массив со свойствами (тип, размер) идентичными свойствам массива, которому принадлежит скопированный элемент, то вместе с элементом создаётся новый массив, полностью повторяющий свойства исходного.

  • Если в проекте, в который выполняется вставка, уже существует массив с идентичными свойствами, то создание нового массива не происходит.

Правила копирования переменных типа массив не отличаются от правил копирования стандартных переменных.

Если имена переменных совпадают, но другие свойства отличаются, то создается новая переменная, но конфликт имен отображен в таблице переменных, и требуется сменить имя одной из переменных.

Примечание
В проект для прибора, который не поддерживает тип данных с плавающей запятой, невозможно вставить переменные типа с плавающей запятой.
Примечание
Энергонезависимые переменные невозможно вставить в проект для прибора, который их не поддерживает.
Сервисные переменные

В проект для прибора, который не поддерживает часы реального времени, невозможно скопировать сервисные переменные.

Переменные интерфейса связи

В другой проект можно скопировать только переменные интерфейса связи в режиме Slave для идентичного номера слота. Переменные интерфейса связи в режиме Master следует создавать вручную. Во время вставки скопированного блока сетевой переменной в проект проверяются все свойства переменных. Если в проекте есть переменная с полностью совпадающими свойствами, то она дублируется в блок. Переменные с отличающимися свойствами автоматически создаются в проекте. Если имя или регистры переменных совпадают, но другие свойства отличаются, то создается новая переменная, но возникает конфликт регистров или имен. Конфликт можно устранить в таблице переменных, задав другое имя или регистры.

Библиотека

Внимание
Для разных моделей приборов список доступных элементов библиотеки компонентов может отличаться.

В открытом проекте на панели Библиотека компонентов доступны разделы с компонентами для разработки программы.

Разделы библиотеки компонентов:

  • Функции служат для выполнения логических, арифметических операций и др. Функции не сохраняют состояния своих внутренних переменных. Число используемых функций ограничено только объемом памяти прибора;

  • Функциональные блоки (ФБ) служат для выполнения операций, требующих сохранения состояния своих внутренних переменных. К ФБ относятся триггеры, счетчики, таймеры и другие. Каждая модель прибора имеет собственное ограничение на количество используемых ФБ (см. руководство по эксплуатации прибора);

  • раздел Макросы проекта содержит созданные пользователем или загруженные с помощью менеджера компонентов макросы;

  • Элементы управления служат для программирования дисплея прибора и отображаются на панели во время работы c прибором с монохромным текстовым ЖКИ.

Функции

Логические функции

Особенностью работы блоков логических функций является их самонастройка на тип данных. Если к входу блока была подсоединена целочисленная переменная, то блок автоматически перестраивается на работу с целочисленными значениями.

Graphic

Для функций И и ИЛИ следует учитывать, что неподключенные входы блоков будут иметь следующие состояния:

  • для функции И – логическая «1»;

  • для функции ИЛИ – логический «0».

В этом случае блоки выполняют функцию повторителя сигнала. Для увеличения числа входов у логических функций используется их каскадное включение:

Graphic

И (AND)

Graphic

Если на оба входа блока функции поступают сигналы логической «1» (все входы включены – контакты замкнуты), то на выходе появляется сигнал логической «1» (выход включен).

Работе функции соответствует таблица состояний:

I1

I2

Q

0

0

0

0

1

0

1

0

0

1

1

1

Если на входы блока функции поступают целочисленные значения, то операция будет произведена над каждым битом значения в отдельности.

И0011
0101
0001
ИЛИ (OR)

Graphic

Если на один из входов блока функции поступает сигнал логической «1» (контакты замкнуты), то на выходе элемента появляется логическая «1» (выход включен).

Работе функции соответствует таблица состояний:

I1I2Q
000
011
101
111

Если на входы блока функции поступают целочисленные значения, то операция будет произведена над каждым битом значения в отдельности.

ИЛИ0011
0101
0111
НЕ (NOT)

Функция используется для инвертирования сигнала.

Graphic

Если на вход блока функции поступает сигнал логического «0» (контакты разомкнуты), то на выходе элемента появляется логическая «1» (выход включен), и наоборот: сигнал инвертируется.

Работе функции соответствует таблица состояний:

I1

Q

0

1

1

0

Если на вход блока функции поступает целочисленное значение, то операция будет произведена над каждым битом значения в отдельности.

НЕ01
10
Исключающее ИЛИ (XOR)

Graphic

Если только на один из входов блока функции поступает логическая «1», то на выходе элемента появляется логическая «1» (выход включен).

Работе функции соответствует таблица состояний:

I1I2Q
000
011
101
110

Если на входы функции поступают целочисленные значения, то операция будет произведена над каждым битом значения в отдельности.

XOR0011
0101
0110

Арифметические функции

Операции арифметических функций могут производиться только над значениями целочисленного типа и типа с плавающей запятой.

НазваниеЦелочисленный типТип с плавающей запятой
СложениеADDfADD
ВычитаниеSUBfSUB
УмножениеMULfMUL
ДелениеDIVfDIV
Деление с остаткомMOD
Возведение в степеньfPOW
Модуль от числаfABS
Сложение (ADD, fADD)

Graphic

Для операций над целочисленными значениями используется блок ADD, над значениями с плавающей запятой — fADD.

Результатом операции функции на выходе является сумма входных значений.

Если во время выполнения операции значение числа получается больше 4294967295 (32 бита), то биты, выходящие за разрядность 32 бита, отсекаются.

Пример

Применение блоков функции для сложения чисел 24 + 2 + 2 + 7 = Q = 35.

Graphic

Вычитание (SUB, fSUB)

Graphic

Для операций над целочисленными значениями используется блок SUB, над значениями с плавающей запятой — fSUB.

Результатом операции функции на выходе является разность входных значений.

Если во время выполнения операции функции на входе V1 значение числа меньше значения на входе V2, то результатом будет число, полученное сложением младшего числа плюс 0x100000000 (4294967296) минус значение числа большего: (V1 + 0x100000000) – V2 = Q.

Пример

Применение блока функции для вычитания чисел 24 – 2 = 22:

Graphic

Применения блока функции для вычитания чисел, где V1 меньше V2: 2 – 24 = Q = 4294967274.

Graphic

Умножение (MUL, fMUL)

Graphic

Для операций над целочисленными значениями используется блок MUL, над значениями с плавающей запятой — fMUL.

Результатом операции функции на выходе является произведение входных значений.

Если во время выполнения операции функции значение числа получается больше 4294967295 (32 бита), то биты, выходящие за разрядность 32 бита, отсекаются.

Пример

Применение блоков функции для перемножения чисел 24 · 2 · 2· 7 = Q = 672.

Graphic

Деление (DIV, fDIV)

Graphic

Для операций над целочисленными значениями используется блок DIV, над значениями с плавающей запятой — fDIV.

Результатом операции функции на выходе является частное от деления входных значений.

Если во время использования блока DIV в результате деления получаются доли целого числа, то на выходе производится округление значения до целого числа в меньшую сторону.

В случае деления на 0 на выходе элемента будет значение 0.

Пример

Применение блока функции для деления чисел 24 ÷ 2 = Q = 12

Graphic

Деление с остатком (MOD)

Graphic

Результатом операции функции на выходе является остаток от деления входных целочисленных значений.

В случае деления на 0 на выходе блока функции будет значение 0.

Пример

Применение блока функции для выделения целого остатка от деления числа 22 на 3.

Graphic

Возведение числа в степень (fPOW)

Graphic

Результатом операции функции на выходе является переменная типа float, равная числу V1, возведенному в степень V2.

Блок работает только со значениями с плавающей запятой.

Пример

Применение блока функции для возведения числа 3 в степень числа 4.

Graphic

Взятие модуля от числа (fABS)

Graphic

Блок работает только со значениями с плавающей запятой.

Результатом операции функции на выходе является модуль подаваемого на вход значения.

Пример

Применение блоков функции для определения модулей чисел: |–3,4| = Q = |–3,4|, |6,7| = Q = 6,7

Graphic

Graphic

Функции сравнения

Равно (EQ)

Graphic

Результаты выполнения операции блока на выходе сравнения входных значений:

  • V1 = V2 → Q = 1;

  • V1 > V2 → Q = 0;

  • V1 < V2 → Q = 0.

Пример

Graphic

Больше (GT, fGT)

Graphic

Результаты выполнения операции блока на выходе при сравнении входных значений:

  • V1 = V2 → Q = 0;

  • V1 > V2 → Q = 1;

  • V1 < V2 → Q = 0.

Для сравнения целочисленных значений используется блок GT, для значений с плавающей запятой – блок fGT.

Пример

Graphic

Выбор (SEL, fSEL)

Примечание
Функция Выбор (SEL, fSEL) в Owen Logic называется Тернарная условная операция сравнения.

Graphic

Если V1 равен логическому «0», то результатом выполнения операции блока на выходе является входной сигнал V2. Если V1 равен логической «1», то результатом выполнения операции блока на выходе является входной сигнал V3.

  • V1 = 0 → Q = V2;

  • V1 = 1 → Q = V3.

Для выбора целочисленных значений используется блок SEL, для значений с плавающей запятой — блок fSEL.

Пример

Graphic

Graphic

Сдвиговые функции

Побитовый логический сдвиг влево (SHL)

Побитовый логический сдвиг влево (SHL) используется для выполнения операции побитового логического сдвига операнда X влево на N бит с дополнением нулями справа.

Graphic

Пример

Применение для сдвига числа 38 (десятичное) = 00100110 (двоичное).

Graphic

Побитовый логический сдвиг вправо (SHR)

Побитовый логический сдвиг вправо (SHR) используется для выполнения операции побитового логического сдвига операнда X вправо на N бит с дополнением нулями слева.

Graphic

Пример

Применение для сдвига числа 152 (десятичное) = 10011000 (двоичное).

Graphic

Битовые функции

Чтение бита (EXTRACT)

Чтение бита (EXTRACT) используется для выполнения операции чтения значения бита N в числе на входе X. Биты нумеруются с конца. Число на входе Х задается в десятичной системе. Выходное значение Q всегда двоичное (0 или 1).

Graphic

Пример

Применения блока для чтения пятого бита из числа 81 (десятичное) = 1010001 (двоичное).

Graphic

Запись бита (PUTBIT)

Запись бита (PUTBIT) используется для выполнения операции записи в числе X значения бита N в состояние, указанное на входе B (логические «0» или «1»). Число на входе Х задается в десятичной системе. Выходное значение Q – целочисленное.

Graphic

Пример

Применения записи четвертого бита в сигнале логической «1» для числа 38 (десятичное) = 100110 (двоичное).

Graphic

Дешифратор (DC32)

Дешифратор (DC32) используется для выполнения операции преобразования двоичного кода на входе в позиционный код на выходе. Перед выполнением операции над значением на входе предварительно выполняется побитовая логическая операция «И» с операндом 0x1F (11111b).

Graphic

Работе дешифратора соответствует приведенная таблица состояний:

Graphic

Пример

Graphic

Шифратор (CD32)

Шифратор (CD32) используется для выполнения операции преобразования позиционного кода на входе в двоичный код на выходе.

Graphic

Если входное двоичное значение имеет более одной логической «1» в разрядах, то работа шифратора ведется только со старшим единичным разрядом.

Работе шифратора соответствует таблица состояний.

Graphic

Функциональные блоки

Триггеры

RS-триггер с приоритетом выключения

RS-триггер с приоритетом выключения используется для переключения с фиксацией состояния во время поступления коротких импульсов на соответствующий вход. На выходе Q появится логическая «1» по фронту сигнала на входе S.

Graphic

Работу триггера поясняет приведенная на рисунке ниже диаграмма.

Graphic

В случае одновременного поступления сигналов на оба входа приоритетным является сигнал входа R.

SR-триггер с приоритетом включения

SR-триггер с приоритетом включения используется для переключения с фиксацией состояния в случае поступления коротких импульсов на соответствующий вход. На выходе Q появится логическая «1» по фронту сигнала на входе S.

Graphic

Работу триггера поясняет приведенная на рисунке ниже диаграмма.

Graphic

В случае одновременного поступления сигналов на оба входа приоритетным является сигнал входа S.

Детектор переднего фронта импульса (RTRIG)

Детектор переднего фронта импульса (RTRIG) используется в случае необходимости иметь реакцию на изменение состояния дискретного входного сигнала. На выходе Q генерируется единичный импульс по переднему фронту входа I.

Graphic

Работу детектора объясняет приведенная на рисунке ниже диаграмма.

Graphic

Детектор заднего фронта импульса (FTRIG)

Детектор заднего фронта импульса (FTRIG) используется в случае необходимости иметь реакцию на изменение состояния дискретного входного сигнала. На выходе Q генерируется единичный импульс по заднему фронту входа I.

Graphic

Работу детектора объясняет приведенная на рисунке ниже диаграмма.

Graphic

D-триггер (DTRIG)

D-триггер (DTRIG) используется для формирования импульса включения выхода на интервал времени импульса на входе D, выходной интервал будет синхронизирован с тактовой частотой на входе С.

На выходе Q триггера появится сигнал логической «1» по фронту тактовых импульсов на входе С при наличии сигнала логической «1» на входе D. Возврат выхода Q в сигнал логического «0» произойдет по фронту тактовых импульсов на входе С при наличии сигнала логического «0» на входе D.

Вход S принудительно устанавливает выход Q в состояние логической «1».

Вход R является приоритетным и устанавливает выход Q в состояние логического «0».

Graphic

Работу триггера объясняет приведенная на рисунке ниже диаграмма.

Graphic

Таймеры

Импульс включения заданной длительности (TP)

Импульс включения заданной длительности (TP) используется для формирования импульса включения выхода на заданный интервал времени. На выходе Q блока появляется сигнал логической «1» по фронту входного сигнала I. После запуска выход Q не реагирует на изменение значения входного сигнала в течение интервала Tимп. По истечение интервала Tимп выходной сигнал сбрасывается в логический «0».

Graphic

Работу импульса объясняет приведенная на рисунке ниже диаграмма.

Graphic

Допустимый диапазон значений Тимп от 0 до 4147200000 мс или 48 дней.

Graphic

Значения параметров ФБ можно задавать с помощью блока Write to FB, как показано на рисунке выше, либо настраивать на панели свойств:

Graphic

Таймер с задержкой включения (TON)

Таймер с задержкой включения (TON) используется для операции задержки передачи сигнала. На выходе Q таймера появится сигнал логической «1» с задержкой относительно фронта входного сигнала I продолжительностью не менее длительности Ton и выключится по спаду входного сигнала.

Graphic

Работу таймера объясняет приведенная на рисунке ниже диаграмма.

Graphic

Допустимый диапазон значений Т от 0 до 4147200000 мс или 48 дней.

Graphic

Значения параметров ФБ можно задавать с помощью блока Write to FB, как показано на рисунке выше, либо настраивать на панели свойств:

Graphic

Таймер с задержкой отключения (TOF)

Таймер с задержкой отключения (TOF) используется для задержки отключения выхода. На выходе Q таймера появится сигнал логической «1» по фронту сигнала на входе I, отсчет времени задержки отключения Toff начнется по каждому спаду входного сигнала. После отключения входного сигнала на выходе появится сигнал логического «0» с задержкой Toff.

Graphic

Работу таймера объясняет приведенная на рисунке ниже диаграмма.

Graphic

Допустимый диапазон значений Тзад от 0 до 4147200000 мс или 48 дней.

Graphic

Значения параметров ФБ можно задавать с помощью блока Write to FB, как показано на рисунке выше, либо настраивать на панели свойств:

Graphic

Интервальный таймер (CLOCK)

Примечание
Интервальный таймер (CLOCK) доступен только для приборов с часами реального времени.

Интервальный таймер (CLOCK) используется для формирования импульса включения выхода Q по часам реального времени. Время включения Th и отключения ТI выхода устанавливают в качестве параметров таймера.

Graphic

Работу таймера объясняет приведенная на рисунке ниже диаграмма.

Graphic

Если заданное значение времени отключения меньше времени включения, то диаграмма переключений будет иметь вид:

Graphic

Допустимый диапазон значений Твкл. и Тоткл. от 0,00 с до 24 ч.

Дата и время включения и отключения настраивается на панели свойств ФБ.

Graphic

Интервальный таймер с недельным циклом (CLOCKWEEK)

Примечание
Интервальный таймер с недельным циклом (CLOCKWEEK) доступен только для приборов с часами реального времени.

Интервальный таймер с недельным циклом (CLOCKWEEK) используется для формирования импульса включения выхода Q по часам реального времени с учетом дней недели. Время включения Th и отключения TI выхода Q и дни недели работы устанавливают в качестве параметров таймера.

Graphic

Работу таймера объясняет диаграмма на рисунке ниже.

Graphic

Внутренняя структура таймера имеет следующий вид.

Graphic

Допустимый диапазон значений Твкл и Тоткл от 0,00 с до 24 ч.

Настройка времени включения и отключения и указание дней недели производится на панели свойств ФБ.

Graphic

Генераторы

Генератор прямоугольных импульсов (BLINK)

Генератор прямоугольных импульсов (BLINK) используется для формирования прямоугольных импульсов пульсации. На выходе Q генератора формируются импульсы с заданными параметрами длительности включенного (Твкл – сигнал логической «1») и отключенного (Тоткл – сигнал логического «0») состояния на время действия управляющего сигнала на входе I (сигнал логической «1»).

Graphic

Работу генератора поясняет приведенная на рисунке ниже диаграмма.

Graphic

Допустимый диапазон значений Твкл и Тоткл: от 0 до 4233600000 мс или 49 дней.

Graphic

Значения параметров ФБ можно задавать с помощью блока Write to FB, как показано на рисунке выше, либо настраивать на панели свойств:

Параметр Th соответствует Твкл.

Параметр TI соответствует Тоткл.

Graphic

Счетчики

Инкрементный счетчик с автосбросом (CT)

Инкрементный счетчик с автосбросом (CT) используется для подсчета заданного числа импульсов N (вход N – уставка числа импульсов). На выходе Q счетчика появится импульс сигнала логической «1» с длительностью рабочего цикла прибора (Tцикл), если число приходящих на вход С импульсов достигнет установленного значения N.

Graphic

Работу счетчика поясняет приведенная на рисунке ниже диаграмма.

Graphic

Допустимый диапазон значений числа импульсов N: от 0 до 65535.

Graphic

Значения параметров ФБ можно задавать с помощью блока Write to FB, как показано на рисунке выше, либо настраивать на панели свойств: 

Graphic

Универсальный счетчик (CTN)

Универсальный счетчик (CTN) используется для прямого и обратного счета. Операция «прямой счет» выполняется по переднему фронту импульса на входе прямого счета U, что увеличивает значение выходного сигнала Q. Импульсы, приходящие на вход D («обратный счет»), уменьшают значение выхода Q. В случае поступления на вход R сигнала логической «1», выход счетчика Q устанавливается в значение входа N.

Graphic

Работу счетчика поясняет приведенная на рисунке ниже диаграмма.

Graphic

В случае одновременного поступления сигналов на входы U и D приоритетным является сигнал входа U.

Допустимый диапазон значений числа импульсов N: от 0 до 65535.

Graphic

Значения параметров ФБ можно задавать с помощью блока Write to FB, как показано на рисунке выше, либо настраивать на панели свойств:

Graphic

Инкрементный счетчик (CTU)

Инкрементный счетчик (CTU) используется для подсчета числа импульсов, приходящих на вход С. На выходе Q счетчика появится импульс сигнала логической «1», если число приходящих на вход импульсов достигнет установленного значения на входе N (N – уставка).

Graphic

Работу счетчика поясняет приведенная на рисунке ниже диаграмма.

Graphic

Примечание
Блок Запись в ФБ для CTU не работает. Вместо CTU рекомендуется использовать универсальный счетчик CTN.

Допустимый диапазон значений числа импульсов N: от 0 до 65535.

Счетчик сбрасывается в 0 по переднему фронту импульса на входе R. В случае одновременного поступления сигналов на входы приоритетным является сигнал входа R.

Число импульсов N задается на панели свойств ФБ.

Graphic

Регуляторы

ПИД-регулятор для приборов первого поколения (PID)

Graphic

ПИД-регулятор используется для реализации пропорционально-интегрально-дифференциального (ПИД) закона регулирования.

Graphic

Входы блока
Входы блока

Название

Тип

Описание

Значения

E

Булевский

Разрешение на работу блока. В выключенном состоянии на выход блока подается значение, заданное в свойстве «выходная мощность»

0 – Выключен;

1 – Включен

Pv

С плавающей запятой

Текущее значение регулируемой величины

Sp

С плавающей запятой

Заданное значение регулируемой величины

Выходы блока
Выходы блока

Название

Тип

Описание

Значения

Pwr

С плавающей запятой

Выходная мощность, %

0…100

Свойства
Описание свойств

Название

Тип

Описание

Значения

Режим работы регулятора

Булевский

Режимы работы регулятора:

  • режим «нагреватель», используется для управления исполнительными механизмами, воздействие которых приводит к росту значения регулируемой величины;

  • режим «холодильник», используется для управления исполнительными механизмами, воздействие которых приводит к снижению значения регулируемой величины

0 – Нагреватель;

1 – Холодильник

Выходная мощностьС плавающей запятойВыходная мощность в выключенном состоянии, %0…100
Дифференциальный коэффициентС плавающей запятойДифференциальный коэффициент с которым работает ПИД–3,402823E+38…3,402823E+38
Интегральный коэффициентС плавающей запятойИнтегральный коэффициент с которым работает ПИД–3,402823E+38…3,402823E+38
Пропорциональный коэффициентС плавающей запятойПропорциональный коэффициент с которым работает ПИД0…100

Минимальная мощность (значение по умолчанию)

С плавающей запятой

Нижнее ограничение выдаваемой мощности, %

0…100 (20)

Максимальная мощность (значение по умолчанию)

С плавающей запятой

Верхнее ограничение выдаваемой мощности, %

0…100 (80)

Запуск АНР

Булевский

Переменная, которая генерирует запуск автонастройки регулятора в случае подачи значения «1». Значение данной переменной задается с помощью блока «Запись в ФБ»

0 – Стоп;

1 – Запуск

Автонастройка

Автонастройка ПИД-регулятора проводится с помощью блоков чтения и записи ФБ (Graphic, Graphic).

Graphic

Для запуска автонастройки следует добавить блок Запись в ФБ и привязать его к переменной Запуск АНР ПИД-регулятора.

Graphic

Значения остальных параметров ФБ можно задавать с помощью блока Запись в ФБ, как показано на рисунке выше, либо настраивать на панели свойств.

С помощью блоков Чтение из ФБ считываются значения параметров Рассчитанный пропорциональный коэффициент, Рассчитанный интегральный коэффициент, Рассчитанный дифференциальный коэффициент и Флаг окончания автонастройки.

Для старта автонастройки следует подать сигнал логической «1» на вход E.

По завершении процесса автонастройки для чтения доступны новые значения коэффициентов: Рассчитанный пропорциональный коэффициент, Рассчитанное время интегрирования и Рассчитанное время дифференцирования. Параметр Флаг окончания автонастройки выставляется в значение логической единицы. Если после автонастройки сбросить вход Запуск АНР в значение логического нуля, то сбросится и флаг окончания.

Внимание
Флаг окончания автонастройки находится в состоянии логической единицы один цикл.

Если сбросить вход Запуск АНР в значение логического нуля до окончания настройки, то процесс останавливается, флаг окончания не выставляется, новые значения коэффициентов не вычисляются.

Во время процесса настройки на выход ПИД-регулятора подается тестовая мощность, ограниченная значениями параметров Максимальная мощность и Минимальная мощность.

Последовательность автонастройки для режима «Нагреватель»:

  1. Текущее значение меньше уставки, на выход блока подается максимальная мощность (в соответствии с настройками).
  2. Как только текущее значение станет больше уставки, на выход блока подается минимальная мощность.
  3. Повторение шагов 1 и 2 еще один раз.
  4. Рассчитанные параметры ПИД-регулятора подаются на соответствующие выходы, и выставляется флаг окончания.

Если в настройках указанo значение максимальной мощности, при которой невозможно достичь уставки, процесс автонастройки не закончится, пока он не будет сброшен вручную.

ПИД-регулятор для приборов второго поколения (PID REG)

Примечание
В линейке приборов ПР103 PID REG доступен только для модификации ПР103[М02].

Graphic

ПИД-регулятор используется для реализации пропорционально-интегрально-дифференциального (ПИД) закона регулирования.

Выходная мощность ПИД-регулятора высчитывается по формуле:

Graphic, где

Xp — полоса пропорциональности (единицы измерения);

Ti — интегральный коэффициент [ c ];

Td — дифференциальный коэффициент [ c ];

e (t) —рассогласование;

MV (t) — выход ПИД.

Входы блока
Входы блока

Название

Тип

Описание

Значения

E

Булевский

Разрешение на работу регулятора. В выключенном состоянии на выход подается значение, заданное в свойстве «Выходная мощность в выключенном состоянии»

0 – Выключен;

1 – Включен

Pv

С плавающей запятой

Текущее значение регулируемой величины

–9999...9999*

Sp

С плавающей запятой

Задаваемое значение регулируемой величины

*Если на вход будет подано значение, выходящее за диапазон, то выход Pwr регулятора будет сброшен на значение мощности, указанное в параметре «Выходная мощность в выключенном состоянии».

Выходы блока
Выходы блока

Название

Тип

Описание

Значения

Pwr

С плавающей запятой

Выходная мощность регулятора

Входы, доступные через Write to FB
Входы, доступные через Write to FB

Название

Тип

Описание

Значения

Режим работы регулятора

Булевский

Режимы работы регулятора:

  • режим «нагреватель», используется для управления исполнительными механизмами, воздействие которых приводит к росту значения регулируемой величины;

  • режим «холодильник», используется для управления исполнительными механизмами, воздействие которых приводит к снижению значения регулируемой величины

0 – Нагреватель;

1 – Холодильник

Запуск АНР

Булевский

Управление автонастройкой регулятора

0 – Автонастройка выключена

1 – Автонастройка запущена

Полоса пропорциональности

С плавающей запятой

Полоса пропорциональности ПИД регулятора, ед.изм.

0..9999

Интегральная постоянная времени

С плавающей запятой

Интегральная постоянная времени, сек

0..4000

Дифференциальная постоянная времени

С плавающей запятой

Дифференциальная постоянная времени, сек

0..4000

Выходная мощность в выключенном состоянии

С плавающей запятой

Состояние выхода Pwr при значении 0 на входе E

-9999..9999

Максимальная мощность

С плавающей запятой

Верхнее ограничение выдаваемой мощности

-9999..9999

Минимальная мощность

С плавающей запятой

Нижнее ограничение выдаваемой мощности

-9999..9999

Зона нечувствительности

С плавающей запятой

Дельта от уставки/2, в которой выходная мощность регулятора остается неизменной, ед.изм

Тип выхода

Булевский

Выбор выходного сигнала регулятора

0 – Мощность

1 – КЗР дискретный

Полное время хода

С плавающей запятой

Время перемещения штока клапана из полностью закрытого в полностью открытое состояние, сек

5..999**

Минимальное время импульса

С плавающей запятой

Минимальная длительность импульса управления задвижкой, сек

0,001..100

Время выборки люфта

С плавающей запятой

Время выборки люфта клапана, сек

0..10

Скорость изменения уставки

С плавающей запятой

Скорость изменения уставки, ед.изм/сек

0 – Функция отключена

0...9999

Ручной режим работы регулятора

Булевский

Флаг перевода регулятора в ручной режим

0 – Автоматический режим

1 – Ручной режим

Ручное управление выходом «Больше»

Булевский

В ручном режиме команда подачи сигнала «Больше» на выход блока

Ручное управление выходом «Меньше»

Булевский

В ручном режиме команда подачи сигнала «Меньше» на выход блока

Начальное значение регулируемой величины для АНР (Pv_0)

С плавающей запятой

Значение регулируемой величины, которое будет на входе Pv при подаче нулевой мощности (объект в состоянии покоя). Параметр необходим для корректного проведения автонастройки

-9999..9999

**Для применения нового полного времени хода задвижки нужно перезапустить блок при помощи переключения сигнала на входе E.

Выходы, доступные через Read from FB
Выходы, доступные через Read from FB

Название

Тип

Описание

Значения

Флаг окончания автонастройки

Булевский

Флаг окончания автонастройки

0 – АНР не завершена

1 – АНР завершена

Рассчитанная полоса пропорциональности

С плавающей запятой

Рассчитанная после автонастройки полоса пропорциональности ПИД регулятора, ед.изм.

0..9999

Рассчитанная интегральная постоянная времени

С плавающей запятой

Рассчитанная после автонастройки интегральная постоянная времени, сек

0..4000

Рассчитанная дифференциальная постоянная времени

С плавающей запятой

Рассчитанная после автонастройки дифференциальная постоянная времени, сек

0..4000

Сигнал «Больше»

Булевский

Сигнал на открытие клапана

Сигнал «Меньше»

Булевский

Сигнал на закрытие клапана

Автонастройка

Автонастройка ПИД-регулятора проводится с помощью блоков чтения и записи в ФБ.

Graphic

Для запуска автонастройки следует добавить блок Write to FB и привязать его к переменной Запуск АНР ПИД-регулятора.

Graphic

Значения остальных параметров ФБ можно задавать с помощью блока Write to FB, как показано на рисунке выше, либо настраивать на панели свойств.

С помощью блоков Read from FB считываются значения параметров Рассчитанная полоса пропорциональности, Рассчитанная интегральная постоянная времени, Рассчитанная дифференциальная постоянная времени и Флаг окончания автонастройки.

Для старта автонастройки следует подать сигнал логической «1» на вход E.

По завершении процесса автонастройки для чтения доступны новые значения коэффициентов: Рассчитанный пропорциональный коэффициент, Рассчитанное время интегрирования и Рассчитанное время дифференцирования. Параметр Флаг окончания автонастройки выставляется в значение логической единицы.

Внимание
Флаг окончания автонастройки находится в состоянии логической единицы один цикл.

Если сбросить вход Запуск АНР в значение логического нуля до окончания настройки, то процесс останавливается, флаг окончания не выставляется, новые значения коэффициентов не вычисляются.

Внимание
Для корректного проведения автонастройки необходимо задать параметр «начальное значение регулируемой величины для АНР». Он должен быть равен регулируемой величине, которое соответствует нулевому воздействию (объект находится в состоянии покоя).

Во время процесса настройки на выход ПИД-регулятора подается тестовая мощность, ограниченная значениями параметров Максимальная мощность и Минимальная мощность.

Последовательность автонастройки для режима «Нагреватель»:

Graphic
  1. Текущее значение меньше уставки на величину, большую чем Х = 0,04*(Sp-Pv_0), на выход блока подается максимальная мощность (в соответствии с настройками).
  2. Как только текущее значение станет больше уставки на величину, большую чем Х = 0,04*(Sp-Pv_0), на выход блока подается минимальная мощность.
  3. Повторение шагов 1 и 2 еще один раз.
  4. Рассчитанные параметры ПИД-регулятора подаются на соответствующие выходы, и выставляется флаг окончания (на один цикл).

Если в настройках указано значение максимальной мощности, при которой невозможно достичь уставки, процесс автонастройки не закончится, пока он не будет сброшен вручную.

Работа с дискретным КЗР

Для работы с дискретной задвижкой необходимо в соответствующем параметре (Тип выхода) указать значение «КЗР дискретный», либо, при работе с данным параметром через Write to FB записать в него значение «1».

Для корректной работы необходимо задать параметры задвижки: Время полного хода, Минимальное время импульса и Время выборки люфта.

Доступ к управляющим сигналам (Больше/Меньше) осуществляется через соответствующие выходы Read from FB блока регулятора.

На выходе Pwr в данном режиме отображается виртуальное положение задвижки (оно может отличаться от фактического).

При снятии логической «1» со входа E задвижка остается в текущем положении.

Для быстрой настройки рекомендуем воспользоваться готовыми макросами из Менеджера компонентов:

  • Для управления мощностью — блок PID AT_;

  • Макрос с полным функционалом в режиме управления мощностью — PID AT_F_;

  • Для управления дискретным КЗР – блок PID Valve_;

  • Макрос с полным функционалом в режиме управления дискретным КЗР — PID Valve_F_.

Ручной режим

Работа в режиме управления мощностью: при переводе регулятора в ручной режим (вход Ручной режим работы регулятора устанавливается в значение 1) происходит фиксация вычисленного значения мощности.

Работа в режиме управления дискретным КЗР: при переводе регулятора в ручной режим (вход Ручной режим работы регулятора устанавливается в значение 1) происходит фиксация вычисленного положения задвижки и становятся доступными входы по ручному управлению открытием/закрытием клапана.

Макросы проекта

Раздел Макросы проекта содержит созданные пользователем или загруженные с помощью менеджера компонентов макросы.

Graphic

Для добавления макроса в проект следует перетащить макрос из панели Библиотека компонентов на холст.

Graphic

Чтобы удалить макрос из панели, следует выделить нужный макрос и нажать на кнопку Graphic.

Рекомендации по созданию макросов приведены в разделе Работа с макросами.

Функция на ST

Если в проекте созданы функции на языке ST, они будут доступны в библиотеке компонентов.

Graphic
Места использования функции

Для просмотра все мест использования функции следует:

  1. Нажать ПКМ на имя функции.
  2. Выбрать пункт Graphic Показать места использования….

    Graphic

    В нижней части окна откроется панель Места использования функции, на которой отобразятся места использования функции на схеме и в редакторе функций.

    Graphic
  3. Нажать ПКМ на строку с местом использования функции.
  4. Выбрать пункт Graphic Перейти к месту использования.

    Graphic

    Фокус сместится в места использования функции на схеме или в редакторе функции.

    Примечание
    Двойной клик ЛКМ приводит к тому же результату.

Если в ходе работы с программой места использования функции изменились, следует обновит панель Места использования функции:

  1. Нажать ПКМ на любую строку панели.
  2. Выбрать пункт Graphic Обновить все места использования.
Переход к редактору функций

Для перехода к Редактору функций следует:

  1. Нажать ПКМ на имя функции.
  2. Выбрать пункт Редактировать функцию.

    Graphic

    Откроется редактор функции.

Удаление функции

Для удаления функции из проекта следует:

  1. Нажать ПКМ на имя функции.
  2. Выбрать пункт Удалить компонент.

    Graphic
    Предупреждение
    Если функция используется на схеме и/или в других функциях, удаление может привести к ошибкам компиляции.

Функциональный блок на ST

Если в проекте созданы функциональные блоки на языке ST, они будут доступны в библиотеке компонентов.

Graphic
Места использования функционального блока

Для просмотра всех мест использования функции следует:

  1. Нажать ПКМ на имя функционального блока.
  2. Выбрать пункт Graphic Показать места использования….

    Graphic

    В нижней части окна откроется панель Места использования функции, на которой отобразятся места использования функции на схеме и в редакторе.

    Graphic
  3. Нажать ПКМ на строку с местом использования функционального блока.
  4. Выбрать пункт Graphic Перейти к месту использования.

    Graphic

    Фокус сместится в места использования функционального блока на схеме или в редакторе.

    Примечание
    Двойной клик ЛКМ приводит к тому же результату.

Если в ходе работы с программой места использования функциональных блоков изменились, следует обновит панель Места использования функционального блока:

  1. Нажать ПКМ на любую строку панели.
  2. Выбрать пункт Graphic Обновить все места использования.
Переход к редактору функционального блока

Для перехода к Редактору функционального блока следует:

  1. Нажать ПКМ на имя функции.
  2. Выбрать пункт Редактировать функциональный блок.

    Graphic

    Откроется редактор функционального блока.

Удаление функции

Для удаления функции из проекта следует:

  1. Нажать ПКМ на имя функции.
  2. Выбрать пункт Удалить компонент.

    Graphic
    Предупреждение
    Если функция используется на схеме и/или в других функциях, удаление может привести к ошибкам компиляции.

Элементы управления

Элементы используются для оформления дисплея прибора линейки приборов ПР200 и ИПП120.

Метка

Элемент Метка предназначен для размещения текстового блока в строке экрана.

Настройка свойств

Для корректного отображения на экране прибора следует указать координаты расположения и ввести текст на панели свойств.

Graphic

Координаты

Для расположения первого символа элемента по осям X и Y следует указать координаты. Отсчет координат по обеим осям начинается с 0:

  • по оси Х — слева направо от 0 до 15 (в зависимости от свойства Длина);

  • по оси Y — сверху вниз (в зависимости от количества строк экрана, установленного в редакторе экранов).

Значение координат (целое число) можно задать в выпадающем меню в строке координаты (X и Y настраиваются одинаково):

Graphic

В выпадающем меню можно выбрать способ задания координат: константа или переменная. Для выбора неизменного расположения элемента следует указать значение координаты в поле ввода.

Для создания бегущей строки следует выбрать вариант Переменная и нажать кнопку Выбор. Откроется таблица переменных, в ней следует выбрать переменную целочисленного типа, которая будет определять значение координаты, и нажать кнопку ОК. Выбранная переменная будет отображаться в поле ввода:

Graphic

Параметры
  • Текст — в поле вводится текст, который будет отображаться на экране прибора. Длина текста не должна превышать значение, указанное для параметра Длина.

  • Длина — максимальное количество отображаемых символов блока.

  • Видимость — к параметру привязывается булевская переменная, которая определяет видимость элемента.

Graphic

Отображение

В редакторе экранов отображается, как будет выглядеть элемент Метка на экране прибора.

Graphic

Ввод/вывод (int/float)

Элемент Ввод/вывод (int/float) предназначен для вывода на экран прибора или чтения с экрана значения целочисленной или вещественной переменной.

Настройка свойств

Для корректной работы элемента следует указать координаты расположения и настроить параметры ввода/вывода на панели свойства.

Graphic

Диапазон
  • Контроль — ограничение значения, которое пользователь вводит с лицевой панели прибора. Ограничение не распространяется на значение, полученное в ходе работы программы;

  • Максимум — максимальное значение параметра для ввода;

  • Минимум — минимальное значение параметра для ввода.

Координаты

Для расположения первого символа элемента по осям X и Y следует указать координаты. Отсчет координат по обеим осям начинается с 0:

  • по оси Х — слева направо от 0 до 15 (в зависимости от свойства Длина);

  • по оси Y — сверху вниз (в зависимости от количества строк экрана, установленного в редакторе экранов).

Значение координат (целое число) можно задать в выпадающем меню в строке координаты (X и Y настраиваются одинаково):

Graphic

В выпадающем меню можно выбрать способ задания координат: константа или переменная. Для выбора неизменного расположения элемента следует указать значение координаты в поле ввода.

Для создания бегущей строки следует выбрать вариант Переменная и нажать кнопку Выбор. Откроется таблица переменных, в ней следует выбрать переменную целочисленного типа, которая будет определять значение координаты, и нажать кнопку ОК. Выбранная переменная будет отображаться в поле ввода:

Graphic

Параметры
  • Переменная — привязка к переменной проекта (целочисленной или с плавающей точкой). Для выбора переменной следует нажать кнопку «» и выбрать в таблице переменных;

  • Тип переменной — выбор типа переменной: целочисленный или вещественный. Если переменная еще не привязана, то необходимо задать тип;

  • Знаков — суммарное количество отображаемых знаков до и после запятой;

  • После запятой — количество знаков после запятой: до 6 знаков или определяется автоматически (Авто). Более подробную информацию читайте в руководстве по эксплуатации прибора;

  • Текст до — текст слева от числового значения;

  • Текст после — текст справа от числового значения;

  • Редактируемо — если выбрано Да, то значение привязанной переменной можно изменять с помощью кнопок на лицевой панели прибора;

  • Длина — общая максимальная длина поля, включающая текст до и после значения переменной и само значение переменной.

  • Видимость — к параметру привязывается булевская переменная, которая определяет видимость элемента.

Graphic

Отображение

В редакторе экранов отображается, как будет выглядеть элемент Ввод/вывод (int/float) на экране прибора.

Graphic

Ввод/вывод (boolean)

Элемент Ввод/вывод (boolean) предназначен для вывода на экран или чтения с экрана значения булевской переменной.

Настройка свойств

Для корректной работы элемента следует указать координаты расположения и настроить параметры ввода/вывода на панели свойства.

Graphic

Координаты

Для расположения первого символа элемента по осям X и Y следует указать координаты. Отсчет координат по обеим осям начинается с 0:

  • по оси Х — слева направо от 0 до 15 (в зависимости от свойства Длина);

  • по оси Y — сверху вниз (в зависимости от количества строк экрана, установленного в редакторе экранов).

Значение координат (целое число) можно задать в выпадающем меню в строке координаты (X и Y настраиваются одинаково):

Graphic

В выпадающем меню можно выбрать способ задания координат: константа или переменная. Для выбора неизменного расположения элемента следует указать значение координаты в поле ввода.

Для создания бегущей строки следует выбрать вариант Переменная и нажать кнопку Выбор. Откроется таблица переменных, в ней следует выбрать переменную целочисленного типа, которая будет определять значение координаты, и нажать кнопку ОК. Выбранная переменная будет отображаться в поле ввода:

Graphic

Параметры
  • Переменная — привязка к булевской переменной проекта. Для выбора переменной следует нажать кнопку «» и выбрать в таблице переменных;

  • Текст «True» — текст, соответствующий значению переменной, равной «1»;

  • Текст «False» — текст, соответствующий значению переменной, равной «0»;

  • Текст до — текст слева от выводимого значения;

  • Текст после — текст справа от выводимого значения;

  • Редактируемо — если выбрано значение Да, то значение привязанной переменной можно изменять с помощью кнопок на лицевой панели прибора;

  • Длина — общая максимальная длина поля, включающая текст до и после значения переменной и само значение переменной.

  • Видимость — к параметру привязывается булевская переменная, которая определяет видимость элемента.

Graphic

Отображение

В редакторе экранов отображается, как будет выглядеть элемент Ввод/вывод (boolean) на экране прибора.

Graphic

Динамический текст

Элемент Динамический текст предназначен для вывода на экран прибора одной из нескольких текстовых строк в зависимости от значения привязанной переменной.

Настройка свойств

Для корректного отображения на экране прибора следует указать координаты расположения и ввести текст на панели свойств.

Graphic

Координаты

Для расположения первого символа элемента по осям X и Y следует указать координаты. Отсчет координат по обеим осям начинается с 0:

  • по оси Х — слева направо от 0 до 15 (в зависимости от свойства Длина);

  • по оси Y — сверху вниз (в зависимости от количества строк экрана, установленного в редакторе экранов).

Значение координат (целое число) можно задать в выпадающем меню в строке координаты (X и Y настраиваются одинаково):

Graphic

В выпадающем меню можно выбрать способ задания координат: константа или переменная. Для выбора неизменного расположения элемента следует указать значение координаты в поле ввода.

Для создания бегущей строки следует выбрать вариант Переменная и нажать кнопку Выбор. Откроется таблица переменных, в ней следует выбрать переменную целочисленного типа, которая будет определять значение координаты, и нажать кнопку ОК. Выбранная переменная будет отображаться в поле ввода:

Graphic

Параметры
  • Переменная — привязка к целочисленной переменной проекта. Для выбора переменной следует нажать кнопку «» и выбрать в таблице переменных;

  • Список строк — таблица, Значение строки которой выводится на экран при соответствии номера () строки значению привязанной целочисленной переменной (Переменная). В столбце Символов указывается количество символов в строке. Пиктограмма Graphic выводится в случае превышения значения параметра Длина, при наведении курсора на пиктограмму отобразится подсказка с описанием ошибки.

    Graphic
  • Длина — максимальная длина поля. В случае превышения длины текст будет отображаться не полностью.

  • Видимость — к параметру привязывается булевская переменная, которая определяет видимость элемента.

Отображение

В редакторе экранов отображается, как будет выглядеть элемент Динамический текст на экране прибора.

Graphic

Комбинированный список (ComboBox)

Элемент Комбинированный список (ComboBox) используется для выбора одной строки из нескольких текстовых строк кнопками прибора и записи в привязанную переменную значения, соответствующего выбору.

Настройка свойств

Для корректной работы элемента следует указать координаты расположения и настроить параметры переменных и строк на панели свойства.

Graphic

Координаты

Для расположения первого символа элемента по осям X и Y следует указать координаты. Отсчет координат по обеим осям начинается с 0:

  • по оси Х — слева направо от 0 до 15 (в зависимости от свойства Длина);

  • по оси Y — сверху вниз (в зависимости от количества строк экрана, установленного в редакторе экранов).

Значение координат (целое число) можно задать в выпадающем меню в строке координаты (X и Y настраиваются одинаково):

Graphic

В выпадающем меню можно выбрать способ задания координат: константа или переменная. Для выбора неизменного расположения элемента следует указать значение координаты в поле ввода.

Для создания бегущей строки следует выбрать вариант Переменная и нажать кнопку Выбор. Откроется таблица переменных, в ней следует выбрать переменную целочисленного типа, которая будет определять значение координаты, и нажать кнопку ОК. Выбранная переменная будет отображаться в поле ввода:

Graphic

Параметры
  • Переменная — привязка к целочисленной переменной проекта. Для выбора переменной следует нажать кнопку «» и выбрать в таблице переменных.

  • Список строк — таблица, номер () каждой строки которой служит для записи в привязанную целочисленную переменную при выборе Значения на дисплее прибора. В столбце Символов указывается количество символов в строке. ПиктограммаGraphic выводится в случае превышения значения параметра Длина, при наведении курсора на пиктограмму отобразится подсказка с описанием ошибки.

    Graphic
  • Длина — максимальная длина поля. В случае превышения длины текст будет отображаться не полностью.

  • Видимость — к параметру привязывается булевская переменная, которая определяет видимость элемента.

Отображение

В редакторе экранов отображается, как будет выглядеть элемент Комбинированный список (ComboBox) на экране прибора.

Graphic

Базовые элементы

Данные элементы используются для создания графического интерфейса взаимодействия пользователя с логикой выполняемой программы на приборах с графическим цветным ЖКИ. Если на экран добавлено несколько доступных для редактирования элементов визуализации, то порядок их выбора при помощи кнопки SEL будет определяться порядком в списке «Компоненты экрана» снизу вверх (первыми будут выделяться нижние элементы):

Graphic

Изменить порядок элементов можно перетащив (drag & drop) элемент в списке Компоненты экрана или при помощи контекстного меню, нажав ПКМ на элемент на экране:

Graphic

Ниже приведены данные о размере оперативной памяти (ОЗУ визуал.), требуемой для отображения элементов визуализации, для приборов с графическим цветным ЖКИ:

Элемент визуализации

Занимаемое ОЗУ визуал., байт

Дополнительно

Примечание

Пустой экран

252

Физические кнопки

80

Расчет ОЗУ:

80 байт (каждая кнопка) + 20 байт * количество переменных + 10 байт*количество действий + 10 байт (обязательный запас)

Примеры расчёта:

  1. Изменение переменной по короткому нажатию = 80+20*1+10*1+10 = 120 байт

  2. Переход на экран по короткому нажатию кнопки = 80+20*0+10*1+10 = 100 байт

  3. Изменение переменной по короткому и длинному нажатию и переход на экран по короткому = 80+20*2+10*3+10 = 160 байт

Текст

464

Если задана видимость по переменной: +20 байт за привязку переменной видимости

Индикатор

Размер по умолчанию, без рамки – 630

Если используется переменная: +20 байт за переменную

Если задана видимость по переменной: +20 байт за привязку переменной видимости

Объем занимаемой ОЗУ напрямую зависит от размеров элемента и толщины рамки:

  • Чем больше размеры элемента, тем больший объем памяти требуется для его отображения;

  • Рамка 0 px (отключена) - минимальный объем занимаемой ОЗУ для элемента данного размера;

  • Рамка 1 px - объем занимаемой ОЗУ увеличивается по сравнению с элементом без рамки;

  • Рамка 2 px и более - объем занимаемой ОЗУ увеличивается по сравнению с элементом с рамкой 1 px. При толщине рамки более 2 px объем занимаемой ОЗУ не увеличивается и соответствует объему, занимаемому элементом с рамкой толщиной 2 px

Индикатор выполнения

408

Если используется переменная: +20 байт за переменную

Если задана видимость по переменной: +20 байт за привязку переменной видимости

Видимость значения: +16 байт за отображение показаний (Значение, видимость = Да)

Динамический текст

836 (для одной строки)

+4 байта за каждую дополнительную строку

Если используется переменная: +20 байт за переменную

Если задана видимость по переменной: +20 байт за привязку переменной видимости

Контроль ввода: +12 байт за доступ к редактированию (Запретить редактирование = Нет)

Ввод/вывод int/float

776

Если используется переменная: +20 байт за переменную

Если задана видимость по переменной: +20 байт за привязку переменной видимости

Контроль ввода: +24 байт за доступ к редактированию (Запретить редактирование = Нет)

Ввод вывод времени

688 только дата или только время

704 дата и время

Если используется переменная: +20 байт за переменную

Если задана видимость по переменной: +20 байт за привязку переменной видимости

Контроль ввода: +28 байт за доступ к редактированию (Запретить редактирование = Нет)

Ввод/вывод IP адреса

676

Если используется переменная: +20 байт за переменную

Если задана видимость по переменной: +20 байт за привязку переменной видимости

Контроль ввода: +24 байт за доступ к редактированию (Запретить редактирование = Нет)

Линия

прямая

182

Если задана видимость по переменной: +20 байт за привязку переменной видимости

ломаная

190

Многоугольник

Прямоугольник

338

Если используется переменная: +20 байт за переменную

Если задана видимость по переменной: +20 байт за привязку переменной видимости

Заливка: +132 байта (Внешний вид, заливка = Да)

Настройка действий (переход на экран или изменение переменной) = 10 байт * количество действий + 26 байт

Треугольник

334

Ромб

338

Круг

Круг целиком

Размер по умолчанию, без заливки — 978

Размер по умолчанию, с заливкой — 1346

Если используется переменная: +20 байт за переменную

Если задана видимость по переменной: +20 байт за привязку переменной видимости

Настройка действий (переход на экран или изменение переменной) = 10 байт * количество действий + 26 байт

Объем занимаемой ОЗУ напрямую зависит от размеров элемента и наличия заливки:

  • Чем больше размеры элемента, тем больший объем памяти требуется для его отображения;

  • Объем занимаемой ОЗУ элемента с заливкой больше, чем у элемента без заливки.

При определенных комбинациях настроек параметр "Толщина" у рамки фокуса может незначительно влиять на занимаемое ОЗУ визуализации

Сектор круга

Размер по умолчанию, без заливки — 1502

Размер по умолчанию, с заливкой — 1878

Кнопка

Прямоугольная без скруглений, без рамки — 894

Если используется переменная: +20 байт за переменную

Если задана видимость по переменной: +20 байт за привязку переменной видимости

Настройка действий (переход на экран или изменение переменной) = 10 байт * количество действий + 26 байт

+6 байт за добавление рамки толщиной 1px (для прямоугольной кнопки без скруглений)

+20 байт за добавление рамки толщиной 2 px и более (для  прямоугольной кнопки без скруглений)

Для круглой кнопки и прямоугольной со скруглением объем занимаемой ОЗУ напрямую зависит от размеров элемента:

  • Чем больше размеры элемента, тем больший объем памяти требуется для его отображения.

При определенных комбинациях настроек параметр "Толщина" у рамки фокуса может незначительно влиять на занимаемое ОЗУ визуализации

Переключатель

Размер по умолчанию, без рамки — 1192

Если используется переменная: +20 байт за переменную

Если задана видимость по переменной: +20 байт за привязку переменной видимости

Объем занимаемой ОЗУ напрямую зависит от размеров элемента:

  • Чем больше размеры элемента, тем больший объем памяти требуется для его отображения.

При определенных комбинациях настроек параметр "Толщина" у рамки фокуса может незначительно влиять на занимаемое ОЗУ визуализации

Группа переключателей

1688 (для группы с одной ячейкой)

+ 208 байт за каждую ячейку

Если используется переменная: +20 байт за переменную

Если задана видимость по переменной: +20 байт за привязку переменной видимости

Изображение

372

Если задана видимость по переменной: +20 байт за привязку переменной видимости

Настройка действий (переход на экран или изменение переменной) = 10 байт * количество действий + 26 байт

+ 32 байта за добавление рамки

Расчет заполнения пользовательского ПЗУ визуализации = Ширина*Высота*2.

В расчете участвует ширина и высота исходного изображения (в пикселях), загруженного в редактор визуализации

В случае копирования и привязки одного и того же изображения к нескольким элементам визуализации, дополнительный объем пользовательского ПЗУ визуализации не занимается

Меню

1870 (для меню с одним пунктом)

+ 298 байт за каждую строку

Если задана видимость по переменной: +20 байт за привязку переменной видимости элемента или строки

График

без работы в фоне

Без перьев, масштаб времени 2 сек — 982

Дополнительно за увеличение времени отображения:

От 2 байт на 3 секундах до 916 байт на 23:59:59

Дополнительно за каждое перо:

+ 20 байт (первое перо) + каждое последующее в зависимости от времени добавления (от 74 байт на 2 секундах до 990 байт на 23:59:59)

Если задана видимость по переменной: +20 байт за привязку переменной видимости элемента или пера

Объем занимаемой ОЗУ напрямую зависит от ширины элемента:

  • Чем шире элемент, тем больший объем памяти требуется для его отображения

работа в фоне

Без перьев, масштаб времени 2 сек — 1002

Дополнительно за увеличение времени отображения:

От 6 байт на 3 секундах до 2748 байт на 23:59:59

Дополнительно за каждое перо:

+ 20 байт (первое перо) + каждое последующее в зависимости от времени добавления (от 94 байт на 2 секундах до 2842 байт на 23:59:59)

Если задана видимость по переменной: +20 байт за привязку переменной видимости элемента или пера

Текст

Элемент Текст предназначен для размещения текстового блока в экране визуализации.

Настройка свойств

Для корректного отображения на экране прибора следует указать координаты расположения, размеры элемента, ввести текст и задать другие параметры на панели свойств.

Graphic
Координаты

Расположение элемента определяется по осям X и Y. Координаты задаются на панели свойств или перемещением элемента по полю экрана. Отсчет координат по обеим осям начинается с 0:

  • по оси Х — слева направо, конечное значение определяется размерами элемента и шириной экрана;

  • по оси Y — сверху вниз, конечное значение определяется размерами элемента и высотой экрана.

Размеры

Размеры элемента определяются по осям X и Y и задаются на панели свойств или изменением границ элемента на поле экрана.

Параметры
ГруппаПараметрОписание
Внешний видРазмер шрифтаРазмер отображаемого в элементе текста: 16, 32, 48
ВыравниваниеВыравнивание отображаемого в элементе текста: по левому краю, по центру, по правому краю
Цвет шрифтаЦвет отображаемого в элементе текста
Наличие фонаФон отображаемого в элементе текста
Цвет фонаЦвет фона отображаемого в элементе текста
Толщина рамкиТолщина рамки элемента
Цвет рамкиЦвет рамки элемента
ДанныеТекстВ поле вводится текст, который будет отображаться в элементе
ПоведениеВидимостьК параметру привязывается булевская переменная, которая будет определять видимость элемента
ПрочееИмяОтображается в списке используемых элементов в левой части редактора визуализации

Индикатор

Элемент Индикатор предназначен для отображения значения булевской переменной в экране визуализации. Если значение переменной равно 1, то индикатор принимает цвет «True». Если значение переменной равно 0, то индикатор принимает цвет «False».

Настройка свойств

Для корректного отображения на экране прибора следует указать координаты расположения, размеры элемента и задать параметры на панели свойств.

Graphic
Координаты

Расположение элемента определяется по осям X и Y. Координаты задаются на панели свойств или перемещением элемента по полю экрана. Отсчет координат по обеим осям начинается с 0:

  • по оси Х — слева направо, конечное значение определяется размерами элемента и шириной экрана;

  • по оси Y — сверху вниз, конечное значение определяется размерами элемента и высотой экрана.

Размеры

Размеры элемента определяются по осям X и Y и задаются на панели свойств или изменением границ элемента на поле экрана.

Параметры
ГруппаПараметрОписание
Внешний видЦвет “True”Цвет элемента, если значение привязанной переменной равно TRUE
Цвет “False”Цвет элемента, если значение привязанной переменной равно FALSE
Толщина рамкиТолщина рамки элемента
Цвет рамкиЦвет рамки элемента
ДанныеПеременнаяК параметру привязывается булевская переменная для отображения
ПоведениеВидимостьК параметру привязывается булевская переменная, которая будет определять видимость элемента
ПрочееИмяОтображается в списке используемых элементов в левой части редактора визуализации
Примечание
Если к параметру Переменная не привязана переменная, то цвет элемента всегда будет True.

Индикатор выполнения

Элемент Индикатор выполнения предназначен для отображения значения целочисленной переменной или переменной с плавающей точкой в виде шкалы на экране визуализации.

Настройка свойств

Для корректного отображения на экране прибора следует указать координаты расположения, размеры элемента и задать параметры на панели свойств.

Graphic
Координаты

Расположение элемента определяется по осям X и Y. Координаты задаются на панели свойств или перемещением элемента по полю экрана. Отсчет координат по обеим осям начинается с 0:

  • по оси Х — слева направо, конечное значение определяется размерами элемента и шириной экрана;

  • по оси Y — сверху вниз, конечное значение определяется размерами элемента и высотой экрана.

Размеры

Размеры элемента определяются по осям X и Y и задаются на панели свойств или изменением границ элемента на поле экрана. Для вертикальной ориентации элемента значение Y должно быть больше значения Х.

Параметры
ГруппаПараметрОписание
Внешний видЦветЦвет шкалы элемента
Наличие фонаФон отображаемого элемента
Цвет фонаЦвет фона отображаемого элемента
Толщина рамкиТолщина рамки элемента
Цвет рамкиЦвет рамки элемента
ДанныеПеременнаяК параметру привязывается целочисленная переменная или переменная с плавающей точкой для отображения
Тип переменнойТип привязанной к элементу переменной: с плавающей точкой, целочисленное
ЗначениеМинимум0 % шкалы элемента
Максимум100 % шкалы измерения
ВидимостьОтображение значения шкалы в элементе
Размер шрифтаРазмер шрифта отображаемого в элементе текста: 16, 32, 48
ПоведениеВидимостьК параметру привязывается булевская переменная, которая будет определять видимость элемента
ПрочееИмяОтображается в списке используемых элементов в левой части редактора визуализации

Динамический текст

Элемент Динамический текст предназначен для выбора и отображения значения целочисленной переменной из выпадающего списка на экране визуализации. Целочисленному значению можно задать текстовое обозначение, которое будет отображаться в выпадающем списке.

Настройка свойств

Для корректного отображения на экране прибора следует указать координаты расположения, размеры элемента и задать параметры и данные на панели свойств.

Graphic
Координаты

Расположение элемента определяется по осям X и Y. Координаты задаются на панели свойств или перемещением элемента по полю экрана. Отсчет координат по обеим осям начинается с 0:

  • по оси Х — слева направо, конечное значение определяется размерами элемента и шириной экрана;

  • по оси Y — сверху вниз, конечное значение определяется размерами элемента и высотой экрана.

Размеры

Размеры элемента определяются по осям X и Y и задаются на панели свойств или изменением границ элемента на поле экрана.

Параметры
ГруппаПараметрОписание
Внешний видРазмер шрифтаРазмер отображаемого в элементе текста: 16, 32, 48
Цвет шрифтаЦвет отображаемого в элементе текста
Наличие фонаФон отображаемого в элементе текста
Цвет фонаЦвет фона отображаемого в элементе текста
Толщина рамкиТолщина рамки элемента
Цвет рамкиЦвет рамки элемента
ДанныеПеременнаяК параметру привязывается переменная для хранения значений
Тип переменнойВыбор типа данных привязанной переменной: целочисленное и булевское
Примечание

Если выбран булевский тип переменной, то выпадающий список элемента может содержать только две строки.

Если выбран целочисленный тип переменной, то выпадающий список может содержать максимум 128 строк.

Список строкВ табличном виде значения переменной и соответствующие им наименования, которые будут отображаться в выпадающем списке элемента
Контроль вводаЗапретить редактирование

Установка/снятие запрета на изменение значения привязанной переменной с экрана прибора:

  • если установлено значение Да, то значение привязанной переменной можно только просматривать, опция ввода будет недоступна;

  • если установлено значение Нет, то ввод значения в элементе перезаписывает значение переменной

ПоведениеВидимостьК параметру привязывается булевская переменная, которая будет определять видимость элемента
ПрочееИмяОтображается в списке используемых элементов в левой части редактора визуализации

Для добавления новой строки в выпадающий список элемента следует:

  1. Дважды кликнуть ЛКМ по элементу Динамический текст в редакторе экрана.

  2. В открывшемся окне кликнуть ПКМ по одной из строк таблице.
  3. Выбрать пункт Добавить строку снизу.
Graphic
Пример
Список строк
0Стоп
10Старт
500Пауза

Ввод/вывод int/float

Элемент Ввод/вывод int/float предназначен для ввода и отображения значения целочисленной переменной или переменной с плавающей запятой на экране визуализации.

Настройка свойств
Graphic
Ввод/вывод int
Graphic
Ввод/вывод float
ГруппаПараметрОписание

Дополнительные возможности

Внешний видНаличие фонаФон отображаемого в элементе текста
Цвет фонаЦвет фона отображаемого в элементе текста
Толщина рамкиТолщина рамки элемента
Цвет рамкиЦвет рамки элемента
ДанныеПеременнаяК параметру привязывается переменная
Тип переменной

Для ввода/вывода целого значения следует указать тип Целочисленное

Для ввода/вывода значения с плавающей запятой следует указать тип С плавающей запятой

ЗначениеКоличество знаковКоличество отображаемых в элементе знаков

При выборе переменной float:

не может быть меньше или равно значению Количество знаков после запятой

Количество знаков после запятой (настройка доступна только при выборе переменной float)

Количество знаков в дробной части отображаемого в элементе значения

При изменении значения может потребоваться изменение значений Максимум и Минимум

(см. пример после таблицы)

Отображать нулиНастройка отображения незначащих нулей
Размер шрифтаРазмер отображаемого в элементе текста: 16, 32, 48
Цвет шрифтаЦвет отображаемого в элементе текста
ВыравниваниеВыравнивание отображаемого в элементе текста
Контроль вводаЗапретить редактированиеЕсли установлено значение Да, то значение привязанной переменной можно только просматривать, опция ввода не будет доступна. В противном случае ввод значения в элементе перезаписывает значение переменной
МинимумМинимальное значение для ввода в элементе

При выборе переменной float:

ограничение для значения рассчитывается по формуле: 2147483648 / 10^значение свойства Количество знаков после запятой

При изменении значения может потребоваться изменение значения свойства Количество знаков после запятой

(см. пример после таблицы)

МаксимумМаксимальное значение для ввода в элементе

При выборе переменной float:

ограничение для значения рассчитывается по формуле: -2147483647 / 10^значение свойства Количество знаков после запятой

При изменении значения может потребоваться изменение значения свойства Количество знаков после запятой

(см. пример после таблицы)

Координаты

X

Значение положения элемента по оси X.

Расположение элемента определяется координатами верхнего левого угла. Отсчет координат начинается с 0 и идет слева направо, конечное значение определяется размерами элемента и шириной экрана

Координаты можно задать перемещением объекта по полю экрана

Y

Значение положения элемента по оси Y.

Расположение элемента определяется координатами верхнего левого угла. Отсчет координат начинается с 0 и идет сверху вниз, конечное значение определяется размерами элемента и высотой экрана

ПоведениеВидимость

К параметру привязывается переменная типа Bool, которая определяет видимость элемента

ПрочееИмяОтображается в списке используемых элементов в левой части редактора визуализации
РазмерыШирина

Ширина элемента по оси X

Размеры элемента можно задать изменением границ объекта на поле экрана
Высота

Высота элемента по оси Y

Пример
Для элемента визуализации Ввод/вывод float при 8 отображаемых в элементе знаках необходимо установить отображение 6 знаков после запятой:
Graphic

При выборе значения 6 свойства Количество знаков после запятой будет отображена ошибка, с указанием пределов Минимального и Максимального значения, рассчитанных по формуле:

Значение Минимум= -2147483648 / 10^6 = -2147,483648

Значение Максимум = 2147483647 / 10^6 = 2147,483647

Введем значение Минимум и Максимум в рамках указанного диапазона, и выберем значение 6 свойства Количество знаков после запятой:

Graphic

Значение сменилось, на элементе визуализации отображается 6 знаков после запятой.

При попытке сменить значение Минимум или Максимум, на значение выходящее за пределы рассчитанного по формуле выше, отобразится сообщение об ошибке:

Graphic

Свойства Количество знаков после запятой и значение Минимум и Максимум взаимосвязаны.

Примечание
Если переменная для вывода выходит за границы, указанные в параметрах Минимум / Максимум, то на приборе элемент отобразит текущее состояние переменной и выделит красным рамку этого элемента.

Ввод/вывод времени

Элемент Ввод/вывод времени предназначен для ввода и отображения значения даты и времени на экране визуализации. Для хранения значения даты и времени используется целочисленная переменная, которая хранит количество секунд с 00:00:00 01 января 2000 г.

Настройка свойств

Для корректного отображения на экране прибора следует указать координаты расположения, размеры элемента и задать параметры и данные на панели свойств.

Graphic
Координаты

Расположение элемента определяется по осям X и Y. Координаты задаются на панели свойств или перемещением элемента по полю экрана. Отсчет координат по обеим осям начинается с 0:

  • по оси Х — слева направо, конечное значение определяется размерами элемента и шириной экрана;

  • по оси Y — сверху вниз, конечное значение определяется размерами элемента и высотой экрана.

Размеры

Размеры элемента определяются по осям X и Y и задаются на панели свойств или изменением границ элемента на поле экрана.

Параметры
ГруппаПараметрОписание
Внешний видНаличие фонаФон отображаемого в элементе текста
Цвет фонаЦвет фона отображаемого в элементе текста
Толщина рамкиТолщина рамки элемента
Цвет рамкиЦвет рамки элемента
Формат

Выбор из выпадающего списка формата отображения даты и времени. Обозначения для формата:

  • ss – секунды;

  • mm – минуты;

  • hh – часы;

  • DD – день;

  • MM – месяц;

  • YYYY – год.

ДанныеПеременнаяК параметру привязывается переменная
ЗначениеРазмер шрифтаРазмер отображаемого в элементе текста: 16, 32, 48
Цвет шрифтаЦвет отображаемого в элементе текста
ВыравниваниеВыравнивание отображаемого в элементе текста
Контроль вводаЗапретить редактированиеЕсли установлено значение Да, то значение привязанной переменной можно только просматривать, опция ввода не будет доступна. В противном случае ввод значения в элементе перезаписывает значение переменной
ПоведениеВидимостьК параметру привязывается булевская переменная, которая будет определять видимость элемента
ПрочееИмяОтображается в списке используемых элементов в левой части редактора визуализации

Ввод/вывод IP

Элемент Ввод/вывод IP предназначен для ввода и отображения значения IP-адреса (IPv4) на экране визуализации. Для хранения значения IP-адреса используется целочисленная переменная, значение которой рассчитывается по формуле:

Graphic

где int – значение целочисленной переменной;

o1, o2, o3, o4 – октеты IP-адреса.

Настройка свойств

Для корректного отображения на экране прибора следует указать координаты расположения, размеры элемента и задать параметры и данные на панели свойств.

Graphic
Координаты

Расположение элемента определяется по осям X и Y. Координаты задаются на панели свойств или перемещением элемента по полю экрана. Отсчет координат по обеим осям начинается с 0:

  • по оси Х — слева направо, конечное значение определяется размерами элемента и шириной экрана;

  • по оси Y — сверху вниз, конечное значение определяется размерами элемента и высотой экрана.

Размеры

Размеры элемента определяются по осям X и Y и задаются на панели свойств или изменением границ элемента на поле экрана.

Параметры
ГруппаПараметрОписание
Внешний видНаличие фонаФон отображаемого в элементе текста
Цвет фонаЦвет фона отображаемого в элементе текста
Толщина рамкиТолщина рамки элемента
Цвет рамкиЦвет рамки элемента
ДанныеПеременнаяК параметру привязывается переменная
Тип переменнойДля ввода/вывода целого значения следует указать тип Целочисленное
Размер шрифтаРазмер отображаемого в элементе текста: 16, 32, 48
Цвет шрифтаЦвет отображаемого в элементе текста
ВыравниваниеВыравнивание отображаемого в элементе текста
Контроль вводаЗапретить редактированиеЕсли установлено значение Да, то значение привязанной переменной можно только просматривать, опция ввода не будет доступна. В противном случае ввод значения в элементе перезаписывает значение переменной
ПоведениеВидимостьК параметру привязывается булевская переменная, которая будет определять видимость элемента
ПрочееИмяОтображается в списке используемых элементов в левой части редактора визуализации

Линия

Настройка свойств

Для корректного отображения на экране прибора следует указать координаты расположения, размеры элемента и задать параметры на панели свойств.

Graphic
Координаты

Расположение прямой линии определяется двумя точками, координаты которых по осям X и Y задаются на панели свойств или перемещением точек по полю экрана. Отсчет координат по обеим осям начинается с 0:

  • по оси Х — слева направо, конечное значение определяется размерами элемента и шириной экрана;

  • по оси Y — сверху вниз, конечное значение определяется размерами элемента и высотой экрана.

Расположение ломаной линии определяется четырьмя точками.

Параметры
ГруппаПараметрОписание
Внешний видФормаФорма отображаемой линии: прямая, ломаная
ТолщинаТолщина линии
ЦветЦвет элемента
ПоведениеВидимостьК параметру привязывается булевская переменная, которая будет определять видимость элемента
ПрочееИмяОтображается в списке используемых элементов в левой части редактора визуализации

Многоугольник

Настройка свойств

Для корректного отображения на экране прибора следует указать координаты расположения, размеры элемента и задать параметры на панели свойств.

Graphic
Координаты

Расположение многоугольника определяется координатами его левого верхнего угла по осям X и Y. Координаты задаются на панели свойств или перемещением объекта по полю экрана. Отсчет координат по обеим осям начинается с 0:

  • по оси Х — слева направо, конечное значение определяется размерами элемента и шириной экрана;

  • по оси Y — сверху вниз, конечное значение определяется размерами элемента и высотой экрана.

Размеры

Размеры элемента определяются по осям X и Y и задаются на панели свойств или изменением границ элемента на поле экрана.

Параметры
ГруппаПараметрОписание
Внешний видФормаФорма отображаемого многоугольника: треугольник, прямоугольник, ромб
ТолщинаТолщина контура многоугольника
ЦветЦвет контура многоугольника
ЗаливкаНаличие заливки фигуры
Цвет заливки «True»Цвет заливки фигуры, если значение привязанной переменной «True»
Цвет заливки «False»Цвет заливки фигуры, если значение привязанной переменой «False»
ВращениеВращение элемента вокруг центра в градусах
ДанныеПеременнаяК параметру привязывается переменная
ДействияНастроить действияВыбор действия для перехода между экранами
Короткое нажатие “ОК”Список действий, выполняемых по короткому нажатию на кнопку “ОК”
Длинное нажатие “ОК”Список действий, выполняемых по длинному нажатию на кнопку “ОК”
Удержание “ОК”Список действий, выполняемых при удержании кнопки “ОК”
ПоведениеВидимостьК параметру привязывается булевская переменная, которая будет определять видимость элемента
ПрочееИмяОтображается в списке используемых элементов в левой части редактора визуализации

Круг

Настройка свойств

Для корректного отображения на экране прибора следует указать координаты расположения, размеры элемента и задать параметры на панели свойств.

Graphic
Координаты

Расположение круга определяется координатами верхнего левого углового маркера по осям X и Y. Координаты задаются на панели свойств или перемещением объекта по полю экрана. Отсчет координат по обеим осям начинается с 0:

  • по оси Х — слева направо, конечное значение определяется размерами элемента и шириной экрана;

  • по оси Y — сверху вниз, конечное значение определяется размерами элемента и высотой экрана.

Размеры

Размеры элемента определяются по осям X и Y и задаются на панели свойств или изменением границ элемента на поле экрана.

Параметры
ГруппаПараметрОписание
Внешний видФормаФорма отображаемого круга: круг, сектор круга
ТолщинаТолщина контура фигуры
Цвет рамкиЦвет контура фигуры
ЗаливкаНаличие заливки фигуры
Цвет заливки «True»Цвет заливки фигуры, если значение привязанной переменной «True»
Цвет заливки «False»Цвет заливки фигуры, если значение привязанной переменой «False»
ДанныеПеременнаяК параметру привязывается переменная
ДействияНастроить действияВыбор действия для перехода между экранами
Короткое нажатие “ОК”Список действий, выполняемых по короткому нажатию на кнопку “ОК”
Длинное нажатие “ОК”Список действий, выполняемых по длинному нажатию на кнопку “ОК”
Удержание “ОК”Список действий, выполняемых при удержании кнопки “ОК”
ПоведениеВидимостьК параметру привязывается булевская переменная, которая будет определять видимость элемента
ПрочееИмяОтображается в списке используемых элементов в левой части редактора визуализации

Кнопка

Элемент Кнопка предназначен для переключения состояния переменной типа Bool.

Graphic
Настройка свойств

Для настройки необходимого вида элемента Кнопка на экране прибора доступны следующие свойства:

ГруппаПараметрОписаниеДополнительные возможности
Внешний видФормаФорма отображаемой кнопки: прямоугольник или круг
Толщина рамкиТолщина контура кнопки
Закругление
Примечание
Доступно только при выборе формы «Прямоугольник»
Скругление углов рамки
Цвет рамки «True»Цвет контура фигуры, если кнопка нажата
Цвет рамки «False»Цвет контура фигуры, если кнопка отжата
Цвет заливки «True»Цвет заливки фигуры, если кнопка нажата
Цвет заливки «False»Цвет заливки фигуры, если кнопка отжата
ДанныеПеременнаяК параметру привязывается переменная типа Bool
ДействияНастроить действияВыбор действия для перехода между экранами
Короткое нажатие “ОК”Список действий, выполняемых по короткому нажатию на кнопку “ОК”
Длинное нажатие “ОК”Список действий, выполняемых по длинному нажатию на кнопку “ОК”
Удержание “ОК”Список действий, выполняемых при удержании кнопки “ОК”
КоординатыXЗначение положения элемента по оси X. Расположение элемента определяется координатами верхнего левого угла. Отсчет координат начинается с 0 и идет слева направо, конечное значение определяется размерами элемента и шириной экранаКоординаты можно задать перемещением объекта по полю экрана
YЗначение положения элемента по оси Y. Расположение элемента определяется координатами верхнего левого угла. Отсчет координат начинается с 0 и идет сверху вниз, конечное значение определяется размерами элемента и высотой экрана
Настройки текстаВыравнивание по горизонталиВыравнивание отображаемого в элементе текста: по левому краю, по центру, по правому краю
Выравнивание по вертикалиВыравнивание отображаемого в элементе текста: по верхнему краю, по центру, по нижнему краю
Размер шрифтаРазмер отображаемого в элементе текста: 16, 32, 48
Текст «True»Отображаемый текст, если кнопка нажата
Текст «False»Отображаемый текст, если кнопка отжата
Цвет текста «True»Цвет отображаемого текста, если кнопка нажата
Цвет текста «False»Цвет отображаемого текста, если кнопка отжата
ПоведениеВидимостьК параметру привязывается переменная типа Bool, которая определяет видимость элемента
ПрочееИмяОтображается в списке используемых элементов в левой части редактора визуализации
РазмерыШиринаШирина элемента по оси XРазмеры элемента можно задать изменением границ объекта на поле экрана
ВысотаВысота элемента по оси Y

Переключатель

Элемент Переключатель предназначен для управления состоянием переменной типа Bool, а также для отображения состояния этой переменной.

Graphic
Внешний вид и панель Свойства элемента Переключатель
Настройка свойств

Для настройки необходимого вида элемента Переключатель на экране прибора доступны следующие свойства:

ГруппаПараметрОписание

Дополнительные возможности

Внешний видПоложение

Вертикальное или горизонтальное расположение переключателя

Цвет заливки «True»

Цвет заливки элемента, если переключатель включен

Цвет заливки «False»

Цвет заливки элемента, если переключатель выключен

Толщина рамки

Толщина контура элемента

Цвет рамки

Цвет контура элемента

Цвет переключателя «True»

Цвет переключателя в состоянии "включен"

Цвет переключателя «False»

Цвет переключателя в состоянии "выключен"

ДанныеПеременная

К параметру привязывается переменная типа Bool

Контроль вводаЗапретить редактирование

Установка/снятие запрета на изменение значения переключателя с экрана прибора

КоординатыX

Значение положения элемента по оси X.

Расположение элемента определяется координатами верхнего левого угла. Отсчет координат начинается с 0 и идет слева направо, конечное значение определяется размерами элемента и шириной экрана

Координаты можно задать перемещением объекта по полю экрана.

Y

Значение положения элемента по оси Y.

Расположение элемента определяется координатами верхнего левого угла. Отсчет координат начинается с 0 и идет сверху вниз, конечное значение определяется размерами элемента и высотой экрана

ПоведениеВидимость

К параметру привязывается переменная типа Bool, которая определяет видимость элемента

ПрочееИмя

Отображается в списке используемых элементов в левой части редактора визуализации

РазмерыШирина

Ширина элемента по оси X

Размеры элемента можно задать изменением границ объекта на поле экрана.

Пропорции переключателя сохраняются с соблюдением следующих правил:

– горизонтальное положение:

Длина = Ширина х 2

– вертикальное положение:

Длина = Ширина / 2

Высота

Высота элемента по оси Y

Группа переключателей

Элемент Группа переключателей предназначен для управления списками параметров и отображения состояния этих списков:

  • радиокнопка — допускает выбор только одного параметра из списка;

  • чекбокс — допускает выбор одного или нескольких параметров из списка.

Graphic
Внешний вид и панель Свойства элемента Группа переключателей
Настройка свойств

Для настройки необходимого вида элемента Группа переключателей на экране прибора доступны следующие свойства:

ГруппаПараметрОписание

Дополнительные возможности

Внешний видТип переключателей

Выбор типа переключателя: радиокнопка или чекбокс

Наличие фона

Наличие/отсутствие фона отображаемого в элементе текста

Цвет фона

Цвет фона отображаемого в элементе текста

Толщина рамки

Толщина рамки элемента

Цвет рамки

Цвет рамки элемента

Цвет переключателя

Цвет рамки поля для установки метки

Толщина переключателя

Толщина рамки поля для установки метки

Размер шрифта

Размер отображаемого в элементе текста: 16, 32, 48

Цвет шрифта

Цвет отображаемого в элементе текста

Цвет метки

Цвет устанавливаемой метки

ДанныеПеременная

К параметру привязывается целочисленная переменная

Список переключателей

(максимальное количество строк - 32)

Значения переменной и соответствующий им текст, который будет отображаться в элементе.

Для добавления строк нажмите "Редактировать" и воспользуйтесь контекстным меню открывшейся таблицы:

Graphic

Укажите значение переменной, а также текст для отображения в элементе

Добавление строк в список параметров также доступно на поле экрана:

  1. Дважды кликните ЛКМ по элементу, размещенному на экране

  2. Для добавления строк воспользуйтесь контекстным меню открывшейся таблицы:

    Graphic
  3. Укажите значение переменной, а также текст для отображения в элементе

Контроль вводаЗапретить редактирование

Установка/снятие запрета на действие с экрана прибора:

  • переключение между параметрами списка (для элемента радиокнопка);

  • включение/отключение параметров списка (для элемента чекбокс)

КоординатыX

Значение положения элемента по оси X.

Расположение элемента определяется координатами верхнего левого угла. Отсчет координат начинается с 0 и идет слева направо, конечное значение определяется размерами элемента и шириной экрана

Координаты можно задать перемещением объекта по полю экрана

Y

Значение положения элемента по оси Y.

Расположение элемента определяется координатами верхнего левого угла. Отсчет координат начинается с 0 и идет сверху вниз, конечное значение определяется размерами элемента и высотой экрана

ПоведениеВидимость

К параметру привязывается переменная типа Bool, которая определяет видимость элемента

ПоложениеРасположение переключателей

Выбор расположения пунктов списка: горизонтальный или вертикальный

Высота ячейки

Высота ячейки для расположения пунктов списка

Ширина ячейки

Ширина ячейки для расположения пунктов списка

Количество активных чекбоксов
Примечание
Доступно только при выборе типа переключателя "Чекбокс"

Ограничение одновременного выбора нескольких параметров из списка.

Ограничение не может быть больше количества добавленных строк в Список переключателей

ПрочееИмя

Отображается в списке используемых элементов в левой части редактора визуализации

РазмерыШирина

Ширина элемента по оси X

Размеры элемента можно задать изменением границ объекта на поле экрана

Высота

Высота элемента по оси Y

Изображение

Добавление пользовательского изображения в проект

Для добавления изображения:

  1. Разместите в рабочей области объект Изображение.

    Graphic
  2. Дважды кликите ЛКМ по размещенной фигуре. Откроется окно выбора изображения.

    Graphic
    Примечание

    Для выбора доступны следующие типы файлов: (*.jpg; *.jpeg; *.jpe, *.bmp).

    Максимальное разрешение изображения ограничено разрешением экрана устройства. Допускается уменьшение изображения в редакторе экрана Owen Logic.

  3. Выберите изображение и нажмите Открыть.
Настройка свойств

Для настройки необходимого вида элемента Изображение на экране прибора доступны следующие свойства:

ГруппаПараметрОписаниеДополнительные возможности
Внешний видТолщина рамкиТолщина рамки изображения
Цвет рамкиЦвет рамки изображения
ДанныеИзображениеВыбор файла изображения
ДействияНастроить действияВыбор действия для перехода между экранами
Короткое нажатие “ОК”Список действий, выполняемых по короткому нажатию на кнопку “ОК”
Длинное нажатие “ОК”Список действий, выполняемых по длинному нажатию на кнопку “ОК”
Удержание “ОК”Список действий, выполняемых при удержании кнопки “ОК”
КоординатыX

Значение положения элемента по оси X.

Расположение элемента определяется координатами верхнего левого угла. Отсчет координат начинается с 0 и идет слева направо, конечное значение определяется размерами элемента и шириной экрана

Координаты можно задать перемещением объекта по полю экрана

Y

Значение положения элемента по оси Y.

Расположение элемента определяется координатами верхнего левого угла. Отсчет координат начинается с 0 и идет сверху вниз, конечное значение определяется размерами элемента и шириной экрана

ПоведениеВидимость

К параметру привязывается булевская переменная, которая будет определять видимость элемента

ПрочееИмя

Отображается в списке используемых элементов в левой части редактора визуализации

РазмерыШирина

Ширина элемента по оси X. Максимальное значение не более ширины загруженного изображения.

Размеры элемента можно задать изменением границ объекта на поле экрана. Ширина и высота элемента изменяются пропорционально размерам загруженного изображения.

Высота

Высота элемента по оси Y. Максимальное значение не более высоты загруженного изображения.

Примечание
В случае копирования и привязки одного и того же изображения к нескольким элементам визуализации, не занимается дополнительный объем пользовательского ПЗУ визуализации (индикатор Польз. ПЗУ. визуал. в строке состояния).

Меню

Элемент Меню предназначен для перехода между экранами визуализации. К каждому пункту меню привязывается экран визуализации.

Для добавления компонента Меню на экран визуализации:

  1. Разместите в рабочей области элемент Меню.

    Graphic
  2. Дважды кликните ЛКМ по размещенному элементу. Откроется окно Список строк Меню, в котором доступно редактирование строк.

    Graphic
  3. Добавьте необходимое количество строк.

    Примечание

    Максимальное количество строк — 128.

  4. В столбце «Экран» укажите экран, на который будет выполняться переход в случае выбора данного пункта меню.

    Примечание

    Для выбора доступны все экраны проекта, кроме текущего.

  5. В столбце «Текст» автоматически отображается название выбранного экрана. Для изменения текста нажмите на маркер Graphic, расположенный в конце строки, и в открывшемся поле введите текст для отображения в пункте меню.

  6. Настройте видимость добавленных строк, привязав переменные в столбце «Видимость».
  7. Нажмите кнопку ОК.
Список свойств

Для настройки элемента Меню на экране прибора доступны следующие свойства:

ГруппаПараметрОписаниеДополнительные возможности
Внешний видРазмер шрифтаРазмер отображаемого в элементе текста: 16, 32, 48
Цвет шрифтаЦвет отображаемого в элементе текста
Цвет фокусаЦвет строки в фокусе
Наличие фонаФон отображаемого в элементе текста
Цвет фонаЦвет фона отображаемого в элементе текста
Толщина рамкиТолщина рамки элемента
Цвет рамкиЦвет рамки элемента
ДанныеСписок строкОткрывает окно редактирования строк
КоординатыX

Значение положения элемента по оси X.

Расположение элемента определяется координатами верхнего левого угла.

Отсчет координат начинается с 0 и идет слева направо, конечное значение определяется размерами элемента и шириной экрана

Координаты можно задать перемещением объекта по полю экрана

Y

Значение положения элемента по оси Y.

Расположение элемента определяется координатами верхнего левого угла.

Отсчет координат начинается с 0 и идет сверху вниз, конечное значение определяется размерами элемента и высотой экрана

ПоведениеВидимость

К параметру привязывается переменная типа Bool, которая определяет видимость элемента

В фокусе по умолчанию

При выборе значения Да после перехода на экран элемент Меню будет находиться в фокусе.

Примечание
На одном экране допускается только один элемент со значением В фокусе по умолчанию - Да
ПрочееИмяОтображается в списке используемых элементов в левой части редактора визуализации
РазмерыШирина

Ширина элемента по оси X

Размеры элемента можно задать изменением границ объекта на поле экрана
Высота

Высота элемента по оси Y

График

Элемент График реального времени предназначен для отображения изменения значений переменных в графическом виде на экране прибора:

  • позволяет визуализировать до 4 переменных типа udint или float одновременно;

  • доступна настройка интервала времени опроса для построения графика (максимально допустимое значение 23ч59м59с);

  • период опроса рассчитывается автоматически, зависит от максимального значения оси X, ширины элемента График и толщины рамки, и не может быть менее 1 секунды;

  • количество срезов определяется по формуле: Количество срезов = max Х / t опроса, где:

    • max Х — максимальное значение оси X;

    • t опроса — период опроса.

Примечание

Функционал построения графиков доступен только для приборов с графическим цветным ЖКИ. Работа Графика в режиме симуляции не поддерживается.

Чтобы добавить график на экран выберите в окне Библиотека компонентов элемент GraphicГрафик и разметите в рабочей области.

Появятся оси координат с отображением шкалы и сетки. Ось Х – ось времени, ось Y - ось значений переменных (udint или float).

Graphic
Оси координат со значениями по умолчанию

Для настройки параметров и добавления переменных используйте окно Свойства График:

Graphic
Окно Свойства График

Настройте Внешний вид графика:

  • наличие и цвет сетки;

  • наличие и цвет фона;

  • наличие, толщина и цвет рамки;

  • оси:

    Выберите строчку Оси и нажмите ЛКМ на <Редактировать> и затем на появившуюся кнопку Graphic. Откроется окно Оси График:

    Graphic
    Окно Оси График

    Если необходимо, настройте цвет и толщину осей, размер шрифта, видимость осей и дополнительных делений. Введите необходимое максимальное значение оси Х в формате hh:mm:ss. Максимально допустимое значение 23:59:59. Значение по умолчанию 20 секунд.

    Примечание

    Минимальное значение оси Х = 0 – не редактируемый параметр.

    Введите минимальное и максимальное значение оси Y. Значение по умолчанию: -12, 12.

    В случае ввода некорректного значения возникнет сообщение об ошибке, кнопка ОК станет неактивна:

    Graphic
    Ошибка ввода данных

Для добавления переменных на график в разделе Данные окна Свойства График, выберите строчку Линии и нажмите ЛКМ на <Редактировать> и затем на появившуюся кнопку Graphic, или дважды нажмите ЛКМ на поле графика. Откроется окно Список линий График:

Graphic
Окно Список линий График

В открывшемся окне выберите:

  • тип переменной – целочисленное / с плавающей запятой;

  • переменную;

  • цвет и толщину линии;

  • видимость - возможен выбор переменной булевского типа из категории Стандартные таблицы переменных.

Примечание

Максимальное количество переменных на графике - 4.

Для удобства понимания количества добавленных переменных, а также настроек внешнего вида линий на графике, линии отображаются со смещением по оси Y относительно друг друга.

Параметр Работа в фоне (Да/Нет) раздела Данные влияет на сохранение данных при переходе на другой экран.

Период опроса – не редактируемый параметр, зависит от максимального значения оси X, ширины элемента График и толщины рамки.

Примечание

Период опроса не может быть менее 1 секунды.

Расположение графика определяется координатами левого верхнего угла по осям X и Y. Координаты задаются перемещением объекта по полю экрана. В случае необходимости точного положения графика на экране прибора настройте координаты окна Свойства График в разделе Координаты.

При необходимости в разделе Поведение настройте видимость всего графика в зависимости от переменной булевского типа.

Изменение имени графика возможно в разделе Прочее окна Свойства График.

Для масштабирования графика наведите мышь на угловой или боковой маркер, удерживая ЛКМ задайте необходимый размер графика на экране, также изменение размера возможно в разделе Размеры: ширина и высота задаются в пикселях.

После записи программы на экране прибора отобразится график с добавленными переменными:

Graphic
Пример отображения графика на экране прибора

Примечание

Если при отображении графика на экране прибора значение параметра выходит за границы минимального или максимального значения оси Y, то линия на графике продолжает движение по соответствующей границе.

В случае удаления из проекта переменной, добавленной на график, появится информационное окно:

Graphic
Информационное окно

В случае выбора Удалить привязка переменной удаляется.

Работа с прибором

В настоящем разделе описываются функции работы и конфигурации прибора:

Информация о приборе

Для получения информации о подключенном приборе следует нажать кнопку Graphic на панели инструментов или выбрать в главном меню Прибор → Информация....

Откроется окно с информацией о подключенном приборе:

Graphic

Информация о проекте:

  • Выбранная модель прибора – модель и модификация прибора, выбранные при создании проекта.

Информация о подключенном приборе:

  • Название подключенного прибора – модель и модификация подключенного прибора;

  • Версия ПО прибора – версия встроенного ПО подключенного прибора;

  • Среднее значение времени цикла – средний временной промежуток выполнения операции в программе, зависит от сложности загруженной программы (см. раздел Время цикла);

  • Тип заказного элемента № – тип выходного элемента подключенного прибора (дискретный, аналоговый);

  • Группа, номер, версия алгоритма – значения, заданные пользователем для контроля версий загруженной программы в окне Сведения о проекте.

Кнопка Экспортировать в проект позволяет экспортировать в созданный проект настройки входов/выходов из подключенного прибора.

Информация о приборе второго поколения

Для приборов второго поколения выводимая в окне информация имеет отличия.

Примечание
Список приборов на новой платформе см. в разделе О программе.
Graphic

Информация о проекте:

  • Выбранная модель прибора — модель и модификация прибора, выбранные при создании проекта.

Информация о подключенном приборе:

  • Название прибора – модель и модификация подключенного прибора;

  • Версия ПО прибора – версия встроенного ПО подключенного прибора;

  • Заводской номер – уникальный идентификатор прибора, требуется для подключения к OwenCloud;

  • ПРМ Слот. Название модуля

    – модель и модификация модуля расширения, подключенного к прибору;
  • ПРМ Слот. Версия ПО модуля

    – версия встроенного ПО модуля расширения, подключенного к прибору.
Примечание
Информация о приборах второго поколения может быть расширена разработчиками приборов.

Время цикла

Время цикла – это время выполнения рабочего цикла прибора, а именно:

  • опрос состояния физических входов прибора и копирование их значений в ячейки памяти;

  • обработка программы;

  • чтение/запись сетевых переменных программы;

  • запись результатов работы программы в физические выходы прибора.

По умолчанию время цикла равно 1 мс. Прибор подстраивает время цикла в зависимости от сложности программы.

Условия увеличения времени цикла:

  • возрастает сложность алгоритма (задействовано большое количество ФБ и макросов);

  • в программе используется большое количество сетевых переменных;

  • используется большое количество элементов управления данными с помощью дисплея прибора.

Пользователь не может задавать время цикла. Если прибор оснащен дисплеем, то текущее время цикла можно посмотреть в системном меню прибора. Если прибор подключен к ПК, то время цикла можно посмотреть в окне Информация о приборе.

Примечание
Для приборов второго поколения время цикла не отображается в окне Информация о приборе. Список приборов второго поколения см. в разделе О программе.

Обновление встроенного ПО

Обновление встроенного ПО в приборе

Если для подключенного прибора выпущена новая версия встроенного ПО, то во время загрузки программы в прибор будет предложено обновить встроенное ПО:

Graphic

Для запуска обновления встроенного ПО следует нажать кнопку Да.

Без обновления встроенного ПО программа не будет загружена в прибор.

Graphic

Разрыв связи между ПК и прибором во время обновления приведет к повреждению встроенного ПО и неработоспособности прибора. Для восстановления работоспособности прибора следует повторить операцию.

Восстановление поврежденного встроенного ПО прибора

Для восстановления поврежденного встроенного ПО следует:

  1. Если прибор исправен, то перевести его в режим загрузчика (см. руководство по эксплуатации прибора).

  2. В главном меню выбрать Прибор → Обновление встроенного ПО.

    Graphic

  3. В открывшемся окне на вкладке Прибор выбрать модель и модификацию.

  4. Нажать кнопку Выбрать. Начнется процесс загрузки, по окончании система выведет сообщение о результатах загрузки.

Если вышеуказанный способ не срабатывает, то необходимо ознакомиться с п. 10 FAQ или обратиться в сервисный центр компании ОВЕН.

Обновление встроенного ПО модуля расширения

Если к прибору подключен модуль расширения и для него выпущена новая версия встроенного ПО, то во время загрузки программы в прибор будет предложено обновить встроенное ПО модуля расширения.

Встроенное ПО для модуля расширения обновляется по аналогии с прибором.

Для самостоятельного обновления встроенного ПО модуля расширения следует:

  1. В главном меню выбрать Прибор → Обновление встроенного ПО.

  2. В открывшемся окне на вкладке Модуль следует выбрать модификацию и номер слота.

    Graphic

  3. Нажать кнопку Выбрать. Начнется процесс загрузки, по окончании система выведет сообщение о результатах загрузки.

Во время обновления следует не прерывать подачу питания на прибор и модули расширения.

Если в прибор загружается программа без подключенного модуля расширения, возможна ситуация, когда внутреннее ПО прибора и модуля расширения будут иметь несовместимые версии. Это приведет к ситуации, что на модуле расширения будет индицирована Авария. Для устранения Аварии следует повторно обновить встроенное ПО модуля расширения.

Юстировка

Предупреждение
Необходимость проведения юстировки определяется по результатам поверки прибора и должна производиться только квалифицированными специалистами метрологических служб, осуществляющих эту поверку.
Внимание
Юстировку прибора следует выполнять только в соответствии с требованиями руководства по эксплуатации прибора. Рекомендуется не проводить юстировку самостоятельно без должных знаний и квалификации и обратиться в сервисный центр ОВЕН. Неправильная юстировка приведет к некорректной работе прибора.

Для запуска юстировки следует выбрать в главном меню Прибор → Юстировка входов/выходов….

Перед началом юстировки появится меню выбора модели и модификации прибора.

Graphic

Далее в открывшемся диалоговом окне следует выбрать юстировку:

Graphic

Если в приборе запущена программа, то во время юстировки она останавливается – на дисплее прибора отображается надпись Программа LOGIC: Остановлена.

Юстировка входов

Юстировка аналоговых входов

Для юстировки входов следует:

  1. В диалоговом окне юстировки выбрать Аналоговые входы. Откроется окно настройки.

  2. В окне настройки выбрать Тип датчика.

    Graphic

  3. Ввести параметры подключенных к входам датчиков.

    Graphic

  4. Если необходимо восстановить значения по умолчанию в полях ввода, то следует нажать Сбросить настройки.

  5. В выпадающем меню Выбор канала выбрать номер входа для настройки в соответствии с введенными параметрами и нажать Далее.

    Graphic

  6. Выполнить дальнейшие указания по установке положения перемычек в приборе.

    Graphic

    Примечание
    Установка перемычек описывается в руководстве по эксплуатации прибора.
  7. На юстируемые входы подать сигналы с требуемыми характеристиками.

    Graphic

  8. После юстировки появится сообщение об успешном завершении. Программа прибора будет снова запущена.

    Graphic

Юстировка кондуктометрических входов

Для юстировки входов следует:

  1. В диалоговом окне юстировки выбрать Кондуктометрические входы. Откроется окно настройки.

  2. В окне настройки выбрать Измеряемый сигнал.

  3. Ввести значение Постоянной времени фильтра.

    Graphic

  4. Если необходимо восстановить значения по умолчанию в полях ввода, то следует нажать Сбросить настройки.

  5. В выпадающем меню Юстировать выбрать номер входа для настройки в соответствии с введенными параметрами и нажать Далее.

  6. В окне выбора параметров юстировки задать точки юстировки.

    Graphic

  7. К юстируемым входам подключить сигналы сопротивления с требуемыми характеристиками.

    Graphic

  8. После юстировки появится сообщение об успешном завершении. Программа прибора будет снова запущена.

    Graphic

Юстировка выходов

Для юстировки выходов следует:

  1. В диалоговом окне юстировки выбрать Аналоговые выходы. Откроется окно настройки.

  2. В окне настройки выбрать тип юстируемого выходного сигнала:

    • Дискретный;

    • Аналоговый, напряжение;

    • Аналоговый, ток.

    Graphic

  3. Измерить величину поданного на выход сигнала. Номер выхода указан в правом верхнем углу окна. Ввести значение в поле ввода и нажать Далее.

    Graphic

  4. Аналогично измерить и ввести значения для всех типов сигналов.

  5. После юстировки появится сообщение об успешном завершении.

    Graphic

Смена целевой платформы

Функция Смена целевой платформы предназначена для переноса проекта на другую модификацию прибора, или прибор другой линейки, между приборами одного поколения.

Смена целевой платформы происходит по следующим правилам:

  • холст автоматически подстраивается под изменение количества входов/выходов;

  • настроенное пользователем расположение входов/выходов остается. Новые входы и выходы добавляются после уже существующих входов/выходов исходного проекта;

  • связи входов/выходов, у которых изменился тип данных, разрываются;

  • если количество входов/выходов увеличивается, но тип данных исходного набора входов/выходов не изменяется, то связи остаются;

  • если количество входов/выходов уменьшается по сравнению с исходным, то связи удаленных входов/ выходов разрываются;

  • если в исходной платформе были добавлены модули расширения, то они переносятся на новую платформу, связи для них остаются. В случае отсутствия возможности подключения модуля расширения к прибору, на который идет перенос проекта, откроется окно с информацией об удалении связей с переменными, привязанными к модулям расширения;

  • настройки аналоговых входов/выходов переносятся (при наличии аналоговых входов/выходов на приборе, на который идет перенос проекта);

  • интерфейсы связи переносятся без изменений. В случае отсутствия поддержки интерфейса у прибора, на который идет перенос проекта, откроется окно с информацией об удалении связей с переменными, привязанными к интерфейсу связи, а также окно с информацией об удалении сетевых переменных (актуально только для модификаций ПР100 без интерфейсов);

  • все экраны с настройками переносятся из одной целевой платформы на другую. В случае отсутствия экрана у прибора, на который идет перенос проекта, откроется окно с информацией об удалении связей с переменными, привязанными к элементам визуализации;

    Примечание

    При смене целевой платформы с ПР225 на ПР205 будет выполнено масштабирование элементов визуализации пропорционально изменению размеров экрана.

    При смене целевой платформы с ПР205 на ПР225 элементы визуализации переносятся без масштабирования.

  • все переменные переносятся из одной целевой платформы на другую. Если в проекте есть привязка переменных к параметрам, не существующим в приборе на который идет перенос проекта, то откроется окно с информацией об удалении связей с переменными, привязанными к данным параметрам;

  • если целевая платформа, на которую осуществляется перенос проекта, не поддерживает функциональные блоки, содержащиеся в исходном проекте, появится информационное окно с уведомлением о необходимости удаления функциональных блоков.

Для смены целевой платформы следует:

  1. Открыть проект, который нужно перенести на другой прибор или другую модификацию прибора.

  2. Выбрать в меню Файл → Смена целевой платформы. Owen Logic предложит сохранить проект перед сменой платформы. Далее появится меню со списком доступных для смены платформы приборов и модификаций:

    Graphic
    Окно выбора модели

  3. Выбрать прибор и модификацию, на который будет произведена смена платформы. Нажать кнопку ОК.

  4. Проверить и восстановить разорванные связи, если они есть. Работу программы можно проверить в Симуляторе.

  5. Сохранить измененный проект.

Расширения

Расширения используются для создания сложных проектов и их интеграции с другими сервисами компании ОВЕН.

Расширения в Owen Logic:

  • Мастер тиражирования. С помощью Мастера тиражирования можно загрузить программу в прибор без участия Owen Logic и защитить ее от копирования;

  • Экспорт устройства в OwenCloud. Позволяет экспортировать конфигурацию сетевых переменных для опроса в облачном сервисе OwenCloud;

  • Экспорт устройства в OPC. Позволяет экспортировать конфигурацию сетевых переменных для опроса в Owen OPC Server.

Установка расширений

Для установки расширений следует:

  1. В главном меню выбрать Расширения → Управление расширениями.

    Graphic

    .
  2. В окне Расширения отметить галочкой необходимые расширения.

    Graphic

  3. Нажать кнопку Установить.

  4. Через некоторое время появится сигнал об успешной установке в виде зеленой галочки напротив выбранных расширений Graphic.

  5. После закрытия окна Расширения появится диалоговое окно перезапуска Owen Logic.

    Graphic

    После перезапуска Owen Logic расширения будут готовы к использованию.

Примечание

Если расширения не устанавливаются, следует проверить открыт ли порт 8084.

Удаление расширений

Для удаления расширения следует:

  1. В главном меню выбрать Расширения → Управление расширениями.
  2. В окне Расширения нажать на кнопку Graphic напротив необходимого расширения.

    Graphic

  3. Пиктограмма удаления сменится на пиктограмму установки.

  4. После закрытия окна Расширения появится диалоговое окно перезапуска Owen Logic. После перезапуска Owen Logic удаленные расширения перестанут быть доступными в главном меню.

Мастер тиражирования

Мастер тиражирования позволяет создавать из проекта Owen Logic файл, содержащий внутри себя программу, с расширением:

*.exe — для OC Windows;

*.dll — для OC Linux.

С помощью файла можно загрузить программу в прибор без участия Owen Logic.

Внимание
Тиражировать программу можно только между одинаковыми модификациями прибора.

Результат записи программы в прибор с помощью мастера тиражирования зависит от наличия ключа в приборе и мастере тиражирования. Ключ в прибор можно записать с помощью Owen Logic.

Graphic
Запись программы с помощью мастера тиражирования

Создание мастера тиражирования

Перед созданием мастера тиражирования для ОС Windows рекомендуется создать текстовый файл с расширением *.rtf с описанием проекта. Описание проекта будет отображаться во время запуска мастера тиражирования перед загрузкой программы в прибор.

Для создания мастера тиражирования для ОС Linux необходимо установить пакет .NET 6 SDK. Это возможно сделать при установке Owen Logic. Для этого поставьте чекбокс Установить .NET 6 SDK в окне установки:

Graphic
Окно установки Owen Logic

В случае, если .NET 6 SDK не был установлен, при создании мастера тиражирования для ОС Linux возникнет ошибка, файл не будет создан. В нижней части окна отобразится информация о необходимости установки и ссылка для скачивания пакета:

Graphic
Ошибка создания файла

Для создания мастера тиражирования:

  1. Укажите на панели свойств проекта в поле Имя файла с ключом файл, содержащий ключ, хранящийся на ПК. Для загрузки программы без ключа оставьте это поле пустым.

    Graphic

    В случае, если после указания пути к файлу с ключом, ключ будет удален, мастер тиражирования не будет создан, в нижней части окна отобразится информация об ошибке:
    Graphic
    Ошибка создания файла
  2. Выберите в главном меню Расширения → Создать мастер тиражирования.

  3. Откроется окно для создания мастера тиражирования. Если к проекту подключен ключ, то будет выведена надпись Пользовательская программа защищена ключом! В ином случае будет выведена надпись Устройство поддерживает защиту пользовательской программы, но для проекта не выбран ключ.

    Graphic
    Создание мастера тиражирования

    Параметры устройства считываются из прибора и заполняются автоматически.

    В окне параметров компиляции заполните поля:

    • Имя конечного файла — имя файла мастера тиражирования, который будет создан;

    • Путь к мастеру тиражирования — расположение создаваемого файла;

    • Файл с описанием алгоритма (для ОС Windows) — путь к текстовому файлу с описанием проекта в формате *.rtf (не обязательно);

    • Компиляция файла для ОС — ОС для которой создается файл.

  4. Нажмите кнопку Создать. В случае отсутствия ошибок будет создан файл с указанным именем и расширением *.exe или *.dll.

    Примечание
    Создание мастера тиражирования для ОС Linux может занять довольно продолжительное время.
    Примечание
    Расширение файла *.dll может не отображаться в ОС Windows, если не включена опция отображения системных файлов:
    Graphic
    Отображение файла с расширением
    Отчет о создании файла выводится в нижней части окна.

    Graphic
    Отчет о создании файла

Чтобы скрыть или открыть область отображения отчета, следует нажать кнопку Graphic. Информация о предупреждениях и ошибках выводится, если отмечены соответствующие флажки.

Graphic
Примеры предупреждений

Запись программы в прибор через мастер тиражирования на ОС Windows

Для записи программы в прибор с помощью мастера тиражирования следует:

  1. Запустить созданный файл мастера тиражирования.

    Graphic
    Файл мастера тиражирования

    Примечание
    Во время открытия мастера отобразится текст описания проекта из прикрепленного файла с расширением *.rtf. Если файл не был прикреплен во время создания мастера, то описание проекта будет пустым.
  2. Следовать указаниям мастера тиражирования.

    Graphic
    Окно Мастер тиражирования

  3. В разделе Настройки порта указывается номер COM-порта, к которому подключен прибор. Как узнать номер порта описано в разделе Настройка порта.

  4. Если устройство защищено паролем введите пароль в окне мастера тиражирования. В случае отсутствия или ввода неверного пароля кнопка Далее будет неактивна. После выбора порта в правом нижнем углу будет отображаться состояние подключения к прибору.

    Graphic
    Ошибка подключения прибора
    В случае ошибки подключения будет отображен знак Graphic и текст ошибки. При наведении на знак Graphic отобразится подсказка с описанием ошибки.

    Ошибка

    Возможные причины

    Прибор не подключен

    • неправильно выбран COM-порт;

    • не установлен драйвер USB;

    • разрыв соединения.

    Требуется другой прибор

    Подключенный прибор не соответствует проекту. Нужно заменить прибор в проекте и создать новый мастер тиражирования, либо подключить подходящий прибор

    Если никаких ошибок нет, то отображается зеленая галочка с названием прибора.

    Graphic

    Если связь с прибором постоянно прерывается (галочка мигает), то, возможно, другое приложение занимает порт USB. Это может быть, если запущена программа Owen Logic и в ней настроено подключение к этому же порту. В таком случае для загрузки проекта в прибор другое приложение следует закрыть или перевести в режим OFFLINE.

  5. Если соединение стабильно, то следует нажать кнопку Далее.

    Graphic
    Запись программы

  6. Для записи программы в устройство следует нажать кнопку Запись. В нижней части окна отобразится строка состояния записи. Во время загрузки программы нельзя прерывать связь ПК с прибором. По завершении загрузки будет выведено сообщение.

    Graphic
    Завершение загрузки

Режим «тихой» установки
Примечание

Режим «тихой» установки доступен при работе с мастером тиражирования версии 1.21.14 и старше.

Мастер тиражирования поддерживает режим «тихой» прошивки приборов. Для его запуска следует использовать следующие аргументы командной строки:

  • /silent – аргумент «тихой» установки;

  • /password: – пароль, необходим, если прибор был защищён паролем;

  • /ip: – IP адрес подключенного прибора (если прибор подключен по интерфейсу Ethernet);

  • /portname: – номер СОМ-порта (если прибор подключен по интерфейсу USB);

  • 1>> File_Name.txt – текстовый файл с отображением процесса прошивки в процентах;

  • 2>> File_Name.txt – текстовый файл с отображением ошибок в процессе прошивки.

 

Пример команды запуска файла мастера тиражирования ReplicationUtilite.exe, расположенного на рабочем столе, при подключении по интерфейсу Ethernet:

C:\Users\<Имя пользователя\Desktop>ReplicationUtilite.exe /silent /IP:10.2.3.204

Пример команды запуска файла мастера тиражирования ReplicationUtilite.exe, расположенного на рабочем столе, при подключении по интерфейсу USB к прибору с паролем 1234:

C:\Users\<Имя пользователя\Desktop>ReplicationUtilite.exe /silent /portname:COM7 /password:1234

Пример команды запуска файла мастера тиражирования ReplicationUtilite.exe, расположенного на рабочем столе, при подключении по интерфейсу USB, для создания текстового файла с отображением ошибок в процессе прошивки:

C:\Users\<Имя пользователя\Desktop>ReplicationUtilite.exe /silent /portname:COM7 2>> File_Name.txt

Запись программы в прибор через мастер тиражирования на ОС Linux

Требования к ПК:

  • Ubuntu 22.04 или 24.04, архитектура процессора x86/32 или х64;

  • .NET 6.

Для записи программы в прибор на ОС Linux откройте командную строку и введите команду:

  • ./ReplicationUtilite -ip:192.168.1.100 — при подключении прибора по Ethernet, где 192.168.1.100 — IP - адрес прибора;

  • ./ReplicationUtilite -portname:/dev/ttyACM0 — при подключении по последовательному порту, где ACM0 — адрес порта.

Примечание

Для определения порта устройства используйте команды:

  • lsusb — для USB;

  • dmesg | grep tty — для последовательного порта.

Пример команды запуска файла мастера тиражирования при подключении прибора по последовательному порту с адресом ACM0:

Graphic
Команда для записи программы

В случае верно выполненных действий в командной строке отобразится строка состояния загрузки программы в прибор:

Graphic
Строка состояния

Возможные ошибки

Ошибка

Решение

Отсутствуют права на запуск файла Graphic

  • обратитесь к администратору;

  • используйте команду

    sudo ./ReplicationUtilite -portname:/dev/ttyACM0,

    где ACM0 — адрес порта.

Ввод некорректной команды Graphic

Введите допустимую команду для запуска файла.

Устройство защищено паролем

Graphic

Введите команду -password:.

Экспорт устройства в OPC

Расширение Экспорт устройства в OPC экспортирует сетевые переменные из проекта Owen Logic для использования в ПО Owen OPC Server.

Для экспорта следует:

  1. Экспортировать устройство из Owen Logic – выбрать в главном меню Расширения → Экспорт устройства в ОРС.

    Graphic

    Появится окно проводника, где следует выбрать место сохранения и имя файла с расширением *.dev.

  2. В Owen OPC Server добавить узел в дерево объектов.

  3. В контекстном меню узла выбрать Добавить → Устройство из файла. Откроется окно проводника.

  4. В окне выбрать файл, который был экспортирован из Owen Logic. Нажать кнопку Открыть.

  5. Выбрать протокол обмена с устройством. Нажать Выбрать.

Устройство и теги будут добавлены в дерево объектов.

Если необходимо отредактировать устройство, то следует изменить свойства устройства и тегов.

Для проверки правильности настройки следует подключить прибор к ПК и запустить режим опроса.

Работа с Owen OPC Server описывается в справке к ПО.

Экспорт устройства в OwenCloud

Экспорт устройства в OwenCloud сокращает время добавления прибора, настроенного в режим Slave, в облачный сервис компании ОВЕН.

Работа с OwenCloud требует подключения специального устройства, шлюза, к прибору. Будем считать, что шлюз уже настроен и подключен к прибору, настройки приведены в Руководстве по эксплуатации на шлюз.

Для экспорта конфигурации параметров Modbus прибора следует:

  1. Создать проект с настройками в режиме Slave и сетевыми переменными.

  2. Выбрать в главном меню Расширения → Экспорт устройства в OwenCloud.

  3. В открывшемся меню выбрать расположение и задать имя файла в формате *.json.

Дальнейшие действия требуют наличия личного кабинета в OwenCloud.

После входа в личный кабинет следует:

  1. Нажать на кнопку Graphic.

  2. На открывшейся странице нажать кнопку Graphic.

  3. В появившемся меню следует задать Идентификатор — IMEI/заводской номер сетевого шлюза (указан на корпусе шлюза). В выпадающем списке Тип прибора выбрать Произвольный прибор Modbus. Ввести адрес прибора, который был задан в Owen Logic. Заполнить остальные поля. Далее следует нажать кнопку Добавить.

    Graphic

  4. На вкладке Общее/Общие настройки указать скорость опроса и настройки COM-порта прибора в соответствии с настройками в Owen Logic. Нажать кнопку Сохранить для применения новых настроек.

    Graphic

  5. В появившейся странице нажать кнопку Настройки параметров. Нажать на выпадающий список Импортировать и выбрать вариант Загрузить из JSON. В открывшемся меню выбрать ранее созданный файл в формате *.json и нажать Загрузить параметры.

    Graphic

  6. Modbus переменные прибора будут добавлены в OwenCloud.

Сочетания клавиш

Сочетание клавишДействие
Меню/Файл
Ctrl + NСоздать новый проект
Ctrl + ООткрыть существующий проект
Ctrl + Alt + SСохранить открытый проект под другим именем
Ctrl + SСохранить открытый проект
Ctrl + РПечать
Ctrl + Shift + CОткрыть менеджер компонентов
Меню/Вид
Ctrl + ZОтменить последнее изменение
Ctrl + YВернуть (восстановить) отмененное действие
Меню/Прибор
Ctrl + F7Записать программу в прибор
Ctrl + Shift + VОткрыть таблицу переменных
Ctrl + Shift + SОткрыть настройки прибора
Меню/Сервис
Shift + F5Перейти в режим симуляции
F6Запустить симуляцию
F7Остановить симуляцию
F8Пауза симуляции
F10Шаг на один цикл
Ctrl + F5Перейти в режим отладки
Меню/Расширения
Ctrl + Shift + PОткрыть управление расширениями
Меню/Помощь
F1Вызов справки
Панель вставки
Ctrl + Shift + FСоздать функцию на ST
Ctrl + Shift + MСоздать макрос
Ctrl + MСоздать макрос из выделенного участка
Панель «Места использования»
F5Обновить места использования функции на ST
Клавиши работы с элементами на схеме
Ctrl + СКопировать выделенный элемент(ы) в буфер обмена
Ctrl + VВставить из буфера обмена
DeleteУдаление выбранного элемента
Клавиши изменения размера элемента на схеме
Ctrl + →Увеличение ширины выделенного элемента
Ctrl + ←Уменьшение ширины выделенного элемента
Ctrl + ↓Уменьшение высоты выделенного элемента
Ctrl + ↑Увеличение высоты выделенного элемента
Масштабирование холста
Ctrl + Колесо мышиПри вращении колеса мыши «от себя» масштаб холста увеличивается. Если «на себя», то уменьшается
Ctrl + «+»Увеличение масштаба
Ctrl + «–»Уменьшение масштаба
Переход между вкладками
Tab + →Переход между вкладками
Tab + ←

Примеры проектов

Вывод значения переменной на экран

Задача – на приборе с подключенным к нему по интерфейсу связи модулю ввода необходимо считать значения на входах 1 и 2 модуля и вывести их на дисплей прибора.

Для разработки программы следует:

  1. Создать новый проект в Owen Logic.

  2. Подключить шаблон сетевого устройства в проект. Для этого следует запустить менеджер компонентов и отсортировать компоненты по категории Шаблоны сетевых устройств. Из сгенерированного списка выбрать МВ110–8А и нажатием на кнопку Загрузить в библиотеку проекта скачать шаблон.

    Graphic

  3. В окне настроек прибора подключить этот шаблон .

  4. После добавления шаблона сетевого устройства в таблице переменных следует уточнить имена и типы переменных, которые планируется выводить на экран (Izm_fl и Izm_fl2). Это температуры, измеренные модулем, и передаваемые в прибор по протоколу Modbus. Переменные имеют тип с плавающей запятой.

    Graphic

  5. Перейти в менеджер экранов.

  6. Двойным нажатием по экрану открыть редактор экранов.

  7. Из библиотеки компонентов добавить элемент Ввод/вывод (int/float).

  8. Открыть свойства элемента и указать тип переменной – Вещественный. Затем в строке Переменная нажать на кнопку «».

    Graphic

  9. В таблице переменных выбрать переменную Izm_fl на вкладке Сетевые, Слот1.

  10. В поле Знаков в свойствах элемента указать необходимое количество знаков для вывода значения выбранной переменной. В поле После запятой указать количество дробных разрядов. В поле Длина указать общее количество знаков элемента. В поле Текст до набрать Т1 и поставить пробел для отделения значения от текста

  11. В поле Редактируемо поставить Нет, так как менять измеренные на модуле значения температур нельзя.

  12. На этом настройка одного элемента Ввод/вывод (int/float) завершена. Для упрощения дальнейшей работы следует скопировать элемент со всеми настройками, нажав на него ПКМ и выбрав в контекстном меню Копировать (или следует воспользоваться сочетанием клавиш Ctrl + C).

    Graphic
  13. Вставить скопированный элемент поверх существующего, нажав ПКМ на экран и выбрав в контекстном меню Вставить (или воспользоваться сочетанием клавиш Ctrl + V).

  14. На вставленном элементе изменить переменную на Izm_fl2 и заменить текстовый блок на Т2. Программа готова к загрузке в прибор.

Задание уставок таймеров с экрана

Задача – необходимо управлять задержками ФБ Blink (генератор прямоугольных импульсов) и TP (импульс включения заданной длительности) с дисплея прибора. Предусмотреть возможность преобразования задержек в миллиcекунды, секунды или часы. Дополнительно необходимо отображать заданную уставку ФБ на дисплее прибора.

Для реализации задачи был выбран ПР200.

Холст проекта с элементами приведен на иллюстрации ниже.

Graphic
Схема алгоритма

ФБ Blink (генератор прямоугольных импульсов) и TP (импульс включения заданной длительности) принимают в качестве уставок числа в целочисленном формате с дискретностью 1 мс.

Чтобы пересчитать уставки под нужные единицы времени следует:

  • для отображения значений в секундах, следует разделить введенное значение на 1000;

  • для отображения уставок в минутах следует разделить введенное значение на (60 ∙ 1000);

  • для отображения уставок в часах. следует разделить введенное значение на (60 ∙ 60 ∙ 1000).

Graphic

Если необходимо выводить значение уставки с десятичными знаками, следует перевести число в тип с плавающей запятой и поделить на соответствующий коэффициент.

Пример

Для перевода 2500 миллисекунд в секунды следует: 2500 мс ÷ 1000 = 2,5 с.

Подключение ПР200 к OwenCloud через шлюз ПМ210 по протоколу Modbus RTU

Примечание
Подключение приборов первого поколения к OwenCloud доступно только через шлюзы линейки Пх210 и будет рассматриваться на примере ПР200 и шлюза ПМ210. Для подключения других приборов первого поколения выполните аналогичные действия.

Будем считать, что ПМ210 уже подключен к ПР200 и настроен для работы.

Для подключения следует:

  1. Создать проект для ПР200 в Owen Logic.

  2. В окне настроек прибора задать параметры, как на иллюстрации ниже.

    Graphic

  3. В настройках слота указать адрес 1 и добавить сетевые переменные, как на иллюстрации ниже.

    Graphic

  4. Следует обратить внимание, что переменная с плавающей запятой (rVar) занимает два регистра в памяти прибора (в данном случае – 513 и 514).

  5. Создать экран в менеджере экранов и добавить на него элементы Ввод-выход Int и Ввод-вывод Float. Привязать к ним переменные wVar и rVar. В настройках элементов для параметра Редактируемо следует поставить значение Да, чтобы иметь возможность изменять их с дисплея ПР200.

    Graphic

  6. Загрузить проект в ПР200 (ПриборЗагрузить программу в прибор).

  7. Зайти на главную страницу сервиса OwenCloud. Если еще не зарегистрированы в сервисе – необходимо пройти процедуру регистрации.

  8. Перейти на вкладку Администрирование, открыть вкладку Приборы и нажать кнопку Добавить прибор (Graphic).

  9. Указать следующие обязательные настройки:

    • Тип прибора – выбрать тип Произвольное устройство Modbus;

    • Идентификатор – ввести заводской номер сетевого шлюза (указан на корпусе шлюза);

    • Адрес в сети – указать адрес 1;

    • Название прибора – ввести название прибора;

    • Часовой пояс – указать часовой пояс, в котором находится прибор.

    Graphic

  10. Нажать кнопку Добавить.

  11. Нажать на название прибора, чтобы перейти к его настройке:

    Graphic

  12. На вкладке Общее/Общие настройки указать скорость опроса и настройки COM-порта прибора в соответствии с настройками в Owen Logic. Нажать кнопку Сохранить для применения новых настроек. В случае необходимости можно изменить и другие настройки (например, период опроса).

    Graphic

  13. На вкладке Параметры/Настройки параметров Modbus добавить параметры вручную. Следует обратить внимание, что адреса регистров указываются в шестнадцатеричной системе – поэтому используемые значения отличаются от тех, которые приведены в Owen Logic – 512 (DEC) = 200 (HEX).

    Graphic

  14. Перейти к просмотру значений параметров прибора. Изменить значения переменных с дисплея ПР200 и наблюдать соответствующие изменения в OwenCloud.

  15. В случае необходимости изменения значений следует перейти на вкладку Запись параметров.

    Graphic

Прямое подключение приборов второго поколения к OwenCloud

Для приборов второго поколения доступно прямое подключение к OwenCloud.

Прибор должен быть настроен для работы и подключен к сети.

Для подключения к OwenCloud следует:

  1. Подключить прибор к ПК и создать проект с использованием сетевых переменных.

  2. Установить пароль для доступа к прибору.

  3. В окне настроек прибора разрешить доступ к OwenCloud.

    Graphic
    Окно Настройка прибора
    Примечание

    Значение параметра Статус подключения к OwenCloud можно считать по Modbus или привязать переменную пользовательской программы. Описание параметра приведено в таблице ниже.

    Возможные состояния параметра «Статус подключения к OwenCloud»
    СостояниеЗначениеОписание
    Нет соединения0Выключен обмен с OwenCloud
    Идентификация1Устанавливается подключение к OwenCloud
    Работа2OwenCloud управляет прибором, ошибок нет
    Ошибка сети3Прибор не может установить соединение с сервером OwenCloud
    Нет пароля4Не установлен пароль на прибор

  4. Разрешить удаленный доступ к регистрам Modbus.

    Graphic
    Окно Настройка прибора
  5. Загрузить программу в прибор(ПриборЗагрузить программу в прибор).

  6. Зайти на главную страницу сервиса OwenCloud. Если регистрация отсутствует, то необходимо пройти процедуру регистрации.

  7. Перейти на вкладку Администрирование, открыть вкладку Приборы и нажать кнопку Добавить прибор (Graphic).

  8. Появится окно с выбором типа прибора.

    Примечание
    Прямое подключение к OwenCloud будет рассматриваться на примере ПР103. Для подключения других приборов второго поколения выполните аналогичные действия.
    Graphic
    Выбор типа прибора

    Вариант ПР103 по Ethernet — Автоопределение:

    Примечание

    При этом способе добавления прибора выводятся не только сетевые переменные, но и все дерево параметров прибора.

    1. В появившемся окне в полях:

      • Идентификатор ввести заводской номер прибора;

      • Адрес в сети оставить без изменения адрес 1;

      • Название прибора – ввести название прибора;

      • Часовой пояс – указать часовой пояс, в котором находится прибор.

    2. Нажать кнопку «Добавить». Откроется интерфейс базовых настроек прибора.

    3. Ввести пароль от прибора. Если необходимо, можно изменить и другие настройки (например, период опроса).

    4. Нажать кнопку «Сохранить» для применения новых настроек.

    5. OwenCloud подключится к прибору и считает все параметры из него.

    Вариант ПР103 по Ethernet — Ручная настройка:

    1. В появившемся окне в полях:

      • Идентификатор ввести заводской номер прибора;

      • Адрес в сети оставить без изменения адрес 1;

      • Название прибора – ввести название прибора;

      • Часовой пояс – указать часовой пояс, в котором находится прибор.

    2. Нажать кнопку «Добавить». Откроется интерфейс общих настроек прибора.

    3. Ввести пароль от прибора. Если необходимо, можно изменить и другие настройки. Нажать кнопку «Сохранить» для применения новых настроек.

    4. Далее во вкладке Параметры/Настройки параметров добавить сетевые параметры прибора одним из доступных способов:

      • вручную, в соответствии с заданными в ПР103 сетевыми переменными. Следует обратить внимание, что адреса регистров указываются в шестнадцатеричной системе — поэтому используемые значения отличаются от тех, которые приведены в Owen Logic - 16384 (DEC) = 4000 (HEX).

      • в виде файла *.json, если воспользоваться расширением Экспорт устройства в OwenCloud Owen Logic.

        Для добавления параметров следует нажать на выпадающий список Импортировать и выбрать вариант Загрузить из JSON. В открывшемся меню выбрать ранее созданный файл в формате *.json и нажать кнопку Загрузить параметры.
        Graphic
        Импорт параметров

    Вариант ПР103 по RS485 - Через шлюз:

    1. В появившемся окне в полях:

      • Идентификатор ввести заводской номер шлюза;

      • Адрес в сети установить в соответствии с адресом порта к которому подключен шлюз;

      • Название прибора – ввести название прибора;

      • Часовой пояс – указать часовой пояс, в котором находится прибор.

    2. Нажать кнопку «Добавить». Появится окно настройки обмена с OwenCloud.

      Graphic
      Настройки обмена с OwenCloud

      Поля должны соответствовать аналогичным настройкам порта к которому подключен шлюз.:

      • Скорость СОМ-порта

      • Настройка СОМ-порта установить в соответствии с адресом порта к которому подключен шлюз;

      • Протокол Modbus – ввести название прибора;

    3. Нажать кнопку «Сохранить» для применения новых настроек.

    4. Далее во вкладке Параметры/Настройки параметров добавить сетевые параметры прибора одним из доступных способов:

      • вручную, в соответствии с заданными в ПР103 сетевыми переменными. Следует обратить внимание, что адреса регистров указываются в шестнадцатеричной системе — поэтому используемые значения отличаются от тех, которые приведены в Owen Logic - 16384 (DEC) = 4000 (HEX).

      • в виде файла *.json, если воспользоваться расширением Экспорт устройства в OwenCloud Owen Logic.

        Для добавления параметров следует нажать на выпадающий список Импортировать и выбрать вариант Загрузить из JSON. В открывшемся меню выбрать ранее созданный файл в формате *.json и нажать кнопку Загрузить параметры.
        Graphic
        Импорт параметров

Если все настройки были корректными, то на вкладке Общие данные отобразятся данные от прибора.

Если прибор не опрашивается из OwenCloud, то следует проверить сетевые настройки, статус подключения к OwenCloud:

Graphic
Пример отображения подключения к OwenCloud

Если значения не пишутся в прибор из OwenCloud следует проверить наличие установленной галочки в столбце Управляемый параметр.

Graphic
Управляемый параметр

Упаковка/распаковка бит/целых чисел

Задача – необходимо считывать состояние входов прибора и выводить на экран состояние выбранного входа.

На иллюстрации ниже приведен холст проекта с использованием макросов из менеджера компонентов и настройки свойств элементов вывода на экран.

Graphic

Обработка битовых переменных с помощью маски

Задача – по сигналу выходы включаются или выключаются. Если реализуется дополнительное условие — срабатывает вход 1, то выходы 2, 4, 6 и 8 должны принимать инвертированное состояние относительно текущего.

Для задания состояний выходов следует использовать макросы из менеджера компонентовBOOL_INT и INT_BOOL.

Дополнительное условие данного примера можно реализовать с помощью побитного исключения XOR. В качестве маски можно воспользоваться целочисленной константой — 170 (10101010 в двоичном виде).

Холст проекта в режиме симуляции приведен ниже.

Graphic

Язык программирования ST

ST (Structured Text) - это текстовый язык высокого уровня. Является одним из пяти языков, поддерживаемых стандартом МЭК 61131-3.

В Owen Logic доступно создание функций и функциональных блоков на языке ST.

Синтаксис

Ключевые слова могут быть введены в символах верхнего и нижнего регистра. Пробелы и табуляция не влияют на синтаксис и могут быть использованы везде.

Имена переменных, функций и функциональных блоков подчиняются следующим правилам:

  • Имя не должно содержать пробелов и спецсимволов (например, !, @ и т.д.). Исключение – символ нижнего подчеркивания (_);

  • Имя должно начинаться с буквы;

  • Имя переменной может содержать только буквы латинского алфавита;

  • Имя не должно содержать несколько символов нижнего подчеркивания(_), размещенных подряд (т.е. имя i__Test недопустимо, а имя i_Te_st - допустимо);

  • Регистр имен объектов не учитывается (ITest и iTEST будет интерпретироваться как одно и то же имя);

  • На длину имени не накладывается никаких ограничений;

  • Имя не должно совпадать с один из зарезервированных ключевых слов (например, VAR, INT, и т.д.);

  • Рекомендуется для имен переменных использовать венгерскую нотацию и стиль lowerCamelCase.

Побитовый доступ к переменным

Побитовый доступ доступен для переменных типа UDINT. Для обращения нужно использовать следующую форму:

Переменная.Номер требуемого бита

Пример

Variable.1 := TRUE; Variable.31 := FALSE;

Номер бита при этом должен быть задан целым числом от 0 до 31. Использование переменных в качестве номера бита не допускается.

Использование функций в других элементах программы на ST

Функцию можно вызвать в другой функции или функциональном блоке. Для этого нужно использовать следующий формат (неформальный вызов):

Имя функции (перечисление через запятую входов функции)

Пример

FUNCTION rFun1: REAL; VAR_INPUT rIn1 : REAL; rIn2 : REAL; END_VAR rFun1 := rIn1 + rIn2; END_FUNCTION

Есть функция rFun1:

Ее вызов в функции rFun2 будет выглядеть следующим образом:

FUNCTION rFun2: REAL; VAR_INPUT rIn1_0 : REAL; rInf1_1 : REAL; rInf1_2 : REAL; END_VAR rFun2 := rIn1_0 * rFun1(rInf1_1, rInf1_2); END_FUNCTION

Функция rFun2 будет возвращать число, равное произведению rIn1_0 на сумму rInf1_1 и rInf1_2, которые задаются на входе этой функции.

Использование одного функционального блока в другом

Экземпляры одного функционального блока могут быть созданы в другом функциональном блоке, а именно в области объявления локальных переменных в формате:

    (краткое обозначение):(имя функционального блока)

После создания экземпляра функционального блока можно начинать работу с его данными. Входы экземпляра блока доступны для записи извне. Выходы – для чтения.

Вызвать экземпляр можно по-разному. В качестве примера рассмотрим вызов счетчика для прямого счета, который создается как шаблон при создании функционального блока.

  1. Через формальный вызов:

    FUNCTION_BLOCK fb2     VAR_INPUT         xIn : BOOL;     END_VAR     VAR_OUTPUT         xAlarmMax : BOOL;         udiQ : UDINT;     END_VAR     VAR         fb1 : functionblock1; //объявление экземпляра функционального блока     END_VAR     fb1 (U := xIn, Q => udiQ); //вызов экземпляра функционального блока     IF fb1.Q > 10 THEN         xAlarmMax := TRUE;     END_IF END_FUNCTION_BLOCK

    Примечание
    Обратите внимание на специфический оператор копирования значения из выходных переменных блока («=>»).
  2. Через обращение к входам/выходам функционального блока (объявление переменных аналогичное):

        fb1.U := xIn; //запись данных на вход ФБ     fb1 (); //вызов экземпляра функционального блока     udiQ := fb1.Q; //чтение выхода экземпляра ФБ     IF fb1.Q > 10 THEN         xAlarmMax := TRUE;     END_IF

    На выходе fb2 будет индикация превышения 10 импульсов и накопленное значение счетчика.

Предупреждение
Объявлять экземпляр функционального блока в теле функции нельзя.
Предупреждение
В функциональном блоке на ST максимальная вложенность блоков – не более 8.
Предупреждение
Функциональные блоки на ST не поддерживают переменные типа RETAIN.
Предупреждение
Функциональные блоки на ST резервируют место в памяти ПЗУ после их добавления в библиотеку проекта, независимо от того используются они в проекте или нет.

Комментирование в редакторе ST

Редактор ST в Owen Logic поддерживает функцию комментирования. Доступны два типа комментариев:

  1. Однострочный. Его маркером является двойной слеш – //

  2. Многострочный. Его маркером является:

    • (* – начало комментария;

    • *) – конец комментария.

Копирование элементов на ST между проектами

Для копирования компонентов на ST между проектами следует:

  1. Выделить на схеме исходного проекта те элементы на ST, которые необходимо скопировать.

  2. Скопировать выбранные элементы с помощью сочетания клавиш Ctrl + C или с помощью контекстного меню.
    Graphic
  3. Открыть проект для вставки скопированных элементов.
  4. Вставить элементы на схему второго проекта с помощью сочетания клавиш Ctrl + V или с помощью контекстного меню.

В результате в библиотеку компонентов проекта в соответствующий раздел добавятся шаблоны всех скопированных элементов.

Примечание
  1. Если в библиотеке компонентов нет группы, которая была указана для скопированного компонента, она будет создана.

  2. Если группа скопированного компонента не указана, шаблон будет добавлен в папку Другое.

При копировании сохраняются все связи между всеми компонентами, которые вошли в операцию копирования.

Предупреждение

Если какой-либо из скопированных элементов содержит ошибку, вставка элементов на схему проекта будет отменена.

Отобразится сообщение об ошибке с указанием имени некорректного элемента.

Graphic

Прочие компоненты отобразятся в библиотеке компонентов в соответствующих разделах.

Документирование в редакторе ST

Редактор ST поддерживает функцию документирования.

Маркером документирования является тройной слэш «///».

Документирование добавляется над объектами: объявление функции / функционального блока, объявление входной / выходной переменной.

Теги для документирования перечислены в таблице ниже.

ТегОписание
<Description>…</Description>Описание элемента программы (функции, функционального блока, входной и выходной (только для функционального блока) переменной)
<Author>…</Author>Имя создателя функции или функционального блока
<GroupName>…</GroupName>Имя группы для группировки функции или функционального блока в библиотеке компонентов
<OutputDescription>…</OutputDescriotion>Описание выхода функции
<Password>…</Password>Пароль для доступа в блок

Информация из тегов документирования будет отображаться в сниппетах при вызове функции или функционального блока.

Graphic

Документирование функции

///<Description>Преобразователь сопротивления в температуру (Pt1000)</Description> ///<OuptutDescription>Температура</OutputDescription> ///<Author>ОВЕН</Author> ///<GroupName>Температурный датчики</GroupName> FUNCTION f_PT1000: REAL; // функция для датчика термосопротивления PT1000     VAR_INPUT         ///<Description>Сопротивление</Description>         R : REAL;     END_VAR

После импорта в менеджер компонентов описание функции будет представлено в соответствии с указанными тегами документировани:

Graphic

 

Пример документирования функционального блока

///<Description>Счетчик для прямого счета</Description> ///<Author>ОВЕН</Author> ///<GroupName>Таймеры и счетчики</GroupName> FUNCTION_BLOCK fb_Counter     VAR_INPUT         ///<Description>Детектор импульсов</Description>         U : BOOL; //входная переменная с типом данных bool         ///<Description>Флаг сброса счетчика</Description>         Res : BOOL; //входная переменная с типом данных bool         ///<Description>Предустановленное значение счетчика</Description>         N : UDINT; //входная переменная с типом данных bool     END_VAR     VAR_OUTPUT         ///<Description>Значение счетчика</Description>         Q : UDINT; //выходная переменная с типом данных udint     END_VAR

После импорта в менеджер компонентов описание функционального блока будет представлено в соответствии с указанными тегами документирования:

Graphic

Типы данных

Тип данных переменной определяет род информации, диапазон представлений и множество допустимых операций.

Примечание

Любую переменную можно использовать только после её объявления. Присваивать значения одной переменной другой можно, только если они одного типа. В противном случае используются преобразователи типов.

Предупреждение
Преобразование больших типов в более мелкие может привести к потере информации.

Типы данных, поддержанные в Owen Logic, перечислены в таблице ниже:

НазваниеТипВозможные значенияРазмер в байтах
BOOLЛогическийFALSE, TRUE4 байта
UDINTЦелочисленный0…42949672954 байта
REALВещественный–1,2×10-38…3,4×10384 байта
TIMEИнтервал времени

T#0…4294967295ms

T#0..4294967s

T#0..71582m

T#0..1193h

T#0..49d

T#0..49d17h02m47s295ms

4 байта
DTВремя суток и дата

DT#2000-01-01-00:00:00..2136-02-07-6:28:15

4 байта
ARRAYМассив

Зарезервированные ключевые слова

Примечание
В таблице полужирным шрифтом выделены доступные для использования слова.
ABSEND_REPEATREAD_ONLYTHEN
ACTIONEND_RESOURCEREAD_WRITETIME
ANDEND_STEPREALTIME_OF_DAY
ARRAYEND_STRUCTREAL_TO_BOOLTIME_TO_UDINT
ATEND_TRANSITIONREAL_TO_UDINTTO
BEGINEND_TYPEREPEATTOD
BOOLEND_VARRESOURCETRANSITION
BOOL_TO_REALEND_WHILERETAINTRUE
BOOL_TO_UDINTENORETURNTYPE
BYEXITSELUDINT
CASEF_EDGESHLUDINT_TO_BOOL
CD32FALSESHRUDINT_TO_DT
CONFIGURATIONFORSINTUDINT_TO_REAL
CONTINUEFROMSTEPUDINT_TO_TIME
DATEFUNCTIONSTRINGUINT
DATE_AND_TIMEFUNCTION_BLOCKSTRUCTULINT
DC32GET_DATE_TIMESYS.BLINKUNTIL
DINTGET_TIMESYS.CLOCKUSINT
DOIFSYS.CLOCKWEEKVAR
DTINITIAL_STEPSYS.COMPARE_DATE_TIMEVAR_ACCESS
DT_TO_UDINTINTSYS.CTVAR_CONFIG
DWORDLINTSYS.CTNVAR_EXTERNAL
ELSELREALSYS.CTUVAR_GLOBAL
ELSIFLWORDSYS.DTRIGVAR_IN_OUT
ENMODSYS.FTRIGVAR_INPUT
ENDNON_RETAINSYS.IS_LEAP_YEARVAR_OUTPUT
END_ACTIONNOTSYS.RSVAR_TEMP
END_CASEOFSYS.RTRIGWHILE
END_CONFIGURATIONONSYS.SRWITH
END_FORORSYS.TOFWORD
END_FUNCTIONPOWSYS.TONWSTRING
END_FUNCTION_BLOCKPROGRAMSYS.TPXOR
END_IFR_EDGETASK

Массивы

Синтаксис объявления массива

Для объявления массива применяется следующий синтаксис:

<Имя массива>:ARRAY[Индекс1..ИндексN]OF <ТИП ЭЛЕМЕНТА>:=[Значение по умолчанию элемента1, Значение по умолчанию элемента2, Значение по умолчанию элементаN];

Где:

Индекс1 - номер первого элемента массива;

ИндексN - номер последнего элемента массива.

Правило для индексов:

  • Значение ИндексN не может быть меньше или равно значению Индекс1;

  • Индексы должны быть только целого типа и не могут принимать отрицательные значения.

Примеры объявления массива:        Mass1: ARRAY[0..2] OF UDINT; //объявление массива состоящего из трех элементов типа UDINT         Mass1: ARRAY[0..2] OF UDINT :=[1, 3, 5]; //инициализация элементов массива при объявлении массива

Ошибки при объявлении массива:         Mass1: ARRAY[0] OF UDINT :=[1, 5]; //ошибка: размерность массива должна быть указана в виде <целое число>...<целое число>         Mass1: ARRAY[] OF UDINT; //ошибка: размерность массива должна быть указана в виде <целое число>...<целое число>

Синтаксис для доступа к элементам массива

Для доступа к элементам массива применяется следующий синтаксис:

<Имя массива>[Индекс1];

Примеры работы с элементами массива:

VAR:=Mass1[5]; //присвоение переменной Var значения из пятого элемента массива VAR:=Mass1[5]+5*2; VAR:=UDINT_TO_BOOL(Mass1[5]); //присвоение переменной Var преобразованного значения из пятого элемента массива VAR:=(Mass1[i]); //присвоение переменной Var значения из i элемента массива, где i - переменная (локальная/входная)

При работе с массивами действуют следующие правила:

  1. Массив может быть только одномерный.

  2. Количество элементов массива ограничено до 32768 элементов.

  3. Элементы массива могут быть следующих типов: BOOL, UDINT, REAL, TIME и DT.

  4. Поддержка массива для функции:

    • функция может возвращать тип данных типа массив;

      Пример работы функции, которая возвращает массив:

      //функция MyFunction вернет переменную типа "Массив" function MyFunction: ARRAY [0..1] OF UDINT ; var_input //входные переменные типа "Массив" Mass1 : ARRAY [0..1] OF UDINT ; end_var //формируем возвращаемый массив в теле функции MyFunction [0]:= Mass1 [0]; MyFunction [1]:= Mass1 [1]; end_function
    • объявление переменной типа массив в функции происходит в области VAR...END_VAR и/или VAR_INPUT...END_VAR;

      Пример объявление переменных типа массив в разных областях функции:

      //функция MyFunction вернет переменную типа "Массив" function MyFunction: ARRAY [0..1] OF UDINT ; var_input //входные переменные типа "Массив" Mass1 : ARRAY [0..1] OF UDINT ; end_var var //локальные переменные типа "Массив" Mass2 : ARRAY [0..1] OF UDINT ; end_var end_function

    для функционального блока:

    • объявление переменной типа массив в ФБ происходит в области VAR...END_VAR, VAR_INPUT...END_VAR и/или VAR_OUTPUT...END_VAR.

      function_block MyFunctionblock var_input //объявление входной переменной типа "Массив" Mass1 : ARRAY [0..1] OF UDINT ; end_var var_output //объявление выходной переменной типа "Массив" Mass2 : ARRAY [0..1] OF UDINT ; end_var //объявление локальной переменной типа "Массив" Mass3 : ARRAY [0..1] OF UDINT ; end_var end_function_block
  5. Последовательность значений по умолчанию для элементов массива заключается в квадратные скобки.

  6. При инициализации элементов массива, количество значений по умолчанию должно соответствовать количеству элементов массива.

    Пример:

            Mass1: ARRAY[0..3] OF UDINT:=[1,3,5,7];

    Ошибка:

            Mass1: ARRAY[0..1] OF UDINT:=[1,5,7];         Mass1: ARRAY[0..1] OF UDINT:=[1];

Ограничения при работе с массивами:

  1. Не поддержан побитовый доступ к элементам массива.

    Пример:

            Mass1: ARRAY[0..1] OF UDINT:=[1,5];         Mass1[1].1:= TRUE; //ошибка
  2. Не поддержано повторение последовательности элементов массива.

    Пример:

            Mass1: ARRAY[0..5] OF UDINT:=[1,5,7(2)]; //где (2) означает повторение последовательности [1, 5, 7] 2 раза //ошибка
  3. Не поддержано присвоение значения сразу нескольким элементам массива.

    Пример:

           Mass1[1, 5]:=1; //ошибка: присвоение значения 1 первому и пятому элементам массива

Пример использования массивов.

Конструкции языка

К конструкциям языка ST относятся:

Примечание
При записи выражений допустимо использовать переменные (входные, выходные и локальные) и константы.

Операции

Арифметические операции
ОперацияКлючевое словоТипы данныхПример использования
Сложение+IN, OUT: UDINT/REALOUT := IN1 + IN2 + …
Умножение*OUT := IN1 * IN2 * …
Вычитание-OUT := IN1 - IN2
Деление/OUT := IN1 / IN2
Остаток от целочисленного деленияMODIN, OUT: UDINTOUT := IN1 MOD IN2
Абсолютное значениеABS (IN)IN, OUT: REALOUT := ABS (IN1)
Возведение в степеньPOW (IN, N)IN – основаниеN – степеньIN, N, OUT: REALOUT := POW (IN1, N)

Примечание
При записи арифметических выражений допустимо использование скобок для указания порядка вычислений. Действие, заключенное в скобки, имеет наивысший приоритет при вычислениях.
Битовые операции
ОперацияКлючевое словоТипы данныхПример использования
Побитовый сдвиг влевоSHL (IN, N)

IN, OUT: UDINT

N: 1..32

OUT := SHL (IN1, N)
Побитовый сдвиг вправоSHR (IN, N)OUT := SHR (IN1, N)

Дешифратор.

Преобразует двоичный код в позиционный код.

DC32 (IN)IN, OUT: UDINTOUT := DC32 (IN1)

Шифратор.

Преобразует позиционный код в двоичный код.

CD32 (IN)IN, OUT: UDINTOUT := CD32 (IN1)
Операции преобразования типов данных
ОперацияКлючевое словоТипы данныхПример использования
UDINT в REALUDINT_TO_REAL (IN)

IN: UDINT

OUT: REAL

OUT := UDINT_TO_REAL (IN)

UDINT в BOOLUDINT_TO_BOOL (IN)

IN: UDINT

OUT: BOOL

OUT := UDINT_TO_BOOL (IN)

UDINT в TIMEUDINT_TO_TIME (IN)

IN: UDINT

OUT: TIME

OUT := UDINT_TO_TIME (IN)

UDIMT в DTUDINT_TO_DT (IN)

IN: UDINT

OUT: DT

OUT := UDINT_TO_DT (IN)

REAL в UDINTREAL_TO_UDINT (IN)

IN: REAL

OUT: UDINT

OUT := REAL_TO_UDINT (IN)

REAL в BOOLREAL_TO_BOOL (IN)

IN: REAL

OUT: BOOL

OUT := REAL_TO_BOOL (IN)

BOOL в REALBOOL_TO_REAL (IN)

IN: BOOL

OUT: REAL

OUT := BOOL_TO_REAL (IN)

BOOL в UDINTBOOL_TO_UDINT (IN)

IN: BOOL

OUT: UDINT

OUT := BOOL_TO_UDINT (IN)

TIME в UDINTTIME_TO_UDINT (IN)

IN: TIME

OUT: UDINT

OUT := TIME_TO_UDINT (IN)

DT в UDINTDT_TO_UDINT (IN)

IN: DT

OUT: UDINT

OUT := DT_TO_UDINT (IN)

Логические операции
ОперацияКлючевое словоТипы данныхПример использования
Логическое отрицание «НЕ»NOTIN, OUT: BOOLOUT := NOT IN1

Конъюнкция

Логическое умножение «И»

AND

&

OUT := IN1 AND IN2

OUT := IN1 & IN2

Дизъюнкция

Логическое сложение «ИЛИ»

OROUT := IN1 OR IN2
Исключающее ИЛИXOROUT := IN1 XOR IN2
Операции сравнения
ОперацияКлючевое словоТипы данныхПример использования
Больше>

IN: UDINT/REAL

OUT: BOOL

OUT := IN1 > IN2
Больше или равно>=OUT := IN1 >= IN2
Равно=OUT := IN1 = IN2
Меньше или равно<=OUT := IN1 <= IN2
Меньше<OUT := IN1 < IN2
Неравно<>OUT := IN1 <> IN2
Приоритеты операций
Примечание
Операции в таблице расположены от наивысшего к низшему приоритету. Чем выше приоритет операции, тем раньше она выполняется.
ОперацияКлючевое слово
Скобки(выражение)
Вызов функции и функционального блока

Пример: fb1();

function1 := … ;

Битовые операции
Унарный минус
Логическое отрицаниеNOT
Возведение в степеньPOW
Умножение*
Деление/
Остаток от целочисленного деленияMOD
Сложение+
Вычитание
Операции сравнения>.< <=, >=
Равно=
Неравно<>
КонъюнкцияЛогическое умножение «И»&AND
Исключающее ИЛИXOR
ДизъюнкцияЛогическое сложение «ИЛИ»OR

Присвоение

Для обозначения присвоения используется парный знак «:=». В правой и левой части выражения должны быть операнды одного типа (автоматического приведения типов не предусмотрено). В левой части выражения (принимающая сторона) может быть использована только переменная. Правая часть может содержать выражение или константу.

Оператор IF

Оператор IF позволяет проверить одно или несколько условий, и, если хотя бы одно из условий является истинным, выполнить заданные для этого условия выражения. После выполнения выражений производится выход из оператора – то есть оставшиеся условия уже не проверяются.

Рассмотрим работу оператора на примере сигнализации выхода значения температуры за допустимые границы:

FUNCTION_BLOCK fb //имя функционального блока     VAR_INPUT //объявление входных переменных         rTemp : REAL;     END_VAR     VAR_OUTPUT //объявление выходных переменных         xHigh : BOOL;         xLow : BOOL;     END_VAR     VAR //объявление локальных переменных         rHighTemp : REAL := 20;         rLowTemp : REAL := 10;     END_VAR     //область кода     IF rTemp > rHighTemp THEN         xHigh := TRUE;     ELSIF rTemp < rLowTemp THEN         xLow := TRUE;     ELSE         xHigh := FALSE;         xLow := FALSE;     END_IF END_FUNCTION_BLOCK

Если условие в операторе IF выполняется (значение переменной rTemp больше rHighTemp), то переменной xHigh будет присвоено значение TRUE и произойдет выход из оператора (следующее условие проверяться не будет). Если же условие не выполняется, то произойдет проверка следующего условия, размещенного во вложенном операторе ELSIF. Если условие в ELSIF выполняется (значение переменной rTemp меньше rLowTemp), то переменной xLow будет присвоено значение TRUE и произойдет выход из оператора (следующее условие проверяться не будет). Если ни одно из условий в IF и ELSIF не выполняется (то есть значение температуры находится в допустимых пределах), то произойдет выполнение выражений, размещенных во вложенном операторе ELSE – присвоение переменным xHigh и xLow значения FALSE.

Использование вложенных операторов ELSIF и ELSE является необязательным. Внутри оператора IF может быть размещено произвольное число операторов ELSIF.

Конструкция допускает вложенность, то есть внутри одного IF может быть еще один и т.д. Также внутри оператора IF могут быть использованы циклы и оператор CASE.

Оператор CASE

Оператор CASE позволяет сравнить значение заданной целочисленной переменной (селектора) с набором констант или целочисленных значений (метками), и в случае совпадения выполнить заданные для этой метки выражения. После выполнения выражений производится выход из оператора.

Рассмотрим работу оператора на примере:

FUNCTION_BLOCK fb1 //имя функционального блока     VAR_INPUT //объявление входных переменных         udiSel : UDINT;     END_VAR     VAR_OUTPUT //объявление выходных переменных         xOut1 : BOOL;         xOut2 : BOOL;         xOut3 : BOOL;         xOut4 : BOOL;     END_VAR     //область кода     xOut1 := FALSE;     xOut2 := FALSE;     xOut3 := FALSE;     xOut4 := FALSE;     CASE udiSel OF         0:             xOut1 := TRUE;         1..3:             xOut2 := TRUE;         4, 6:             xOut3 := TRUE;     ELSE         xOut4 := TRUE;     END_CASE END_FUNCTION_BLOCK 

Если значение udiSel:

  • Равно 0, то xOut1 примет значение TRUE;

  • Попадет в диапазон 1..3, то xOut2 примет значение TRUE;

  • Равно 4 или 6, то xOut3 примет значение TRUE;

  • Не попадет ни в одно из указанных значений, то xOut4 примет значение TRUE;

Как видно из примера – метка может включать в себя несколько значений, перечисленных через запятую «4, 6», или диапазон «1..3». При этом значения одной из меток не должны совпадать со значениями других. Также, при указании диапазона значений начало диапазона должно быть меньше его конца.

Вложенный оператор ELSE является необязательным; размещенные в нём выражения выполняются в том случае, если значение селектора не совпало ни с одной из меток.

Действия, предусмотренные для обработки каждого из случаев CASE, могут использовать циклы, операторы IF и CASE.

Оператор RETURN

Оператор RETURN позволяет выйти из программного объекта.

Пример использования:

IF xDone THEN     RETURN; END_IF; udiCounter := udiCounter + 1;

Если переменная xDone примет значение TRUE, то выражение «udiCounter := udiCounter + 1» выполнятся не будет (как и все, что будет находится ниже в теле программы).

Цикл FOR

Оператор FOR применяется для организации цикла с заранее известным числом итераций. Обычно он используется для операций над массивами данных.

Внутри цикла могут использоваться операторы IF и CASE, а также другие операторы цикла.

В качестве примера рассмотрим реализацию пузырьковой сортировки от меньшего к большему:

FUNCTION_BLOCK MaxI_MinI //Максимальное и минимальное число при помощи пузырьковой // сортировки от меньшего к большему     VAR_INPUT //объявление входных переменных         udiX1, udiX2, udiX3, udiX4, udiX5 : UDINT;         //Добавление необходимого кол-ва входных переменных и определение типа данных     END_VAR     VAR_OUTPUT //объявление выходных переменных         udiMaxI, udiMinI : UDINT;     END_VAR     VAR //объявление локальных переменных         udiI, udiJ, udiN, udiK : UDINT;         audiX : ARRAY [1..5] OF UDINT; //Задается диапазон массива и тип данных массива     END_VAR     //область кода     //объявление массива     audiX[1] := udiX1;     audiX[2] := udiX2;     audiX[3] := udiX3;     audiX[4] := udiX4;     audiX[5] := udiX5;     udiN := 5; // задается кол-во чисел для сортировки (размер массива)     FOR udiI := 1 TO udiN-1 DO         FOR udiJ := 1 TO udiN-udiI DO             IF audiX[udiJ] > audiX[udiJ+1] THEN                 udiK := audiX[udiJ];                 audiX[udiJ] := audiX[udiJ+1];                 audiX[udiJ+1] := udiK;             END_IF;         END_FOR;     END_FOR;     udiMaxI := audiX[udiN]; //выводится последнее (максимальное) число массива     udiMinI := audiX[1]; //выводится первое (минимальное) число массива END_FUNCTION_BLOCK

Переменная udiI называется итератором (счетчиком) цикла. Эта переменная должна принадлежать целочисленному знаковому типу (UDINT). После каждого выполнения тела цикла происходит изменение значения итератора – по умолчанию на +1. Пользователь может сам задать «шаг» итератора с помощью вложенного оператора BY. После этого сразу происходит переход к следующей итерации – то есть весь цикл выполняется «от начала и до конца». Структура будет выглядеть следующим образом:

// udiI будет принимать значения 1, 4, 7, 10 и т.д. FOR udiI := 1 TO udiN-1 BY 3 DO     .. // код цикла END_FOR

Итератор (счетчик) цикла, его начальное и конечное значение, а также приращение являются целочисленными. Они вычисляются до входа в цикл и изменение значений переменных, входящих в любое из этих выражений, не приведет к изменению числа итераций.

Досрочно выйти из цикла можно при помощи оператора EXIT. Пример структуры:

FOR udiI := 1 TO udiN-1 DO     IF audiX[2] > 100 THEN         EXIT;     ELSE         .. // код цикла     END_IF END_FOR

Пропустить шаг цикла можно при помощи оператора CONTINUE.

FOR udiI := 1 TO udiN-1 DO     IF udiI = 3 THEN         CONTINUE;     ELSE         .. // код цикла         END_IF END_FOR

Цикл WHILE

Оператор WHILE используется для создания цикла с заранее неизвестным числом итераций. Завершение цикла произойдет, если проверяемое условие вернет FALSE. При этом проверка условия выполняется ДО выполнения выражения (цикл с предусловием). Таким образом, если условие сразу возвращает FALSE, то цикл не выполнится ни разу.

Внутри цикла могут использоваться операторы IF и CASE, а также другие операторы цикла.

Пример конструкции:

WHILE rVar < 100 DO     rVar := rVar + 1; END_WHILE

Результатом выполнения данного цикла (с начальным значением переменной rVar := 10) будет число 100.

Досрочно выйти из цикла можно при помощи оператора EXIT.

Пропустить шаг цикла можно при помощи оператора CONTINUE.

Цикл REPEAT UNTIL

Оператор REPEAT используется для создания цикла с заранее неизвестным числом итераций. Завершение цикла произойдет, если проверяемое условие вернет TRUE. При этом проверка условия выполняется ПОСЛЕ выполнения выражения (цикл с постусловием). Таким образом, если условие сразу возвращает TRUE, то цикл выполнится один раз.

Внутри цикла могут использоваться операторы IF и CASE, а также другие операторы цикла.

Пример конструкции:

REPEAT     IF rVar > 100 THEN         EXIT;     END_IF;     rVar := rVar + 1; UNTIL rVar > 180 END_REPEAT;

Результатом выполнения данного цикла (с начальным значением переменной rVar := 10) будет число 101.

Для досрочного выхода из цикла можно использовать оператор EXIT.

Пропустить шаг цикла можно при помощи оператора CONTINUE.

Системные функции

Функция GET_TIME

Функция GET_TIME возвращает значение типа TIME (4 байта), содержащее время, прошедшее с момента последнего включения прибора, в миллисекундах.

Пример

VAR     Time_1 : TIME := T#0ms;     Time_2 : TIME := T#0ms;     Q : BOOL := FALSE; END_VAR IF Time_1 = T#0ms THEN     Time_1 := GET_TIME(); END_IF Time_2 := GET_TIME(); IF (Time_2 - Time_1) >= T#1000ms THEN     Q := NOT Q;     Time_1 := T#0ms;     Time_2 := T#0ms; END_IF

Функция GET_DATE_TIME

Функция GET_DATE_TIME возвращает значение тип DT (4 байта), содержащее данные часов реального времени, в секундах с 00:00:00 1.01.2000 г., с учетом часового пояса, установленного в приборе.

Пример

VAR     Ton_UDINT : UDINT;     Ton_DT : DT; END_VAR Ton_DT := GET_DATE_TIME(); Ton_UDINT := DT_TO_UDINT(Ton_DT);

Функция SYS.COMPARE_DATE_TIME

Функция SYS.COMPARE_DATE_TIME сравнивает два значения UDINT, поданных на вход по заданной маске даты/времени и возвращает значение типа UDINT, которое приравнивается к:

  • 1 – значение 1 больше значения 2;
  • 2 – значение 1 меньше значения 2;
  • 0 – значение 1 равно значению 2.

Сравнение происходит по количеству секунд, начиная с 00:00:00 01.01.2000

Пример

FUNCTION udiCompare: UDINT;     VAR_INPUT         udiValue1: UDINT; //значение 1     END_VAR     VAR         udiValue2 : UDINT; //значение 2         udiMask : UDINT := 63; //маска даты/времени     END_VAR     udiValue2 := DT_TO_UDINT (GET_DATE_TIME ());     udiCompare := SYS.COMPARE_DATE_TIME (udiValue1, udiValue2, udiMask); END_FUNCTION

Маска = 63 (0b111111) – используются все разряды:

    0 бит – если 1, то используются секунды

    1 бит – если 1, то используются минуты

    2 бит – если 1, то используются часы

    3 бит – если 1, то используются дни

    4 бит – если 1, то используются месяцы

    5 бит – если 1, то используются годы

Функция SYS.IS_LEAP_YEAR

Функция SYS.IS_LEAP_YEAR возвращает значение типа BOOL, содержащее данные о том, соответствует ли високосному году число типа UDINT поданное на вход функции (1 – високосный, 0 – нет).

Пример

FUNCTION xLeapYear: BOOL; //имя функции и тип данных выхода     VAR_INPUT //объявление входных переменных         udiYear : UDINT; //проверяемый год     END_VAR     xLeapYear := SYS.IS_LEAP_YEAR (udiYear); END_FUNCTION

Системные функциональные блоки

В редакторе ST поддержаны системные функциональные блоки:

Использование системных функциональных блоков в других элементах программы аналогично использованию пользовательских функциональных блоков.

Для каждого системного функционального блока редактор предлагает подсказку по его использованию.

Graphic

Триггеры

RS-триггер с приоритетом выключения (SYS.RS)

RS-триггер с приоритетом выключения (SYS.RS) используется для переключения с фиксацией состояния во время поступления коротких импульсов на соответствующий вход. На выходе Q появится логическая «1» по фронту сигнала на входе S.

ОбозначениеТип данныхОписание
Входы
SBOOLВход SET
RBOOLВход RESET
Выходы
QBOOLВыход триггера

FUNCTION_BLOCK RS_trigger //имя функционального блока     VAR_INPUT //объявление входных переменных         R_in : BOOL;         S_in : BOOL;     END_VAR     VAR_OUTPUT //объявление выходных переменных         Q_out : BOOL;     END_VAR     VAR //объявление локальных переменных         RS_1: SYS.RS;     END_VAR     //область кода     RS_1(R := R_in, S := S_in, Q => Q_out); END_FUNCTION_BLOCK

В случае одновременного поступления сигналов на оба входа приоритетным является сигнал входа R.

SR-триггер с приоритетом включения (SYS.SR)

SR-триггер с приоритетом включения (SYS.SR) используется для переключения с фиксацией состояния во время поступления коротких импульсов на соответствующий вход. На выходе Q появится логическая «1» по фронту сигнала на входе S.

ОбозначениеТип данныхОписание
Входы
SBOOLВход SET
RBOOLВход RESET
Выходы
QBOOLВыход триггера

FUNCTION_BLOCK SR_trigger //имя функционального блока     VAR_INPUT //объявление входных переменных         S_in : BOOL;         R_in : BOOL;     END_VAR     VAR_OUTPUT //объявление выходных переменных         Q_out : BOOL;     END_VAR     VAR //объявление локальных переменных         SR_1: SYS.SR;     END_VAR     //область кода     SR_1(S := S_in, R := R_in, Q => Q_out); END_FUNCTION_BLOCK

В случае одновременного поступления сигналов на оба входа приоритетным является сигнал входа S.

Детектор переднего фронта импульса (SYS.RTRIG)

Детектор переднего фронта импульса (SYS.RTRIG) используется в случае необходимости иметь реакцию на изменение состояния дискретного входного сигнала. На выходе Q генерируется единичный импульс по переднему фронту входа I.

ОбозначениеТип данныхОписание
Входы
IBOOLВход триггера
Выходы
QBOOLВыход триггера

FUNCTION_BLOCK R_trigger //имя функционального блока     VAR_INPUT //объявление входных переменных         RT_in : BOOL;     END_VAR     VAR_OUTPUT //объявление выходных переменных         RT_out : BOOL;     END_VAR     VAR //объявление локальных переменных         RTrig_1: SYS.RTRIG;     END_VAR     //область кода     RTrig_1(I := RT_in, Q => RT_out); END_FUNCTION_BLOCK

Детектор заднего фронта импульса (SYS.FTRIG)

Детектор заднего фронта импульса (SYS.FTRIG) используется в случае необходимости иметь реакцию на изменение состояния дискретного входного сигнала. На выходе Q генерируется единичный импульс по заднему фронту входа I.

ОбозначениеТип данныхОписание
Входы
IBOOLВход триггера
Выходы
QBOOLВыход триггера

FUNCTION_BLOCK F_trigger //имя функционального блока     VAR_INPUT //объявление входных переменных         FT_in : BOOL;     END_VAR     VAR_OUTPUT //объявление выходных переменных         FT_out : BOOL;     END_VAR     VAR //объявление локальных переменных         FTrig_1: SYS.FTRIG;     END_VAR     //область кода     FTrig_1(I := FT_in, Q => FT_out); END_FUNCTION_BLOCK

D-триггер (SYS.DTRIG)

D-триггер (SYS.DTRIG) используется для формирования импульса включения выхода на интервал времени импульса на входе D, выходной интервал будет синхронизирован с тактовой частотой на входе С.

На выходе Q триггера появится сигнал логической «1» по фронту тактовых импульсов на входе С при наличии сигнала логической «1» на входе D. Возврат выхода Q в сигнал логического «0» произойдет по фронту тактовых импульсов на входе С при наличии сигнала логического «0» на входе D.

Вход S принудительно устанавливает выход Q в состояние логической «1».

Вход R является приоритетным и устанавливает выход Q в состояние логического «0».

ОбозначениеТип данныхОписание
Входы
SBOOLВход SET
DBOOLВход триггера
CBOOlТактовая частота
RBOOLВход RESET
Выходы
QBOOLВыход триггера

FUNCTION_BLOCK D_trigger //имя функционального блока     VAR_INPUT //объявление входных переменных         S_in : BOOL;         D_in : BOOL;         C_in : BOOL;         R_in : BOOL;     END_VAR     VAR_OUTPUT //объявление выходных переменных         Q_out : BOOL;     END_VAR     VAR //объявление локальных переменных         DTrig_1: SYS.DTRIG;     END_VAR     //область кода     DTrig_1(S := S_in, D := D_in, C := C_in, R := R_in, Q => Q_out); END_FUNCTION_BLOCK

Таймеры

Импульс включения заданной длительности (SYS.TP)

Импульс включения заданной длительности (SYS.TP) используется для формирования импульса включения выхода на заданный интервал времени. На выходе Q блока появляется сигнал логической «1» по фронту входного сигнала I. После запуска выход Q не реагирует на изменение значения входного сигнала в течение интервала Tимп. По истечение интервала Tимп выходной сигнал сбрасывается в логический «0».

ОбозначениеТип данныхОписание
Входы
IBOOLВключение таймера
TTIMEДлительность импульса
Выходы
QBOOLВыход таймера

FUNCTION_BLOCK TP_timer //имя функционального блока     VAR_INPUT //объявление входных переменных         I_in : BOOL := FALSE;     END_VAR     VAR_OUTPUT //объявление выходных переменных         Q_out : BOOL;     END_VAR     VAR         TP_1: SYS.TP;     END_VAR     //область кода     TP_1(I := I_in, T := T#1000ms); //где ms - миллисекунды, s - секунды, m - минуты, h - часы, d - дни     Q_out := TP_1.Q; END_FUNCTION_BLOCK

FUNCTION_BLOCK TP_timer //имя функционального блока     VAR_INPUT //объявление входных переменных         I_in : BOOL := FALSE;         T_in : UDINT := 5000;//миллисекунд     END_VAR     VAR_OUTPUT //объявление выходных переменных         Q_out : BOOL;     END_VAR     VAR         TP_1: SYS.TP;         T_time: TIME;     END_VAR     //область кода     T_time := UDINT_TO_TIME(T_in);     TP_1(I := I_in, T := T_time, Q => Q_out); END_FUNCTION_BLOCK

Таймер с задержкой включения (SYS.TON)

Таймер с задержкой включения (SYS.TON) используется для операции задержки передачи сигнала. На выходе Q таймера появится сигнал логической «1» с задержкой относительно фронта входного сигнала I продолжительностью не менее длительности Ton и выключится по спаду входного сигнала.

ОбозначениеТип данныхОписание
Входы
IBOOLЗапуск таймера (по переднему фронту)
TTIMEЗадержка на включение
Выходы
QBOOLВыход таймера

FUNCTION_BLOCK TON_timer //имя функционального блока     VAR_INPUT //объявление входных переменных         I_in : BOOL := FALSE;     END_VAR     VAR_OUTPUT //объявление выходных переменных         Q_out : BOOL;     END_VAR     VAR         TON_1: SYS.TON;     END_VAR     //область кода     TON_1(I := I_in, T := T#1000ms); //где ms - миллисекунды, s - секунды, m - минуты, h - часы, d - дни     Q_out := TON_1.Q; END_FUNCTION_BLOCK

FUNCTION_BLOCK TON_timer //имя функционального блока     VAR_INPUT //объявление входных переменных         I_in : BOOL := FALSE;         Ton_in : UDINT := 5000;//миллисекунд     END_VAR     VAR_OUTPUT //объявление выходных переменных         Q_out : BOOL;     END_VAR     VAR         TON_1: SYS.TON;         Ton_time: TIME;     END_VAR     //область кода     Ton_time := UDINT_TO_TIME(Ton_in);     TON_1(I := I_in, T := Ton_time, Q => Q_out); END_FUNCTION_BLOCK

Таймер с задержкой выключения (SYS.TOF)

Таймер с задержкой отключения (SYS.TOF) используется для задержки отключения выхода. На выходе Q таймера появится сигнал логической «1» по фронту сигнала на входе I, отсчет времени задержки отключения Toff начнется по каждому спаду входного сигнала. После отключения входного сигнала на выходе появится сигнал логического «0» с задержкой Toff.

ОбозначениеТип данныхОписание
Входы
IBOOLЗапуск таймера (по заднему фронту)
TTIMEЗадержка на включение
Выходы
QBOOLВыход таймера

FUNCTION_BLOCK TOF_timer //имя функционального блока     VAR_INPUT //объявление входных переменных         I_in : BOOL := FALSE;     END_VAR     VAR_OUTPUT //объявление выходных переменных         Q_out : BOOL;     END_VAR     VAR         TOF_1: SYS.TOF;     END_VAR     //область кода     TOF_1(I := I_in, T := T#1000ms); //где ms - миллисекунды, s - секунды, m - минуты, h - часы, d - дни     Q_out := TOF_1.Q; END_FUNCTION_BLOCK

FUNCTION_BLOCK TOF_timer //имя функционального блока     VAR_INPUT //объявление входных переменных         I_in : BOOL := FALSE;         Tof_in : UDINT := 5000;//миллисекунд     END_VAR     VAR_OUTPUT //объявление выходных переменных         Q_out : BOOL;     END_VAR     VAR         TOF_1: SYS.TOF;         Tof_time: TIME;     END_VAR     //область кода     Tof_time := UDINT_TO_TIME(Tof_in);     TOF_1(I := I_in, T := Tof_time, Q => Q_out); END_FUNCTION_BLOCK

Интервальный таймер (SYS.CLOCK)

Интервальный таймер (SYS.CLOCK) используется для формирования импульса включения выхода Q по часам реального времени. Время включения Ton и отключения Тoff выхода устанавливают в качестве параметров таймера.

ОбозначениеТип данныхОписание
Входы
TonDTВремя включения
ToffDTВремя выключения
MaskUDINTВыбор используемых величин
Выходы
QBOOLВыход таймера
Примечание

Указание переменной Mask необязательно.

Если значение переменной Mask не указано, то по умолчанию блок работает с маской Mask = 63 (0b111111),

Где:

Mask = 63 (0b111111)

0 бит – если 1, то используются секунды

1 бит – если 1, то используются минуты

2 бит – если 1, то используются часы

3 бит – если 1, то используются дни

4 бит – если 1, то используются месяцы

5 бит – если 1, то используются годы

FUNCTION_BLOCK CLOCK_timer //имя функционального блока     VAR_INPUT //объявление входных переменных        I_in : BOOL;     END_VAR     VAR_OUTPUT //объявление выходных переменных         Q_out : BOOL;     END_VAR     VAR         CLOCK_1: SYS.CLOCK;     END_VAR     //область кода     CLOCK_1(Ton := DT#2023-09-28-7:20:55, Toff := DT#2023-09-28-12:30:59);     Q_out := CLOCK_1.Q; END_FUNCTION_BLOCK

Интервальный таймер с недельным циклом (SYS.CLOCKWEEK)

Интервальный таймер с недельным циклом (SYS.CLOCKWEEK) используется для формирования импульса включения выхода Q по часам реального времени с учетом дней недели. Время включения Ton и отключения Toff выхода Q и дни недели работы устанавливают в качестве параметров таймера.

ОбозначениеТип данныхОписание
Входы
TonDTВремя включения
ToffDTВремя выключения
DayOfWeekMaskUDINTВыбор используемых дней
DateTimeMaskUDINTВыбор используемых величин
Выходы
QBOOLВыход таймера
Примечание

Указание переменных DayOfWeekMask и DateTimeMask необязательно.

Если значение переменной DayOfWeekMask не указано, то по умолчанию блок работает с маской DayOfWeekMask = 127 (0b1111111),

Если значение переменной DateTimeMask не указано, то по умолчанию блок работает с маской DateTimeMask = 63 (0b111111),

Где:

DayOfWeekMask = 127 (0b1111111)

0 бит – если 1, то учитываются понедельники

1 бит – если 1, то учитываются вторники

2 бит – если 1, то учитываются среды

3 бит – если 1, то учитываются четверги

4 бит – если 1, то учитываются пятницы

5 бит – если 1, то учитываются субботы

6 бит – если 1, то учитываются воскресенья

 

DateTimeMask = 63 (0b111111)

0 бит – если 1, то используются секунды

1 бит – если 1, то используются минуты

2 бит – если 1, то используются часы

3 бит – если 1, то используются дни

4 бит – если 1, то используются месяцы

5 бит – если 1, то используются годы

FUNCTION_BLOCK CLOCKWEEK_timer //имя функционального блока     VAR_INPUT //объявление входных переменных        I_in : BOOL;     END_VAR     VAR_OUTPUT //объявление выходных переменных         Q_out : BOOL;     END_VAR     VAR         CLOCKWEEK_1: SYS.CLOCKWEEK;     END_VAR     //область кода     CLOCKWEEK_1(Ton := DT#2023-09-28-7:20:55, Toff := DT#2023-09-28-12:30:59);     Q_out := CLOCKWEEK_1.Q; END_FUNCTION_BLOCK

Генераторы

Генератор прямоугольных импульсов (SYS.BLINK)

Генератор прямоугольных импульсов (SYS.BLINK) используется для формирования прямоугольных импульсов пульсации. На выходе Q генератора формируются импульсы с заданными параметрами длительности включенного (Твкл – сигнал логической «1») и отключенного (Тоткл – сигнал логического «0») состояния на время действия управляющего сигнала на входе I (сигнал логической «1»).

ОбозначениеТип данныхОписание
Входы
IBOOLРазрешение на работу
ThTIMEДлительность логической единицы
TlTIMEДлительность логического нуля
Выходы
QBOOLВыход генератора

FUNCTION_BLOCK BLINK_generator //имя функционального блока     VAR_INPUT //объявление входных переменных        I_in : BOOL := FALSE;     END_VAR     VAR_OUTPUT //объявление выходных переменных         Q_out : BOOL;     END_VAR     VAR         BLINK_1: SYS.BLINK;     END_VAR     //область кода     BLINK_1(I := I_in, Th := T#1000ms, Tl := T#1000ms); //где ms - миллисекунды, s - секунды, m - минуты, h - часы, d - дни          Q_out := BLINK_1.Q; END_FUNCTION_BLOCK

FUNCTION_BLOCK BLINK_generator //имя функционального блока     VAR_INPUT //объявление входных переменных         I_in : BOOL := FALSE;         Th_in : UDINT := 5000;//миллисекунд         Tl_in : UDINT := 5000;//миллисекунд     END_VAR     VAR_OUTPUT //объявление выходных переменных         Q_out : BOOL;     END_VAR     VAR         BLINK_1: SYS.BLINK;         Th_time: TIME;         Tl_time: TIME;     END_VAR     //область кода     Th_time := UDINT_TO_TIME(Th_in);     Tl_time := UDINT_TO_TIME(Tl_in);     BLINK_1(I := I_in, Th := Th_time, Tl := Tl_time, Q => Q_out); END_FUNCTION_BLOCK

Счетчики

Инкрементный счетчик с автосбросом (SYS.CT)

Инкрементный счетчик с автосбросом (SYS.CT) используется для подсчета заданного числа импульсов N (вход N – уставка числа импульсов). На выходе Q счетчика появится импульс сигнала логической «1» с длительностью рабочего цикла прибора (Tцикл), если число приходящих на вход С импульсов достигнет установленного значения N.

ОбозначениеТип данныхОписание
Входы
CBOOLВход счетчика
NUDINTУставка счетчика
Выходы
QBOOLСигнализация достигнутой уставки (длительность один цикл)

FUNCTION_BLOCK CT_counter //имя функционального блока     VAR_INPUT //объявление входных переменных         C_in : BOOL;         N_in : UDINT := 10;     END_VAR     VAR_OUTPUT //объявление выходных переменных         Q_out : BOOL;     END_VAR     VAR //объявление локальных переменных         CT_1: SYS.CT;     END_VAR     //область кода     CT_1(C := C_in, N := N_in, Q => Q_out); END_FUNCTION_BLOCK

Универсальный счетчик (SYS.CTN)

Универсальный счетчик (SYS.CTN) используется для прямого и обратного счета. Операция «прямой счет» выполняется по переднему фронту импульса на входе прямого счета U, что увеличивает значение выходного сигнала Q. Импульсы, приходящие на вход D («обратный счет»), уменьшают значение выхода Q. В случае поступления на вход R сигнала логической «1», выход счетчика Q устанавливается в значение входа N.

ОбозначениеТип данныхОписание
Входы
UBOOLВход для прямого счета
DBOOLВход для обратного счета
RBOOLСброс состояния выхода на значение N
NUDINTУставка
Выходы
QUDINTНакопительное значение импульсов

FUNCTION_BLOCK CTN_counter //имя функционального блока     VAR_INPUT //объявление входных переменных         U_in : BOOL;         D_in : BOOL;         R_in : BOOL;         N_in : UDINT := 10;     END_VAR     VAR_OUTPUT //объявление выходных переменных         Q_out : UDINT;     END_VAR     VAR //объявление локальных переменных         CTN_1: SYS.CTN;     END_VAR     //область кода     CTN_1(U := U_in, D := D_in, R := R_in, N := N_in, Q => Q_out); END_FUNCTION_BLOCK

Инкрементный счетчик (SYS.CTU)

Инкрементный счетчик (SYS.CTU) используется для подсчета числа импульсов, приходящих на вход С. На выходе Q счетчика появится импульс сигнала логической «1», если число приходящих на вход импульсов достигнет установленного значения на входе N (N – уставка).

ОбозначениеТип данныхОписание
Входы
UBOOLВход для прямого счета
RBOOLСброс состояния счетчика в 0
NUDINTУставка
Выходы
QBOOLСигнализация достигнутой уставки

FUNCTION_BLOCK CTU_counter //имя функционального блока     VAR_INPUT //объявление входных переменных         C_in : BOOL;         R_in : BOOL;         N_in : UDINT := 10;     END_VAR     VAR_OUTPUT //объявление выходных переменных         Q_out : BOOL;     END_VAR     VAR //объявление локальных переменных         CTU_1: SYS.CTU;     END_VAR     //область кода     CTU_1(C := C_in, R := R_in, N := N_in, Q => Q_out); END_FUNCTION_BLOCK