- КЗР – запорно-регулирующий клапан.
- МВХ – минимальное время хода. Это минимальная продолжительность импульса, подаваемого на привод клапана, при которой привод успевает отреагировать и изменить свое положение.
- ПВХ – полное время хода. Это время, за которое привод полностью открывает или закрывает клапан, то есть совершает полный ход от одного крайнего положения до другого.
- ЖКИ – жидкокристаллический индикатор.
ИТП — индивидуальный тепловой пункт.
- НЗ – нормально-закрытый. Используется для описания состояния контактов реле, клапанов или входов устройства, которые находятся в замкнутом состоянии без подачи управляющего сигнала или при отсутствии питания.
- НО – нормально-открытый. Используется для описания состояния контактов реле, клапанов или входов устройства, которые находятся в разомкнутом состоянии без подачи управляющего сигнала или при отсутствии питания.
- ПИД – пропорционально-интегрально-дифференциальный регулятор (алгоритм автоматического управления).
ТВИ – температурно-временной интеграл (показатель отклонения температуры от заданного значения во времени).
- Котловой регулятор – КТР-121.01.10. Модификация контроллера КТР-121, предназначенная для управления работой отдельного котла.
Каскадные регуляторы – КТР-121.02. Модификации контроллера КТР-121, используемые для управления группой котлов (каскадом) для оптимизации общей производительности.
Тепловые регуляторы – КТР-121.03. Модификации контроллера КТР-121, предназначенные для управления тепловыми процессами в системах теплопотребления — отопление, ГВС, вентиляция и т.д.
Руководство по эксплуатации
Используемые термины и аббревиатуры
Введение
Настоящее руководство по эксплуатации предназначено для ознакомления обслуживающего персонала с принципом работы, предварительной настройкой, конструкцией, работой и техническим обслуживанием блока автоматического управления котельной КТР-121.02.22, в дальнейшем по тексту именуемого «контроллер» или «прибор».
Подключение, настройка и техобслуживание прибора должны производиться только квалифицированными специалистами после прочтения настоящего руководства по эксплуатации.
Контроллер КТР-121.02.22 выпускается в исполнениях:
- КТР-121.220.02.22 – работа в сети переменного напряжения с номиналом 230 В.
- КТР-121.24.02.22 – работа в сети постоянного напряжения с номиналом 24 В.
Назначение
Контроллер предназначен для управления каскадом из двух водогрейных котлов.
Алгоритм прибора обеспечивает:
погодозависимое каскадное управление системой из двух водогрейных котлов;
поддержания заданной температуры подачи в общем трубопроводе и на выходе каждого котла;
управления группой насосов каждого котла;
управления группой насосов в общем трубопроводе;
для контроля аварий насосов;
для контроля параметров котлов и их аварий.
Горелки на котлах должны обладать:
функцией автоматического розжига с контролем соответствующих параметров;
внешним управлением по дискретным сигналам.
Прибор выпускается по ТУ 4218-016-46526536-2016.

Перечень входных сигналов:
Тп — датчик температуры теплоносителя в общем подающем трубопроводе;
Рп — датчик давления теплоносителяв общем трубопроводе;
Тн — датчик температуры наружного воздуха;
B4 — подтверждение розжига горелки;
S3 — сигнал аварии горелки (НО или НЗ);
Аварийный останов — внешняя аварийная кнопка останова котельной;
Старт/Стоп — внешняя кнопка Старт/Стоп;
Сброс — внешняя кнопка сброса аварий.
Перечень выходных сигналов на менеджер горения:
Т1Т2 — команда запуска первой ступени горелки;
Т6Т7Т8 — команда запуска второй ступени горелки или модуляция;
Т9Т11 — команда запуска третьей ступени горелки;
Авария общая — лампа сигнализации аварии.
Технические характеристики и условия эксплуатации
Технические характеристики
Характеристики прибора
Наименование | Значение | |||
|---|---|---|---|---|
КТР-121.220 | КТР-121.24 | |||
Питание | ||||
Диапазон напряжения питания | от ~ 94 до 264 В (номинальное 230 В при от 47 до 63 Гц) | от = 19 до 30 В (номинальное 24 В) | ||
Гальваническая развязка | Есть | |||
Электрическая прочность изоляции между входом питания и другими цепями | 2830 В | 1780 В | ||
Потребляемая мощность, не более | 17 ВА | 10 Вт | ||
Встроенный источник питания | Есть | — | ||
Выходное напряжение встроенного источника питания постоянного тока | 24 ± 3 В | — | ||
Ток нагрузки встроенного источника питания, не более | 100 мА | — | ||
Электрическая прочность изоляции между выходом питания и другими цепями | 1780 В | — | ||
Дискретные входы | ||||
Количество входов | 8 | |||
Напряжение «логической единицы» | от 159 до 264 В (переменный ток) | от 15 до 30 В (постоянный ток) | ||
Ток «логической единицы» | от 0,75 до 1,5 мА | 5 мА (при 30 В) | ||
Напряжение «логического нуля» | от 0 до 40 В | от –3 до +5 В | ||
Подключаемые входные устройства | Датчики типа «сухой контакт», коммутационные устройства (контакты реле, кнопок и т. д.) | |||
Гальваническая развязка | Групповая, по 4 входа (1–4 и 5–8, «общий минус») | |||
Электрическая прочность изоляции:
|
1780 В | |||
| 2830 В | |||
Аналоговые входы | ||||
Количество входов | 4 | |||
Время опроса входов | 10 мс | |||
Тип датчиков | от 4 до 20 мА, от 0 до 4000 Ом | |||
Предел допускаемой основной приведенной погрешности при измерении | ± 0,5 % | |||
| Дискретные выходы | ||||
Количество выходных устройств, тип | 8 э/м реле (НО) | |||
Коммутируемое напряжение в нагрузке: | ||||
для цепи постоянного тока, не более | 30 В (резистивная нагрузка) | |||
для цепи переменного тока, не более | 250 В (резистивная нагрузка) | |||
Допустимый ток нагрузки, не более | 5 А при напряжении не более 250 В переменного тока и cos φ > 0,95; 3 А при напряжении не более 30 В постоянного тока | |||
Гальваническая развязка | Групповая по 2 реле (1–2; 3–4; 5–6; 7–8) | |||
Электрическая прочность изоляции: |
| |||
между другими цепями | 2830 В | |||
между группами выходов | 1780 В | |||
| Индикация и элементы управления | ||||
Тип дисплея | Текстовый монохромный ЖКИ с подсветкой, 2 × 16 символов | |||
Индикаторы | Два светодиодных индикатора (красный и зеленый) | |||
| Кнопки | 6 шт | |||
Корпус | ||||
Тип корпуса | Для крепления на DIN-рейку (35 мм) | |||
Габаритные размеры | 123 × 90 × 58 мм | |||
Степень защиты корпуса по | IP20 | |||
Масса прибора, не более (для всех вариантов исполнений) | 0,6 кг | |||
Средний срок службы | 10 лет | |||
Условия эксплуатации
Прибор предназначен для эксплуатации в следующих условиях:
- закрытые взрывобезопасные помещения без агрессивных паров и газов;
- температура окружающего воздуха от минус 20 до плюс 55 °С;
- относительная влажность воздуха от 30 до 80 % без конденсации влаги;
- допустимая степень загрязнения 1 (несущественные загрязнения или наличие только сухих непроводящих загрязнений);
- атмосферное давление от 84,0 до 106,7 кПа.
По устойчивости к синусоидальным вибрациям во время эксплуатации прибор соответствует группе исполнения N2 по ГОСТ Р 52931–2008 (частота вибрации от 10 до 55 Гц).
По устойчивости к воздействию атмосферного давления прибор относится к группе Р1 по ГОСТ Р 52931–2008.
Прибор отвечает требованиям по устойчивости к воздействию помех
в соответствии с
По уровню излучения радиопомех (помехоэмиссии) прибор соответствует
Прибор устойчив к прерываниям, провалам и выбросам напряжения питания:
- для переменного тока в соответствии с требованиями ГОСТ 30804.4.11–2013;
- для постоянного тока в соответствии с требованиями ГОСТ IEC 61131–2–2012 – длительность прерывания напряжения питания до 10 мс включительно, длительность интервала от 1 с и более.
Меры безопасности
По способу защиты обслуживающего персонала от поражения электрическим
током КТР-121-220.Х относится к классу
II, а КТР-121-24.Х к классу III
Во время эксплуатации и технического обслуживания прибора следует соблюдать требования ГОСТ 12.3.019–80, «Правил технической эксплуатации электроустановок потребителей электрической энергии» и «Правил охраны труда при эксплуатации электроустановок».
Во время эксплуатации прибора открытые контакты клеммника находятся под опасным для жизни напряжением. Прибор следует устанавливать в специализированных шкафах, доступных только квалифицированным специалистам.
Любые подключения к прибору и работы по его техническому обслуживанию следует производить только при отключенном питании прибора и подключенных к нему устройств.
Не допускается попадание влаги на контакты выходного разъема и внутренние электроэлементы прибора. Прибор запрещено использовать в агрессивных средах с содержанием в атмосфере кислот, щелочей, масел и т. п.
Последовательность ввода в эксплуатацию
Для ввода в эксплуатацию следует:
Смонтировать прибор (см. раздел) и подключить входные/выходные цепи (см. раздел).
Смонтировать и подключить к прибору модуль расширения ПРМ-1.
Настроить параметры:
Запустить систему.
Проверить сообщения об авариях (см. раздел).
Отладить работу каждого котла.
Отладить работу каскада.
Внешнее управление
При объединении КТР-121.02 с КТР-121.03, алгоритм регулирования автоматически адаптируется под условия обеспечения максимально экономичного и безопасного регулирования контуров отопления и ГВС.
Приборы поставляются с уже сконфигурированными настройками для связи. Достаточно объединить их по интерфейсу согласно схеме на рисунке ниже.

Настройка сетевого адреса в КТР-121.03 может потребоваться в случае подключения двух устройств к одному КТР-121.02.22 для многоконтурной системы. В этом случае следует задать для второго контроллера КТР-121.03 адрес — 56. (см. раздел).
Наличие связи между контроллерами можно проверить по строке «КТР-02: Норма» на экране текущих аварий каждого КТР-121.03.

Заводские настройки интерфейсов
Интерфейс | КТР-121.02.22 | КТР-121.03 |
|---|---|---|
RS-485-1 | SLAVE | SLAVE |
RS-485-2 | MASTER | SLAVE |
Работа с ПО Owen Configurator
Начало работы
Для установки Owen Configurator (далее - Конфигуратор) следует:
Скачать с сайта архив с ПО (
https://owen.ru/documentation/907 ).Извлечь из архива ехе-файл установщика.
Запустить .ехе-файл.
Установить на ПК драйвер прибора (
Для настройки связи с прибором следует:
Подать питание на прибор.
Подключить прибор к ПК с помощью кабеля USB A – microUSB.
В Диспетчере устройств Windows уточнить номер назначенного прибору COM-порта.
Запустить Конфигуратор.
Нажать кнопку
Добавить устройства. Выбрать интерфейс «Устройство с последовательным интерфейсом USB» (см. рисунок, 1). Номер СОМ порта, присвоенный прибору можно узнать в Диспетчере устройств Windows.
Выбрать протокол ОВЕН (см. рисунок, 2).
Выбрать устройство (Пункт 3 на рисунок). Модификация КТР-121 указана на боковой стороне прибора.
Выбрать «Найти одно устройство», если добавляется один прибор. Запустить поиск нажатием на кнопку «Найти» (см. рисунок, 4).
Выделить найденное устройство (см. рисунок, 5).
Добавить устройство в проект Конфигуратора по нажатию кнопки «Добавить устройства» (см. рисунок, 6).

Настройки связи с устройством
Если изображение прибора серого цвета и запись параметров в прибор завершается всплывающим окном красного цвета, то следует проверить правильность подключения прибора к ПК.

Если в процессе настройки или работы в режиме «Офлайн» были изменены Сетевые настройки, то связь с прибором пропадет. (см. раздел).
Подключение можно восстановить повтором настройки связи.
Режим «офлайн»
Для конфигурирования прибора в режиме офлайн (без подключения прибора к ПК) следует:
Нажать кнопку
Добавить устройства.В появившемся окне выбрать в списке «Интерфейс» – Работа офлайн.

Добавление устройства В списке «Устройства», выбрать нужную модификацию прибора.

Выбор модификации Нажать кнопку «Добавить». Параметры прибора отобразятся в главном окне.

Отображение приборов в главном окне
Параметры доступны для редактирования. После подключения прибора к ПК, измененные параметры можно будет загрузить в него.
Обновление встроенного ПО
Сменить встроенное ПО можно только у приборов с одинаковой модификацией по питанию!
Нельзя сменить встроенное ПО, например, с КТР-121.220.02.20 на КТР-121.24.02.20.
Далее приведен пример смены встроенного ПО для КТР-121.24.01.10. Процесс смены встроенного ПО для остальных модификаций аналогичен.
Для обновления встроенного ПО следует:
Нажать на кнопку
Обновить устройство в контекстном меню выбранного
устройства или в главном меню. Откроется диалоговое окно для смены
встроенного ПО устройства.
ПримечаниеДопускается обновление одного или нескольких устройств. Устройства следует выделить в области устройств (см. рисунок, 5) и выбрать Обновить устройство в контекстном меню или главном меню.Выбрать источник загрузки:
Загрузить встроенное ПО из файла – требуется указать путь к файлу встроенного ПО в окне Проводника Windows;
Загрузить встроенное ПО, выбрав из списка – выбрать встроенное ПО из списка на сервере, доступных для загрузки в прибор данного типа;
Обновить до последней версии – последняя версия встроенного ПО будет загружена автоматически (требуется подключение к Интернету). Пункт недоступен, если версия встроенного ПО прибора актуальная.

Выбор источника встроенного ПО
Выбрать необходимую модификацию прибора (см. рисунок ниже).

Выбор алгоритма Нажатием кнопки «Загрузить», подтвердить загрузку выбранного встроенного ПО в прибор (см. рисунок ниже).

Начало загрузки встроенного ПО Пока идет загрузка встроенного ПО в устройство, в окне будет отображаться индикатор загрузки.

Индикатор прогресса процесса смены встроенного ПО Дождаться сообщения об окончании загрузки встроенного ПО в прибор (см. рисунок ниже).

Сообщение об окончании процесса смены встроенного ПО
ПримечаниеВ случае возникновения сбоя во время загрузки встроенного ПО, процесс смены встроенного ПО следует произвести повторно.После завершения записи встроенного ПО в устройство, отобразится уведомление о завершении процесса. Чтобы изменения вступили в силу устройство следует заново добавить в проект Конфигуратора.

Уведомление о необходимости добавить прибор заново в проект
Для проверки версии встроенного ПО прибора следует нажать кнопку
Информация об
устройстве. Откроется окно информации об устройстве.

Настройка часов
Часы прибора можно настроить в Конфигураторе или из системного меню.

Часы можно настроить в ветке Об устройстве/Часы в списке
параметров устройства или из меню Конфигуратора. После нажатия кнопки
Настроить часы появится меню, приведенное на рисунке ниже.

Для настройки часов следует:
Выбрать дату с помощью календаря.
Ввести время в поле часов или воспользоваться кнопкой Установить дату и время компьютера.
Нажать кнопку Записать значения.
Отслеживание параметров
В Конфигураторе можно просматривать изменение параметров в режиме реального времени.
Для отслеживания параметров следует:
Нажать кнопку
Отслеживание параметров.Появится окно со списком параметров.

Окно отслеживания параметров
Загрузка конфигурации в прибор
Для загрузки конфигурации (измененных параметров) в прибор следует
нажать кнопку
Записать значения или щелкнуть правой кнопкой мыши на значке
прибора и в появившемся меню выбрать пункт «Записать значения».

Монтаж и подключение
Установка
Если прибор находился длительное время при температуре ниже минус 20 °C, то перед включением и началом работ следует его выдержать в помещении с температурой рабочего диапазона не менее 30 минут. Это необходимо для предотвращения образования конденсата внутри прибора.


Для монтажа прибора на DIN-рейке следует:
- Подготовить на DIN-рейке место для установки прибора в соответствии с размерами прибора (см. рисунок).
- Вставив отвертку в проушину, оттянуть защелку (см. рисунок, 1).
- Прижать прибор к DIN-рейке (см. рисунок, 2). Отверткой вернуть защелку в исходное положение (см. рисунок, 3)
- Смонтировать внешние устройства с помощью ответных клеммников из комплекта поставки.
Для демонтажа прибора с DIN-рейки следует:
- Отключить питание и отсоединенить клеммники
ВниманиеПри демонтаже прибора следует соблюдать меры безопасности и использовать средства индивидуальной защиты (например, диэлектрические перчатки).Полностью обесточить прибор и связанные с ним устройства, отключив питание.
Отсоединить съемные части клеммников от прибора, предварительно пометив провода для последующего подключения (см. рисунок).
Обеспечить безопасное расположение проводов, чтобы избежать их случайного замыкания или повреждения.
- Отжать защелку:
Вставить отверткус плоским шлицем в проушину защелки на нижней стороне прибора.
Осторожно отжать защелку вниз, освобождая крепление прибора на DIN-рейке
Снять прибор с DIN-рейки:
Потянуть на себя нижнюю часть прибора от DIN-рейки, освобождая нижний зацеп.
Поднять прибор вверх, снимая верхний зацеп с верхнего края DIN-рейки.
Аккуратно удалить прибор, избегая ударов и механических повреждений корпуса.

Общая схема подключения
Внешние связи монтируются проводом сечением не более 0,75 мм2. Для многожильных проводов следует использовать наконечники.
Номинальное напряжение питания прибора соответствует номинальному напряжению питания входов.
При работе прибора в сети постоянного напряжения с номиналом 24 В, сигналы переменного напряжения номиналом 230 В рекомендуется развязывать с дискретными входами через промежуточное реле.
Индикация и управление
Основные элементы управления

Назначение кнопок
| Кнопка | Назначение |
|---|---|
![]() | Смещение видимой области вверх или вниз. Перемещение по пунктам меню |
![]() | Применяется в комбинациях с другими кнопками. При удержании более 6 секунд – переход в системное меню |
![]() | Выбор параметра |
![]() | Сохранение измененного значения |
![]() | Выход/отмена. При удержании более 6 секунд выход из системного меню. Возврат на Главный экран |
+ ![]() | Переход с Главного экрана в раздел «Меню» |
+ ![]() | Переход в раздел меню Аварии |
+ или + ![]() | Изменение редактируемого разряда (выше или ниже) |
Назначение светодиодов
На лицевой панели прибора расположены элементы индикации и управления (см. рисунок):
- двухстрочный шестнадцатиразрядный ЖКИ;
- два светодиода;
- шесть кнопок.
Для редактирования значений следует:
Нажатием кнопки
выбрать нужный параметр (выбранный параметр
начинает мигать).С помощью кнопок
и
установить нужное значение. Во время работы
с числовыми параметрами комбинация кнопок
+
/
меняет редактируемый разряд.Возможные варианты действия с измененным значением:
для сохранения следует нажать кнопку
;для сохранения и перехода к следующему параметру следует нажать
.
Для отмены введенного значения следует нажать
.
Главный экран
Главный экран (каскад котлов)
Экран | Описание | Диапазон |
|---|---|---|
| Экран: Каскад | ||
| Работа Тпр: 85 | Режим работы контроллера и текущая температура подачи | Розжиг, Ступ 1, Ступ 2, Ступ 3, Стоп, Сон, Тест, Авария, ХолПуск, 0...500 (для температуры) |
| Уставка:80 .. 90 | Уставка каскада котлов, °С | 0...500 |
| Стаб+: 40 | Переходный подрежим контроллера | Стаб+, Стаб-, До подкл, До откл |
| К1: В83 К2: От | Роль котлов и их состояние | РГ, Ст1, Ст2, Ст3, Ож, Ав, ХП, Рз, От, 0...100 |
| Тнар: -10 | Текущая температура наружного воздуха | -100...100, Авария |
| Управление: Пуск | Переключение состояния каскада | Пуск, Стоп |
Аварии ->ALT+OK Далее ->ALT+Вниз | Для перехода к меню Аварий нажать
сочетание клавиш Для продолжения нажать сочетание клавиш |
На главном экране прибора отображается вся необходимая для работы
информация. Для просмотра всей информации на дисплее следует менять
положение строк индикации нажатием кнопок
и
. Внешний вид главного
экрана представлен в таблице и.
Главный экран (Котел №1/2)
Экран | Описание | Диапазон |
|---|---|---|
| Экран: Котел 1 | Котел 1, Котел 2 | |
| Работа Тпр: 85 | Режим работы котла и его текущая температура подачи | Розжиг, Ступ 1, Ступ 2, Ступ 3, Стоп, Сон, Тест, Авария, ХолПуск, 0...500 (для температуры) |
| Уставка: 80..90 | Уставка котла 1, °С | 0...500 |
| Стаб+: 40 | Переходный подрежим котла | Стаб+, Стаб-, До подкл, До откл, Мощность (для мод.) |
| Насос1: В работе | Текущее состояние первого котлового насоса | В работе, Ожидание, Отключен, Резерв, Авария |
| Насос2: Ожидание | Текущее состояние второго котлового насоса | В работе, Ожидание, Отключен, Резерв, Авария |
Аварии ->ALT+OK Далее ->ALT+Вниз | Для перехода к меню Аварий нажать
сочетание клавиш Для продолжения нажать сочетание клавиш |
Режим работы/Варианты индикации
Вид | Описание |
|---|---|
| Работа | Котел/Каскад запущен в работу |
| Стоп | Котел/Каскад запущен остановлен |
| Тест | Контроллер переведен в ручное управление (режим тестирования) |
| Авария | Контроллер зафиксировал неисправность системы. Поведение прибора см. таблицу |
Для удобства отслеживания текущего режима работы прибора индикация «Режим работы» имеет варианты, указанные в таблице.
Индикация состояния котлов

Индикация на ЖКИ
Название состояния | Индикация на ЖКИ | Описание |
|---|---|---|
Отключен | От | Котел не используется при выполнении алгоритма |
Ожидание | Ож | Котел используется при выполнении алгоритма, ожидает управляющий сигнал |
Ступень 1 | Ст1 | Ступень 1 в работе |
Ступень 2 | Ст2 | Ступени 1 и 2 в работе |
Ступень 3 | Ст3 | Ступени с 1 по 3 в работе |
Резерв | Рз | Котел находится в резерве |
Авария | Ав | Авария в работе системы |
Мощность | ХХХ | Мощность модулируемой горелки в диапазоне 0…100 % |
Запуск насосов | ЗН | Ожидание сигнала от реле перепада на насосной группе после команды запуска насоса (на котловом регуляторе ЗапНас) |
Розжиг горелки | РГ | Ожидание подтверждения розжига горелки после команды запуска горелки (на экране котла Розжиг) |
Холодный пуск | ХП | Прогрев холодного котла на минимальной мощности |
Для удобства отслеживания состояния котлов в текущий момент времени на главном экране выводится информация по каждому котлу (см. рисунок).
Роль ведущего котла отображается буквой «В» на ЖКИ. Текущее состояние котла имеет несколько вариантов см таблицу.
Структура меню

В зависимости от заданных настроек в разделе меню Тип схемы, пункты: Насосы котла, Погодозависимость, Насосы каскада в разделе Настройки могут быть скрыты. Например, если в разделе Тип схемы в параметре НасосыСет.: Откл, то в разделе меню Настройки будет отсутствовать пункт Насосы каскада.
Общая информация
Меню/Информация/Общая
Экран | Описание |
|---|---|
| Информация | |
| КТР-121.02.22 | Наименование модификации прибора |
| Версия: 3.20 | Версия программного обеспечения |
| от 08.08.2023 | Дата релиза программного обеспечения |
Наименование модификации прибора, версию программного обеспечения и дату ее релиза можно найти в Меню → Информация → Общая.
Сброс настроек
Меню/Настройки/Сброс настроек
| Экран | Описание | Диапазон |
|---|---|---|
| Сброс настроек |
Сброс настроек на заводские значения | Нет, Да |
| на заводские:Нет |
Параметры прибора можно вернуть к заводским значениям с помощью команды в меню Сброс настроек.
Пароли
С помощью пароля можно ограничить доступ к определенным группам настроек (Меню → Настройки → Пароли).
Меню/Настройки/Пароли
Параметр | Описание | Диапазон |
|---|---|---|
| Настройки: 0 | Пароль на доступ в меню «Настройки» | 0...9999 |
| Аварии: 0 | Пароль на сброс архива аварий «Аварии» | 0...9999 |
| Тест: 0 | Пароль на доступ в меню «Тест Вх/Вых» | 0...9999 |
| Назад -> Esc | Подсказка |
|
Пароли блокируют доступ:
Пароль Настройки — к группе Настройки;
Пароль Аварии — к сбросу Журнала аварий;
Пароль Тест — к группе Тест Вх/Вых.
Для сброса паролей следует:
перейти в Меню прибора;
нажать комбинацию кнопок (
+
);набрать пароль 118 и подтвердить cброс.
Режимы работы
Общие сведения

После подачи питания и загрузки контроллер переходит в режим Стоп.
Прибор имеет следующие режимы:
- Работа;
- Стоп;
- Тест;
- Авария.
Режим работы контроллера индицируется в первой строке главного экрана.
Схема переходов между режимами представлена на рисунке.
Режим «Стоп»
В режиме Стоп контроллер не выдает управляющих сигналов, но контролирует аварии.
Для перехода из режима Стоп в режим Работа следует переключить режимы (Управление: Стоп → Старт) с главного экрана, либо подать команду на запуск по сети или внешней кнопкой «Старт».
Обратный переход осуществляется аналогично.
Режим «Авария»
Режим «Авария» предназначен для обеспечения безопасности котельной. В случае возникновения нештатной ситуации контроллер фиксирует причины аварии, выдает аварийный сигнал на соответствующий выход. В данном режиме поведение прибора определяется типом возникшей аварии и настройками см. столбец «Реакция прибора» в таблице.
Режим «Работа»
В режиме Работа прибор:
поддерживает заданную температуру в общем трубопроводе, в том числе по графику уставки;
поддерживает заданную температуру на выходе каждого котла;
автоматически меняет роль ведущего котла по времени наработки, управляет вводом резерва;
контролирует аварии каждого котла (см. таблицу);
управляет насосами котлов или циркуляционными насосами в общем трубопроводе;
контролирует аварии насосов, чередует их по времени наработки, управляет вводом резерва.
Режим «Тест»
Данный режим предназначен для:
проверки работоспособности дискретных и аналоговых датчиков
;проверки встроенных реле
;правильности подключения исполнительных механизмов.
Для перехода в режим тест следует:
Перевести контроллер в режим Стоп,
внешней кнопкой Старт/Стоп либо через меню прибора.
Открыть экран Тест Вх/Вых.
Перевести прибор в режим Тест, выбрав значение «Активен»
в параметре Режим (Меню → Настройки → Тест Вх/Вых).
Тест Вх/Вых (Контроллер)
Параметр | Описание | Диапазон |
|---|---|---|
| Режим Тест: | Переключение режима работы контроллера | Вкл, Откл |
| Дискрет. выходы | Подсказка | |
| DO1: РГ К1: | Розжиг горелки первого котла | 0, 1 |
| DO2: Ст1 К1: | Первая ступень/сигнал меньше первого котла | 0, 1 |
| DO3: Ст2 К1: | Вторая ступень/сигнал больше первого котла | 0, 1 |
| DO4: РГ К2: | Розжиг горелки второго котла | 0, 1 |
| DO5: Ст1 К2: | Первая ступень/сигнал меньше второго котла | 0, 1 |
| DO6: Ст2 К2: | Вторая ступень/сигнал больше второго котла | 0, 1 |
| DO7: Ав К1: | Авария первого котла | 0, 1 |
| DO8: Ав К2: | Авария второго котла | 0, 1 |
| Дискрет. входы | Подсказка | |
| DI1: S3 К1: | Авария горелки первого котла | 0, 1 |
| DI2: B4 К1: | Подтверждение розжига горелки первого котла | 0, 1 |
| DI3: S3 K2: | Авария горелки второго котла | 0, 1 |
| DI4: B4 K2: | Подтверждение розжига горелки второго котла | 0, 1 |
| DI5: Ав К1: | Аварийная кнопка первого котла | 0, 1 |
| DI6: Ав К2: | Аварийной кнопка второго котла | 0, 1 |
| DI7: Старт: | Кнопка Старт-Стоп каскада | 0, 1 |
| DI8: Сброс: | Кнопка сброс аварии | 0, 1 |
| Аналог. входы | Подсказка | |
| AI1: Т.Общ: | Датчик температуры подачи в общем коллекторе | 0...200 |
| AI2: Т.К1: | Датчик температуры первого котла | 0...200 |
| AI3: Т.К2: | Датчик температуры второго котла | -100...100 |
| AI4: Т.Нар: | Датчик температуры наружного воздуха | 0...200 |
| Назад -> Esc | Подсказка |
Тест Вх/Вых (ПРМ)
Параметр | Описание | Диапазон |
|---|---|---|
| Режим Тест: | Переключение режима работы контроллера | Вкл, Откл |
| Дискрет. выходы | Подсказка | |
| DO1: НЦ1 К1: | Циркуляционный насос 1 первого контура | 0, 1 |
| DO2: НЦ2 К1: | Циркуляционный насос 2 первого контура | 0, 1 |
| DO3: НЦ1 К2: | Циркуляционный насос 1 второго контура | 0, 1 |
| DO4: НЦ2 К2: | Циркуляционный насос 2 второго контура | 0, 1 |
| DO5: КП К1: | Клапан протока первого котла | 0, 1 |
| DO6: КП К2: | Клапан протока второго котла | 0, 1 |
| DO7: НРЦ К1: | Насос рециркуляции первого котла | 0, 1 |
| DO8: НРЦ К2: | Насос рециркуляции второго котла | 0, 1 |
| Дискрет. входы | Подсказка | |
| DI1: PDS К1: | PDS насосов циркуляции первого котла | 0, 1 |
| DI2: PDS К2: | PDS насосов циркуляции второго котла | 0, 1 |
| DI3: FS К1: | Реле протока первого котла | 0, 1 |
| DI4: FS К2: | Реле протока второго котла | 0, 1 |
| DI5: PS К1: | Реле давления первого котла | 0, 1 |
| DI6: PS К2: | Реле давления второго котла | 0, 1 |
| DI7: Блок К1: | Кнопка Старт-Стоп первого котла | 0, 1 |
| DI8: Блок К2: | Кнопка Старт-Стоп второго котла | 0, 1 |
| Назад -> Esc | Подсказка |
Входы
Меню/Настройки/Входы
| Экран | Описание | Диапазон |
|---|---|---|
| Т.каскада: | Подсказка | |
| Датчик: РТ1000 | Тип датчика температуры подачи в общем коллекторе | РТ1000, РТ100, 4..20, NTC |
| Сдвиг: 0 | Сдвиг измеренного значения датчика | -100...100 |
| 20мА: 180 | Масштабирование сигнала или кф. B25/100 для NTC, кОм | -9999…9999 |
| 4мА: 0 | Масштабирование сигнала или сопротивление для NTC, кОм | -9999…9999 |
| Котел 1: | Подсказка | |
| Датчик: РТ1000 | Тип датчика температуры подачи первого котла | РТ1000, РТ100, 100М, 4..20, NTC |
| Сдвиг: 0 | Сдвиг измеренного значения датчика | -100...100 |
| 20мА: 180 | Масштабирование сигнала или кф. B25/100 для NTC, кОм | -9999…9999 |
| 4мА: 0 | Масштабирование сигнала или сопротивление для NTC, кОм | -9999…9999 |
| Котел 2: | Подсказка | |
| Датчик: РТ1000 | Тип датчика температуры подачи второго котла | РТ1000, РТ100, 100М, 4..20, NTC |
| Сдвиг: 0 | Сдвиг измеренного значения датчика | -100...100 |
| 20мА: 180 | Масштабирование сигнала или кф. B25/100 для NTC, кОм | -9999…9999 |
| 4мА: 0 | Масштабирование сигнала или сопротивление для NTC, кОм | -9999…9999 |
| Т.наружняя: | Подсказка | |
| Датчик: РТ1000 | Тип датчика температуры наружного воздуха | РТ1000, РТ100, 100М, 4..20, NTC, Откл |
| Сдвиг: 0 | Сдвиг измеренного значения датчика | -100...100 |
| 20мА: 120 | Масштабирование сигнала или кф. B25/100 для NTC, кОм | -9999…9999 |
| 4мА: -80 | Масштабирование сигнала или сопротивление для NTC, кОм | -9999…9999 |
| DI1/3: Разр.РК | Режим работы дискретных входов DI1 и DI3 (НО или НЗ) | Разр.РК, АварияК |
| Сброс: Автомат. | Режим сброса аварии котла | Ручной, Автомат. |
| DIВр.фильтра: | Время фильтра дискретных входов | 0,0...9,9 |
| Выход -> ESC | Для выхода из меню нажать кнопку ![]() |
|
Прибор работает с резистивными датчиками температуры типа — PT1000, PT100, 4...20 мА и NTC (см. таблицу).
Тип датчика задается для каждого входа отдельно.
Если измеренное значение отличается от фактического, то рекомендуется ввести корректировку Сдвиг (для каждого входа задается отдельно):
Для корректного измерения температуры следует настроить пределы преобразования токового сигнала 4…20 мА в соответствующую градуировку датчика.
Выбор типа дискретного сигнала на входах DI1 и DI3 определяет тип подключенной цепи:
НО контакт – «Авария горелки» (DI 1/3: АварияК);
Последовательность НЗ контактов – «Разрешающая цепь» (DI 1/3: Разр.РК).
Сигнал «Авария горелки» предполагает наличие активного сигнала на дискретных входах DI1 или DI3 при возникновении аварии. Отсутствие сигнала на входах DI1 и DI3 в режиме работы свидетельствует о нормальной работе горелок.
Авария горелки (S3) может быть сброшена вручную или автоматически, режим сброса аварии выбирается в параметре Сброс (Меню → Настройки → Входы).
«Разрешающая цепь» предполагает наличие активного сигнала на дискретных входах DI1 и DI3 в режиме работы. Отсутствие сигнала на входах DI1 (для первого котла) и DI3 (для второго котла) в режиме работы свидетельствует о недоступности горелки для запуска. Горелка автоматически возвращается в работу, если на входе DI1 появился активный сигнал.
В контроллере реализовано два способа сброса аварии горелки: автоматический и ручной. Выбор способа осуществляется в параметре Сброс (Меню → Настройки → Входы):
Сброс: Автомат.
Авария фиксируется и сбрасывается автоматически по изменению состояние входов DI1 и DI3 в соответствии с логикой заданной в параметре DI1/3: Разр.Рк (НЗ) или АварияК (НО).
Сброс: Ручной.
Авария фиксируется автоматически по изменению состояния входов DI1 и DI3 в соответствии с логикой заданной в параметре DI1/3: Разр.Рк (НЗ) или АварияК (НО), сбрасывается вручную по кнопке Сброс (DI8). Ручной сброс аварии сопровождается замыканием контактов Т1-Т2 - выхода на включение горелки (DO1 — DO2) на время заданное в параметре Вр.Розжига (Меню → Настройки → Защита). Если по окончанию таймера сигнал аварии горелки остается быть активным, контакты Т1-Т2 снова размыкаются и авария горелки остается зафиксированной. Если по окончанию таймера сигнал аварии горелки пропал - авария на приборе сбрасывается, прибор переходит в режим Стоп.
Для всех дискретных входов настройка времени фильтра Вр.Флтр позволяет не обрабатывать сигналы дребезга контактов.
Блокировка котла внешней кнопкой
При работе котла в каскаде, его можно принудительно исключить из работы каскада, если его кнопку Блок (DI7 либо DI8 на ПРМ) перевести в положение Вкл. В этом случае, статус котлового регулятора на главном экране меняется на Откл (отключен), все исполнительные механизмы и контроль аварий (исключения, см. раздел) отключаются. При переводе кнопки в положение Откл, контроллер становится доступным для работы в каскаде, но запуск котла в работу возможен только по рассчитанному значению мощности от блока каскадного регулятора.
Управление котлами и работа каскада
Для поддержания температуры теплоносителя в алгоритме реализовано три блока регулирования мощности:
Блок мощности каскада котлов – определяет необходимое число включенных в работу котлов;
Блок мощности первого котла – определяет необходимое значение мощности первого котла;
Блок мощности второго котла – определяет необходимое значение мощности второго котла.
Все три блока имеют независимый друг от друга алгоритм расчета мощности, но работают согласованно на достижение заданного значения температуры подачи в общем трубопроводе.
Выбор схемы управления
Меню/Настройки/Тип схемы
Экран | Описание | Диапазон |
|---|---|---|
| Тип Схемы | ||
| Горелка: 2 ступ | Тип горелки | 1 ступ, 2 ступ, 3 ступ Мод, |
| Насосы: Сетевые | Наличие насосов циркуляции в системе | Сетевые, Котл., Откл |
| КлапанПрот: Откл | Наличие клапанов протока в системе | Вкл, Откл |
| Выход -> ESC | Для выхода из меню нажать кнопку ![]() |
Наличие, тип и количество исполнительных механизмов в схеме определяется параметрами Типа схемы. Настройка конфигурации схемы управления определяет логику работы прибора.
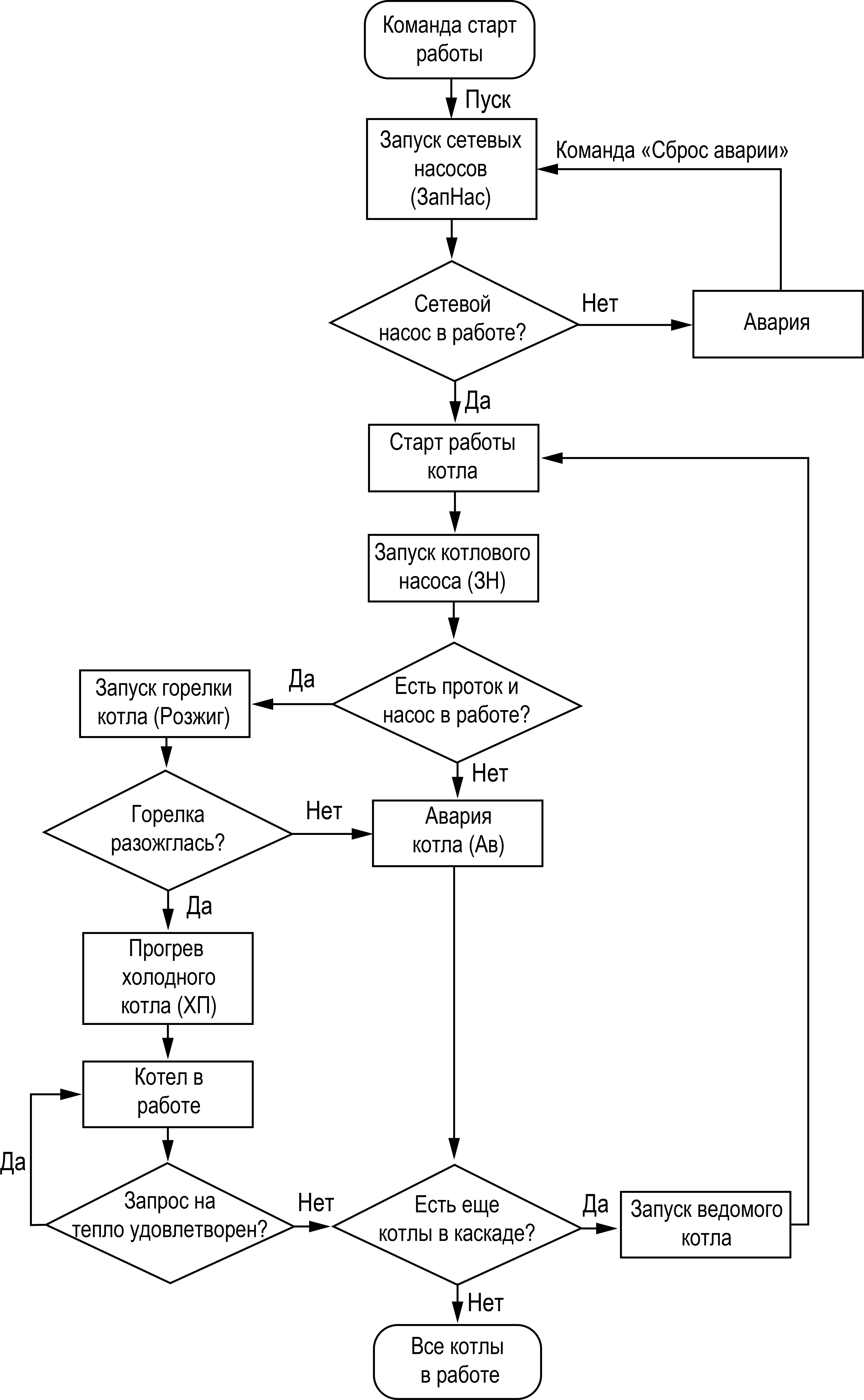
Запуск котельной

После получения команды на запуск контроллер дает команду запуска сетевых насосов. Индикация данного состояния на главном экране: ЗапНас. Одновременно с запуском сетевых насосов отправляется команда на запуск котла.
Процесс запуска в работу котла описан в разделе "Запуск котла” (см. раздел).
На главном экране отображается индикация состояния и текущего режима работы каждого котла в каскаде.
Подробнее о сокращениях см. раздел.
Возникновение неисправностей сетевых насосов отслеживается по отсутствию сигнала от реле перепада давления на насосах и датчика протока через котел. В случае неисправности сетевых насосов работа котлов прекращается. Регулирование температуры теплоносителя в общем обратном трубопроводе не производится в режимах Стоп, Тест, Авария.
Холодный пуск
Меню/Настройки/Защита
Экран | Описание | Диапазон |
|---|---|---|
| ... | ||
| Вр.Прогрева: 10м | Время ограничения горелки на минимальной мощности, мин | 1...600 |
| ХолПуск Порог: 0 | Порог температуры подачи, ниже которого котел будет считаться остывшим, °С | 0 – откл, 1...80 |
| ... | ||
Прибор производит плавный розжиг холодного котла, удерживая горелку на минимальной мощности в течение заданного времени прогрева. Котел считается прогретым, если его температура выше температуры порога холодного пуска (Меню → Настройки → Защита → ХолПуск Порог) или время прогрева истекло (Меню → Настройки → Защита → Вр.Прогрева). На главном экране индикация данного режима отображается как ХолПуск. После прогрева котел переходит к регулированию температуры.
Регулирование температуры ступенчатой горелкой


Числовой способ задания температурно-временного интеграла позволяет раздельно настраивать скорость подключения и отключения ступени горелки.
Если в режиме Работа температура котла становится ниже средней границы регулирования (Тпр.max + Тпр.min)/2, то интеграл на подключение первой ступени начинает накапливаться. Как только значение интеграла становится равным значению заданным в параметре Интег+ (Меню → Настройки → Регулирование), подключается первая ступень горелки. Если температура подачи котла становится выше верхней границы, накопленный интеграл на подключение (Интег+) сбрасывается, начинается накопление интеграла на отключение ступени (Интег-).
Для более точного и качественного регулирования в котловом регуляторе реализованы разные точки начала расчета интеграла для каждой ступени горелки:
Для третьей ступени
Интеграл на отключение (Интег-) начинает отсчитываться при превышении нижней границы регулирования. Интеграл на включение (Интег+) начинает отсчитываться при снижении ниже средней границы регулирования.
Для второй ступени
Интеграл на отключение (Интег-) начинает отсчитываться при превышении средней границы регулирования. Интеграл на включение (Интег+) начинает отсчитываться при снижении ниже средней границы регулирования.
Для первой ступени
Интеграл на отключение (Интег-) начинает отсчитываться при превышении верхней границы регулирования. Интеграл на включение (Интег+) начинает отсчитываться при снижении ниже средней границы регулирования.
Регулирование (Котел №1/2)
Параметр | Описание | Диапазон |
|---|---|---|
| Дельта.Вкл: 0 | Дельта включения котла от верхней границы регулирования | -40...0 |
| Корр.Уст: 0 | Смещение уставки котла от уставки каскадного регулятора | -10...10 |
| Интег+: 420 | Температурно-временной интеграл на увеличение мощности | 0...9999 |
| Интег-: 420 | Температурно-временной интеграл на уменьшение мощности | 0...9999 |
| Вр.Стаб+: 11с | Время стабилизации после подключения ступени | 0...500 |
| Вр.Стаб-: 11с | Время стабилизации после отключения ступени | 0...500 |
| Назад -> Esc | Подсказка |
Принудительный запуск котла
Чтобы избежать больших просадок температуры подачи и более точного и качественного регулирования, в контроллере предусмотрена защитная функция, которая позволяют принудительно запустить котел в работу при снижении его температуры подачи ниже температуры включения, независимо от рассчитанной мощности. Температура включения котла рассчитывается от текущей верхней границы уставки регулирования.
Для ступенчатых горелок:
Твкл = Тпр.max - Дельта.Вкл
Для модулируемых горелок:
Твкл = Туст + ½ ∙ ЗН - Дельта.Вкл
Параметр Дельта.Вкл настраивается в группе Регулирование (Меню → Настройки → Rотел х → Регулирование).
Собственная настройка температуры включения котлового регулятора при работе в каскаде применима только том в случае, если от блока управления каскадом поступил разрешающий сигнал на работу котла.
Настройка отключена, если для параметра Дельта.Вкл установлено значение 0. В этом случае, котел будет запускаться по рассчитанной мощности, расчет которой начнется при снижении температуры подачи ниже средней границы регулирования.
Задержка начала расчета мощности
Чтобы предотвратить тактование котла со ступенчатой горелкой, в контроллере реализована задержка начала расчета его мощности - время стабилизации (Меню → Настройки → Регулирование → Вр.Стаб+/-). Задержка реализована в виде таймера с обратным отсчетом, которая позволяет оценить реакцию системы на изменение мощности котла. До завершения работы таймера расчет интеграла на подключение или отключения ступени остановлен. При подключении или отключении последней ступени котла время стабилизации не отсчитывается.

Время заданное в параметре Вр.Стаб+ начинает отсчитываться:
Для двухступенчатых горелок: после подключения первой ступени;
Для трехступенчатых горелок: после подключения первой и второй ступени.
Время заданное в параметре Вр.Стаб- начинает отсчитываться:
Для двухступенчатых горелок: после отключения второй ступени;
Для трехступенчатых горелок: после отключения третьей и второй ступени.
Время стабилизации рекомендуется задавать равным времени изменения перелома кривой нагрева от момента изменения мощности котла.
Пример
Допускается отклонение от нижней границы диапазона регулирования на величину не более 6 °С. Максимальное время до включения следующей ступени при данной просадке – не более 60 с.
Задавать минимальное значение интеграла включения следует как: (6 × 60) / 2 = 180.
Допускается превышение над верхней границей диапазона регулирования не более, чем на 3 °С. Максимальное время до отключения предыдущей ступени при данном перегреве – не более 20 с.
Задавать минимальное значение интеграла выключения следует как: (3 × 20) / 2 = 30.
Регулирование температуры модулируемой горелкой

Регулирование (Котел №1/2)
Параметр | Описание | Диапазон |
|---|---|---|
| Зона нечув: 2,0 | Зона нечувствительности к уставке | 0,0...9,0 |
| Дельта.Вкл: 0 | Дельта принудительного включения котла от верхней границы регулирования | -40...0 |
| Корр.Уст: 0 | Смещение уставки котла от уставки каскадного регулятора | -10...10 |
| ПИД Кп: 1,9 | Пропорциональный коэффициент ПИД-регулятора | 0,0...9999 |
| ПИД Ти: 450 | Время интегрирования ПИД-регулятора | 0...9999 |
| ПИД Тд: 40 | Время дифференцирования ПИД-регулятора | 0...9999 |
| Мощн.вкл.гор: 20 | Мощность включения горелки (минимальная) | 0...50 |
| Вр.Хода Сервопр: | Подсказка | |
| Полное: 60 | Полное модулируемое время хода сервопривода горелки | 5...600 |
| Мин-е: 2,0 с | Минимальное время хода сервопривода горелки | 0,3...100 |
| Назад -> Esc | Подсказка |
Регулятор распределяет мощности выходного сигнала согласно последовательности, изображенной на рисунке:
1 — запуск горелки;
2 — горелка разожглась;
3 — температура вошла в зону нечувствительности, выходная мощность не меняется;
4 — увеличился расход тепловой энергии и температура подачи снизилась;
5 — увеличение мощности горелки снова отодвигает температуру в зону нечувствительности;
6 — снизился расход тепловой энергии у потребителя, текущая мощность оказалась избыточной, температура подачи вышла за зону нечувствительности;
7 — температура подачи избыточна, снят запрос на розжиг горелки.
8 — горелка отключилась.
Качество регулирования температуры сети определяется ПИД коэффициентами (Настройки → Регулирование → Кп, Ти, Тд). Значение параметра Вр.ХодаСервопр Полное должно соответствовать фактическому времени перемещения сервопривода задвижки между крайними положениями. Это влияет на точность расчета управляющих импульсов и значительно улучшает точность работы ПИД-регулятора. Устанавливаемое время хода относится к диапазону модулирования.
Пример
Время полного хода сервопривода (90°) – 15 секунд, минимальное открытое положение сервопривода – 20°. Максимальное открытое положение сервопривода – 80°. Модулируемое полное время хода задвижки: (15 ∙ (80 – 20) ÷ 90) = 10 с.
Для предотвращения воздействия на сервопривод горелки частых и коротких импульсов, управляющий сигнал подается только если его длительность больше минимального времени хода (Вр.Хода Сервопр Мин-е).
При перегреве котла с модулируемой горелкой до значения Тпр сиг. контроллер переводит горелку на минимальную мощность Мощн.Вкл.Гор.
Каскадное регулирование котлов

Для достижения заданной температуры подачи теплоносителя в общем коллекторе, по параметрам интеграла на подключение и отключение Интег +/- (Меню → Настройки → Каскад котлов → Регулирование) каскадный регулятор рассчитывает необходимое число включенных в работу котлов, исходя из динамики температуры подачи в общем коллекторе, и выдает команды на блокировку или разблокировку работы регуляторам мощности котлов.
По команде разблокировки котел принудительно запускается в работу по стандартному алгоритму котлового регулятора, без ожидания расчета мощности, если нет блокирующих факторов и температура подачи котлового регулятора ниже нижней границы регулирования.
По команде блокировки от каскадного регулятора, котел принудительно отключается, контроллер переводит режим котла в Ожидание.
Условие начала расчета интеграла на подключение 2 котлов определяется в параметре Посл.подкл Меню → Настройки → Каскад котлов (см. раздел).
Расчет интеграла на отключение котлов начинается сразу после превышения температуры подачи в общем трубопроводе верхней границы регулирования.
Регулирование, управление и расчет мощности котла, процесс запуска, прогрев, контроль аварий, а также полный останов котла, пока он разблокирован, реализуется полностью в блоке управления котлом по собственным показателям.
Меню/Настройки/Регулирование
Экран | Описание | Диапазон |
|---|---|---|
| Регулирование |
|
|
| Тпр max: 80,0 | Верхняя рабочая граница прямой воды, °С | 0…500 |
| Тпр min: 70,0 | Нижняя рабочая граница прямой воды, °С | 0…500 |
| Дельта.Вкл: - 5 | Дельта от верхней границы для принудительного запуска котла | -40...0 |
| Дельта.Уст: 0 | Допустимая дельта для коррекции уставки по средней тепловой нагрузке | 0...40 |
| Интег+: 420,0 | Значение температурно-временного интеграла, по достижении которого ступень включается | 0…9999 |
| Интег-: 420,0 | Значение температурно-временного интеграла, по достижении которого ступень отключаются | 0…9999 |
| Вр.Стаб+: 11с | Задержка начала расчета интеграла на подключение ступени, c | 0…200 |
| Вр.Стаб-: 11с | Задержка начала расчета интеграла на отключение ступени, c | 0…200 |
| Выход -> ESC | Для выхода из меню нажать кнопку ![]() |
|
Для поддержания требуемого значения температуры в общем коллекторе каскадный регулятор производит циклическую запись уставки общего коллектора во все разблокированные котлы.
При ротации котлов, предыдущий ведущий котел блокируется только после окончания прогрева/подтверждения розжига/подачи запроса на розжиг нового ведущего - в зависимости от активированных функций.
Расчет Интег+ и Вр.Стаб+ сбрасывается при превышении температуры верхней границы регулирования (Тпр.max) и Интег- и Вр.Стаб- при снижении ниже средней границы регулирования (Тпр.max+Тпр.min)/2.
Баланс мощности котлов
В контроллере реализована функция перераспределения мощности работающих котлов, для оптимизации эксплуатационных расходов. Ее суть заключается в отключении последнего включенного котла, если общую мощность всех разблокированных котлов можно достичь на меньшем количестве котлов.

Принцип работы для модулируемых горелок:
Для отключения последнего включенного котла по балансу мощности, необходимо чтобы средняя скользящая мощность всех разблокированных котлов за время заданное в параметре Вр.Баланса (Меню → Настройки → Регулирование) была меньше 60 %, второй котел будет заблокирован при среднем значении меньше 45 %.
Принцип работы для ступенчатых горелок:
Для отключения последнего включенного котла по балансу мощности, необходимо чтобы среднее скользящее количество ступеней всех разблокированных котлов за время заданное в параметре Вр.Баланса (Меню → Настройки → Регулирование) было меньше, чем максимальное количество ступеней разблокированных котлов с вычетом числа ступеней одного котла.

Время стабилизации
Для предотвращения частого включения - выключения котлов, в контроллере реализована задержка начала расчета мощности каскада - изменение количества работающих котлов. Задержка реализована в виде таймера с обратным отсчетом, которая позволяет оценить реакцию системы на изменение мощности каскада - введение или выведение котла из работы в каскаде. До завершения работы таймера, расчет интеграла на подключение или отключение котла остановлен. При подключении или отключении последнего котла время стабилизации не отсчитывается. Значение времени стабилизации задается в параметрах Меню → Настройки → Регулирование: Вр.Стаб+/-:
Время заданное в параметре Вр.Стаб+ начинает отсчитываться после введения котла в работу каскада;
Время заданное в параметре Вр.Стаб- начинает отсчитываться после выведения котла из работы в каскаде.
Время стабилизации после подключения котла, начинает рассчитываться только после: окончания прогрева/подтверждения розжига/подачи запроса на розжиг - в зависимости от активированных функций. Время стабилизации после отключения котла отсчитывается сразу после снятия запроса на розжиг.
Время стабилизации рекомендуется задавать равным времени изменения перелома кривой нагрева от момента изменения мощности котла.
Пример
Допускается отклонение от нижней границы диапазона регулирования на величину не более 6 °С. Максимальное время до включения следующей ступени при данной просадке – не более 60 с.
Задавать минимальное значение интеграла включения следует как: (6 × 60) / 2 = 180.
Допускается превышение над верхней границей диапазона регулирования не более, чем на 3 °С. Максимальное время до отключения предыдущей ступени при данном перегреве – не более 20 с.
Задавать минимальное значение интеграла выключения следует как: (3 × 20) / 2 = 30.
Включение ведущего котла по температуре
Чтобы избежать больших просадок температуры подачи и более точного и качественного регулирования, в контроллере предусмотрена защитная функция, которая позволяют принудительно запустить ведущий котел в работу при снижении температуры подачи в общем коллекторе ниже температуры включения, независимо от рассчитанной мощности. Температура включения котла рассчитывается от текущей верхней границы уставки регулирования.
Для ступенчатых горелок: Тпр.max - Дельта.Вкл
Для модулируемых горелок: Туст + ½ ∙ ЗН - Дельта.Вкл
Параметр Дельта.Вкл настраивается в группе Регулирование (Меню → Настройки → Регулирование).
Собственная настройка температуры включения котлового регулятора при работе в каскаде применима только том в случае, если от блока каскадного регулирования поступил разрешающий сигнал на работу котла.
Управление отсечным клапаном
Для предотвращения протока теплоносителя через неработающие котлы в контроллере реализована функция управления отсечным клапаном. Активировать функцию можно в параметре КлапанПрот (Меню → Настройки - Тип схемы).
Принцип работы:
Клапан протока всегда открыт на ведущем котле.
Клапан протока открыт на ведомых котлах только в режиме Работа.
Клапан протока каждого котла открыт при критической аварии всей котельной.
Клапан протока открывается и закрывается в соответствии с включением и отключением котловых насосов, если они активированы в настройках Тип схемы.
Клапан протока открывается после перехода котла в режим Работа и закрывается после перехода котла в режим Стоп/Сон спустя время выбега котловых насосов, если насосы котла отключены в настройках Тип схемы.
DO1 = 1 - клапан открыт
DO1 = 0 - клапан закрыт
График уставки
Температура регулируется клапаном по ПИД‐закону. По разности уставки и показаний датчика температуры воды в общем коллекторе прибор определяет необходимую степень открытия клапана для достижения заданной температуры.
Для общего контура котлов уставка вычисляется по графику – зависимости температуры воды в общем контуре от температуры наружного воздуха (см. рисунок).

Для вычисления уставки следует задать количество точек отопительного графика (от двух до четырех точек) и их координаты. Если происходит авария датчика температуры наружного воздуха, прибор заменяет значение с датчика улицы среднесуточной уличной температурой до момента устранения аварии и продолжает регулирование.
Настройка отопительного графика описана в таблице.
Заданный отопительный график можно сместить вдоль оси Туст.отоп, задав параметр Смещение (Меню → Настройки → Контур х → График уставки). Это позволит оперативно изменить уставку контура отопления без редактирования каждой точки графика по отдельности.
В приборе реализован плавный выход на уставку, при котором текущее значение уставки отопления в момент запуска контура в работу начинает плавно изменяться с последнего измеренного значения температуры контура до значения, вычисленного прибором по заданному отопительному графику. На экране отображается целевое значение уставки контура.
График уставки
Параметр | Описание | Диапазон | По умолчанию |
|---|---|---|---|
| Кол-во точек: | Количество точек графика отопления | 2..4 | 2 |
| 1.Т.наруж: | Первая точка температуры наружного воздуха | -100...100 | -35 |
| 1.Т.контура: | Первая точка температуры в общем контуре отопления | 0...500 | 90 |
| 2.Т.наруж: | Вторая точка температуры наружного воздуха | -100...100 | 10 |
| 2.Т.контура: | Вторая точка температуры в общем контуре отопления | 0...200 | 60 |
| 3.Т.наруж: | Третья точка температуры наружного воздуха | -100...100 | -20 |
| 3.Т.контура: | Третья точка температуры в контуре отопления | 0...200 | 80 |
| 4.Т.наруж: | Четвертая точка температуры наружного воздуха | -100...100 | 0 |
| 4.Т.контура: | Четвертая точка температуры в контуре отопления | 0...200 | 70 |
| Смещение: | Смещение графика отопления | -20,0...20,0 | 0 |
| Назад -> Esc | Подсказка |
|
|
Насосы циркуляции
Насосы циркуляции в общем трубопроводе
Настройки/Каскад/Насосы сетевые
Экран | Описание | Диапазон |
|---|---|---|
| Насосы Сетевые | ||
| Насос1: Основной | Режим работы сетевого насоса № 1 | Откл Основной, Резерв |
| Насос2: Резерв | Режим работы сетевого насоса № 2 | Откл, Основной, Резерв |
| Вр.Разгона: 10с | Время игнорирования показания от датчика перепада давления при старте насоса, с | 0...180 |
| Вр.Работы: 12ч | Период смены циркуляционных насосов по наработке, ч | 0...240 |
| Перезапуск: Откл | Наличие перезапуска насосов при пропадании сигнала от PDS | Откл, Вкл |
| Реж.откл: Выбег | Выбор условия выключения циркуляционных насосов | Выбег, Тпр |
| Тпр откл: 50 | Уставка температуры прямой сетевой воды для отключения котлового насоса, °С | 0...500 |
| Вр.Выбега: 1 мин | Время работы насосов после перевода системы в Стоп, мин | 1…60 |
| Раб.Всегда: Нет | Режим непрерывной работы сетевых насосов | Нет, Да |
| Выход -> ESC | Для
выхода из меню нажать кнопку ![]() |
Прибор управляет двумя сетевыми насосами. Насосная группа работает на обеспечение протока теплоносителя через группу котлов. Работоспособность насосов контролируется по датчику реле перепада давления. Датчик один на насосную группу.
Для выравнивания наработки, прибор чередует насосы по заданному в настройках времени. Функцию чередования по наработке можно отключить. В этом случае один из насосов будет работать как резервный, на случай выхода из строя основного. Распределение ролей основного и резервного производится в меню прибора.
Каждому насосу можно назначить один из трех статусов (Настройки → Регулирование → Насосы → Насос 1, Насос 2):
Отключен – насос не используется при выполнении алгоритма
;Основной – используется при выполнении алгоритма
;Резервный – в случае неисправности основного насоса берет на себя его функции до тех пор, пока основной не восстановит свою работоспособность.
Останов насосов производится при переходе в режимы Стоп и Авария по одному из условий:
отключение после заданного в настройках времени (Задерж.Откл);
отключение после снижения температуры подачи ниже заданного в настройках температурного порога (Тпр откл).
Параметр Раб.всегда (Нет → Да) служит для обеспечения непрерывной работы сетевых насосов. Насосы продолжат работать в режиме рабочего останова (все котлы в ожидании) и режиме Авария. Исключением являются аварии:
нет доступных для работы насосов;
сработала аварийная кнопка;
авария давления теплоносителя (мин/макс);
нет протока на всех котлах.
При срабатывании любой из вышеперечисленных аварий, сетевые насосы будут сразу остановлены.
Борьба с ложными срабатываниями датчика перепада давления
Для исключения некорректной работы насосов при сбоях реле перепада давления, контроллер управляет насосами с учетом возможных пропаданий сигналов реле перепада, когда по факту перепад в норме.
Насосы контуров при аварии по перепаду давления перезапускаются автоматически. Вышел из строя первый насос, КТР-121 запускает второй. При неисправности второго, КТР-121 запускает первый. Если количество неудачных включений насоса превысит пять попыток подряд, то прибор будет интерпретировать это как неисправность и зафиксирует аварию насоса до момента его сброса командой Сброс (из меню прибора, внешней кнопкой или сетевой командой по RS-485).
Настройка поведения контроллера при сбоях реле перепада давления производится в параметре Перезапуск (Меню → Настройки → Насосы Сетевые).
Котловые насосы
Меню/Настройки/Насосы котловые
Экран | Описание | Диапазон |
|---|---|---|
| Насосы Котловые | ||
| Насос1: Основной | Режим работы котлового насоса № 1 | Откл, Основной, Резерв |
| Насос2: Резерв | Режим работы котлового насоса № 2 | Откл, Основной, Резерв |
| Вр.Разгона: 10с | Время разгона насосов до появления перепада давления, с | 0...180 |
| Вр.Работы: 12ч | Период смены циркуляционных насосов по наработке, ч | 0...240 |
| Перезапуск: Откл | Перезапуск насосов при пропадании перепада давления во время работы | Откл, Вкл |
| Реж.откл: Выбег | Выбор условия выключения циркуляционных насосов | Выбег, Тпр |
| Тпр откл: 70 | Уставка температуры прямой сетевой воды для отключения котлового насоса, °С | 0...500 |
| Вр.Выбега: 1 мин | Задержка отключения котлового насоса, после отключения горелки, мин | 1...60 |
| Назад-> ESC | Для выхода из меню
нажать кнопку ![]() |
Прибор управляет двумя котловыми насосами. Насосная группа работает на обеспечение протока теплоносителя через котел. Наличие протока контролируется прибором по датчику реле протока. Работоспособность насосов контролируется по датчику реле перепада давления. На насосную группу приходится один датчик перепада давления и один датчик протока.
Для выравнивания наработки, прибор чередует насосы по заданному в настройках времени. Функцию чередования по наработке можно отключить. В этом случае один из насосов может работать как резервный, на случай выхода из строя основного. Распределение ролей основного и резервного производится в меню прибора.
Каждому насосу можно назначить один из трех статусов (Настройки → Насосы Котловые → Насос 1, Насос 2):
Отключен – насос не используется при выполнении алгоритма
;Основной – используется при выполнении алгоритма
;Резервный – в случае неисправности основного насоса берет на себя его функции, до тех пор, пока основной не восстановит свою работоспособность.
Работа насосов в режимах «Авария» и «Стоп» описана в разделе и одной из выбранных логик работы Реж.Откл:
отключение после заданного в настройках времени (Задерж.Откл);
отключение после снижения температуры подачи ниже заданного в настройках температурного порога (Тпр откл).
Котловые насосы будут остановлены сразу, без выполнения условия выключения, при срабатывании следующих аварий:
Нет протока (PS);
Высокое давление теплоносителя;
Низкое давление теплоносителя;
Аварийный останов (DI5);
Нет доступных для работы насосов.
Борьба с ложными срабатываниями датчика перепада давления
Чтобы исключить некорректную работу насосов при сбоях реле перепада давления, предусмотрено управление насосами с учетом возможных пропаданий сигналов реле перепада, когда по факту перепад в норме.
Насосы контуров при аварии по перепаду давления перезапускаются автоматически. Если вышел из строя первый насос, контроллер запускает второй. При неисправности второго, контроллер запускает первый. Если количество неудачных включений насоса превысит пять попыток подряд, то прибор будет интерпретировать это как неисправность и зафиксирует аварию насоса до момента его сброса командой Сброс (из меню прибора, внешней кнопкой или сетевой командой по RS-485).
Настройка поведения контроллера при сбоях реле перепада давления производится в параметре Перезапуск (Меню → Настройки → Насосы Котловые).
Защита
Защита котлов
Меню/Настройки/Защита
| Экран | Описание | Диапазон |
|---|---|---|
| Вр.Розжига: 30 с | Время розжига горелки | 0...600 |
| Управ.Выкл: Вкл | Наличие управляемого выключения горелки, после 24 часов работы | Вкл, Откл |
| Ав.Откл: Плавное | Стратегия отключения модулируемой горелки при фиксировании критической аварии | Плавное, Резкое |
| Вр.Протока: 25 | Время появления протока через котел после запуска насоса | 0...180 |
| Вр.Прогрева: 5 | Время прогрева котла | 1...600 (мин) |
| ХолПуск Порог: 60 | Порог температуры подачи котла, ниже которого котел считается холодным | 0...180 |
| Удерж.Ступ: Выкл | Удержание минимальной мощности котла без перехода в ожидание | Откл, Вкл |
| Вр.Ож.Давл: 10 | Время появления тяги в топке котла или давления теплоносителя в котле | 0...180 |
| Тпр сиг: 90 | Уставка сигнализации перегрева каскада котлов | 0...500 |
| Тпр ав: 95 | Уставка аварии перегрева каскада котлов | 0...500 |
| ДельтаПерегр.: 5 | Дельта остывания температуры после перегрева | 1...30 |
| Сигнал-ция: Откл | Индикация на выходе DO8 при сигнализационном перегреве | Вкл, Откл |
| Вр.3-х Аварий по | Подсказка | |
| перегреву: 60 | Время мониторинга трех аварий по перегреву, с | 0...600 |
| Выход -> ESC | Для выхода из меню
нажать кнопку ![]() |
Для безопасной работы котла следует задать пределы и времена задержки срабатываний сигнализации и аварий (Меню → Настройки → Защита). Полный перечень контролируемых аварий (см. раздел).
Вр.розжига - параметр времени, в течении которого прибор ожидает появление сигнала подтверждения розжига (В4) от горелки, после выдачи сигнала запроса на розжиг (DO7). Если после запроса на розжиг в течении Вр.Розжига сигнал подтверждения розжига (В4) не поступает – фиксируется авария горелки. Если во время работы горелки пропадает сигнал подтверждения розжига, контроллер фиксирует аварию горелки. Контроль В4 отключен, если Вр.розжига = 0.
Для горелок с функцией управляемого перезапуска в контроллере реализована функция контроля выключения горелки, спустя 24 часа непрерывной работы. Активировать функцию можно в параметре Управ.Выкл (Меню → Настройки → Защита).
Принцип работы:
Управ.Выкл: Есть
Для ступенчатых горелок: если во время работы горелки пропал сигнал подтверждения розжига (В4), контроллер продолжает работать в штатном режиме, состояние выходов на управление горелки соответствует рассчитанной мощности (1-я, 2-я или 3-я ступень) в течение всего процесса перезапуска. Контроллер ожидает повторного появления сигнала подтверждения розжига, в течение времени заданного в параметре Вр.Розжига. Если по истечению таймера сигнал В4 не появился, контроллер фиксирует аварию горелки.
Для модулируемых горелок: если во время работы горелки пропал сигнал подтверждения розжига (В4), контроллер продолжает удерживать сигнал на запуск горелки в работе, при этом состояние выходов управления сервоприводом соответствует перемещению его положения на минимальное горение. Контроллер ожидает повторного появления сигнала подтверждения розжига, в течение времени заданного в параметре Вр.Розжига. После появления сигнала подтверждения розжига сервопривод будет перемещен в рассчитанное контроллером положение. Если по истечению таймера сигнал В4 не появился, контроллер фиксирует аварию горелки.
ПримечаниеНа экране прибора отображается, не текущее, а рассчитанное контроллером положение сервопривода.
ПримечаниеВо время перезапуска контроллер продолжает рассчитывать мощность горелки.Управ.Выкл: Нет
Поведение в соответствии с настройкой Вр.розжига.
В контроллере реализована функция удержания горелки на минимальной мощности, она позволяет оставлять включенной горелку независимо от рассчитанной мощности котла, даже при отсутствии необходимости в нагреве. Функция ограничивает только минимальную мощность. Активировать ее можно в параметре Удерж.Ступ (Меню → Настройки → Защита).
Принцип работы:
Если функция активирована на котловом регуляторе (Удерж.Ступ: Вкл) и выключена на каскадном (Удерж.Ступ: Откл), то данный котел в каскаде включен с ограничением минимальной мощности - минимальным горением (первая ступень или Мощн.Вкл.Гор для модулируемой горелки) пока у него есть разрешение на работу от каскадного регулятора, кроме ситуаций с блокирующим фактором (критическая авария, перегрев аварийный, стоп). При внешнем блокировании котла (кнопкой или от каскадного регулятора) котел будет выключен принудительно.
Если функция активирована на котловом регуляторе (Удерж.Ступ: Вкл) при работе соло или после потери связи с каскадным регулятором, то котел всегда включен с ограничением минимальной мощности - минимальным горением (первая ступень или Мощн.Вкл.Гор для модулируемой горелки), кроме ситуаций с блокирующим фактором (критическая авария, перегрев аварийный, стоп).
Вр.протока - параметр времени, в течении которого прибор ожидает появление сигнала от датчика протока FS, после выдачи сигнала на включение котлового насоса (DO5 или DO6). Контроль протока отключен, если Вр.протока = 0.
При фиксировании любой критической аварии (см. раздел), контроллер осуществляет аварийное отключение модулируемой горелки по одной из двух стратегий, выбранной в параметре Ав.Откл (Меню → Настройки → Защита):
Если Ав.Откл: Резкое, при фиксировании критической аварии запрос на розжиг горелки снимается сразу же, после возникновения аварии.
Если Ав.Откл: Плавное, при фиксировании критической аварии запрос на розжиг горелки снимается после доведения положения сервопривода горелки до мощности малого горения. Сигнал на закрытие сервопривода будет подаваться в течение полного времени хода сервопривода (Меню → Настройки → Регулирование → Вр.ХодаСервопр: Полное).
ХолПуск Порог - параметр температуры, отвечает за плавный пуск котла. Если текущая температура подачи перед запуском котла ниже значения заданного в ХолПуск Порог, котел считается холодным. При запуске холодного котла, контроллер удерживает котел на минимальной мощности. Котел считается прогретым, если с момента запуска истекло Вр.прогрева или текущая температура подачи превысила ХолПуск Порог. С прогретого котла снимаются ограничения по работе на минимальной мощности. Плавный пуск котла отключен, если ХолПуск Порог = 0.
Вр.прогрева - параметр времени, в течении которого холодный котел после запуска удерживается на минимальной мощности.
Вр.Ож.Давл - параметр времени, в течении которого контроллер ожидает появление сигнала от датчика реле давления в котле. Отсчет времени начинается после появления сигнала подтверждения розжига (B4). Контроль давления в котле отключен, если Вр.Ож.Давл = 0.

Тпр сиг и Тпр ав - аварийная и сигнализационная уставка температуры подачи. Принцип работы изображен на рисунке.
При достижении уставки Тпр сигн в подающем трубопроводе контроллер переводит сервопривод горелки на минимальную мощность (Мощн.Вкл.Гор).
Сигнализацию о превышении Тпр сиг можно отключить в параметре Сигн-ция (Вкл → Выкл), в этом случае при достижении Тпр сиг выход DO8 не будет замкнут, авария не будет зафиксирована в журнал аварий, мощность котла будет сброшена на минимальную.
Вр.3-х Аварий по перегреву - промежуток времени, в котором при срабатывании трех аварий перегрева температуры подачи, фиксируется критическая авария, котел останавливается до ручного сброса аварии. Контроль трех аварий перегрева отключен, если Вр.3-х Аварий по перегреву = 0.
Защита каскада
Список сообщений защиты
| Экран | Описание | Диапазон |
|---|---|---|
| Тпр сиг: 90 | Уставка сигнализации перегрева каскада котлов | 0...500 |
| Тпр ав: 95 | Уставка аварии перегрева каскада котлов | 0...500 |
| ДельтаПерегр.: 5 | Дельта остывания температуры после перегрева | 1...30 |
| Сигнал-ция: Откл | Индикация на выходе DO8 при сигнализационном перегреве | Вкл, Откл |
| Удерж.Ступ: Откл | Удержание котлов на минимальной мощности | Откл, Ведущ, Все |
| Удерж.НК: Откл | Блокировка отключения котлового насоса на ведущем котле | Откл, Ведущ |
| Вр.3-х Аварий по | Подсказка | |
| перегреву: 60 | Время мониторинга трех аварий по перегреву | 0...600 |
| Назад -> Esc | Подсказка |
Для безопасной работы котла следует задать пределы и времена задержки срабатываний сигнализации и аварий (Меню → Настройки → Каскад котлов → Защита). Полный перечень контролируемых аварий (см. раздел).
В контроллере реализована функция удержания горелки ведущего котла или всех котлов на минимальной мощности, она позволяет оставлять включенной горелку независимо от рассчитанной мощности котла, даже при отсутствии необходимости в нагреве. Функция ограничивает только минимальную мощность. Активировать ее можно в параметре Удерж.Ступ (Меню → Настройки → Каскад котлов → Защита).
Принцип работы:
Если функция активирована на каскадном регуляторе для ведущего котла (Удерж.Ступ: Ведущ), то ведущий котел в каскаде всегда включен с ограничением минимальной мощности - минимальным горением (первая ступени или номинальная мощность для модулируемой горелки), кроме ситуаций с блокирующим фактором (критическая авария, перегрев аварийный, стоп).
Если функция активирована на каскадном регуляторе для всех котлов (Удерж.Ступ: Все), то все котлы в каскаде всегда включены с ограничением минимальной мощности - минимальным горением (первая ступени или номинальная мощность для модулируемой горелки), кроме ситуаций с блокирующим фактором (критическая авария, перегрев аварийный, стоп).
В контроллере реализована функция удержания котлового насоса в работе, она позволяет оставлять включенным насос ведущего котла независимо от его состояния. Активировать ее можно в параметре Удерж.НК (Меню → Настройки → Каскад котлов → Защита).
Принцип работы:
Если функция активирована на каскадном регуляторе для ведущего котла (Удерж.НК: Ведущ), то насос ведущего котла в каскаде всегда включен, кроме ситуаций с блокирующим фактором (критическая авария, стоп).
Если функция выключена (Удерж.НК: Выкл), то насос ведущего котла работает по своей логике.

Тпр сиг и Тпр ав - аварийная и сигнализационная уставка температуры подачи. Принцип фиксации изображен на рисунке.
Вр.3-х Аварий по перегреву - промежуток времени, в котором при срабатывании трех аварий перегрева температуры подачи, фиксируется критическая авария, котельная останавливается до ручного сброса аварии. Контроль трех аварий перегрева отключен, если Вр.3-х Аварий по перегреву:0.
Аварийная стратегия
При обрыве датчика подающего трубопровода каскадный контроллер активирует аварийную стратегию, суть которой заключается в возможности поддержания работоспособности котельной. При аварии датчика температуры подачи, контроллер разблокирует все котлы со статусом Основной и отключит функцию баланса мощности, если она включена, но продолжит запись уставки в котловые регуляторы. Так, все регуляторы котлов перейдут на поддержание температуры подачи по собственным параметрам, согласно своему алгоритму. Возврат к стандартному регулированию произойдет автоматически, после устранения аварии датчика подачи.
Аварии
Текущие аварии
Текущие аварии
Параметр | Описание | Диапазон |
|---|---|---|
| Сброс аварий: | Сбросить активные аварии | Нет, Да |
| Каскад: Норма | Общее состояние каскада котлов | Норма, Сигнал, Авария, НетКотлов |
| Тпр: Норма | Авария датчика подачи в общем коллекторе | Норма, АвДат, Перегр, Сигнал, Перег 3 |
| Насос 1: Норма | Аварии первого сетевого насоса | Норма, Авария, Откл |
| Насос 2: Норма | Аварии второго сетевого насоса | Норма, Авария, Откл |
| Котел 1: Норма | Общее состояние первого котла | Норма, Сигнал, Авария, Откл |
| Т.котла: Норма | Аварии датчика первого котла | Норма, Ав.Дат |
| Перегрев: Норма | Аварии перегрева первого котла | Норма, Сигнал |
| Насос1: Норма | Аварии первого насоса первого котла | Норма, Авария, Откл |
| Насос2: Норма | Аварии второго насоса первого котла | Норма, Авария, Откл |
| АвКнопка: Норма | Аварийная кнопка первого котла | Норма, Авария |
| Проток: Норма | Авария протока через котел | Норма, Авария |
| Давлен.: Норма | Авария давления в топке котла | Норма, Авария |
| Котел 2: Норма | Общее состояние второго котла | Норма, Сигнал, Авария, Откл |
| Т.котла: Норма | Аварии датчика второго котла | Норма, Ав.Дат |
| Перегрев: Норма | Аварии перегрева второго котла | Норма, Сигнал |
| Насос1: Норма | Аварии первого насоса первого котла | Норма, Авария, Откл |
| Насос2: Норма | Аварии второго насоса первого котла | Норма, Авария, Откл |
| АвКнопка: Норма | Аварийная кнопка первого котла | Норма, Авария |
| Проток: Норма | Авария протока через котел | Норма, Авария |
| Давлен.: Норма | Авария давления в топке котла | Норма, Авария |
| Общее: | Подсказка | |
| Тнар: Норма | Авария датчика температуры наружного воздуха | Ав.Дат, Норма |
| СвязьПРМ: Норма | Авария связи контроллера с модулем ПРМ-1 | Норма, Авария |
| Назад -> Esc | Подсказка |
Прибор позволяет контролировать, оповещать и предупреждать о возможных аварийных ситуация. Аварии контролируются в различных режимах.
Возникновение критической аварии приводит полному или частичному останову системы, замыкается соответствующий аварийный выход (DO7 для первого котла, DO8 для второго котла, одновременно DO7 и DO8 для аварии каскада), светится светодиод «Авария», фиксируется запись в журнал аварий. Сброс критической аварии осуществляется вручную, после устранения неисправности.
При возникновении не критической (сигнализационной) аварии система продолжает работать, при необходимости запускается алгоритм устранения неисправности (сброс мощности горелки, перезапуск насосов), замыкается выход соответствующий выход, светодиод «Авария» мигает с периодом 1 секунда, светодиод «Работа» светится, фиксируется запись в журнал аварий. Сброс сигнализационной аварии осуществляется автоматически или вручную, в зависимости от рода аварии. Подробнее см. таблица.
Архив аварий
Архив аварий
Параметр | Описание | Диапазон |
|---|---|---|
| Номер аварии: | Выбор номера аварии для пролистывания списка | 1...8 |
| Авария х | Наименование аварии х | Любая авария/сигнализация |
| Источник: | Источник, в котором зафиксирована авария | Котел 1, Котел 2, Каскад |
| Дата фиксации: | Подсказка | |
| дд.мм.гг чч.мм | Дата фиксации выбранной аварии | |
| Дата квитир-ния: | Подсказка | |
| дд.мм.гг чч.мм | Дата квитирования выбранной аварии | |
| Сброс журнала: | Сброс журнала аварий | Нет, Да |
| Дата сброса: | Подсказка | |
| дд.мм.гг чч.мм | Дата сброса журнала | |
| Назад -> Esc | Подсказка |
Аварийные события фиксируются в журнал. Журнал можно посмотреть в Меню → Аварии → Архивный журнал.
В журнал заносятся следующие параметры:
краткое название аварии;
время аварии;
время сброса аварии.
Последнее событие находится в начале журнала под номером 1. В случае переполнения журнала наиболее старые записи удаляются.
Сброс журнала аварий сопровождается удалением из списка только квитированных аварий. Активные аварии останутся в списке до момента квитирования и последующего сброса журнала, либо его переполнения. После сброса журнала, дате фиксации активной аварии присваивается дата сброса журнала.
Время квитирования аварии фиксируется в журнале после устранения причины ее возникновения и команды Сброс аварий (для аварий с ручным сбросом). Условия сброса аварий см. таблицу.
Для пролистывания журнала на экране следует задать номер записи.
Возникновение критической аварии приводит полному или частичному останову соответствующего контура, замыкается выход DO6 (контур котлов), DO7 (первый контур потребителя), DO8 (второй контур потребителя), светится светодиод «Авария», фиксируется запись в журнал аварий. Сброс критической аварии осуществляется вручную, после устранения неисправности.
При возникновении не критической (сигнализационной) аварии система продолжает работать, при необходимости запускается алгоритм устранения неисправности (сброс мощности горелок, аварийная стратегия, перезапуск насосов), замыкается выход DO6/DO7/DO8, светодиод «Авария» мигает с периодом 1 секунда, светодиод «Работа» светится, фиксируется запись в журнал аварий. Сброс сигнализационной аварии осуществляется автоматически или вручную, в зависимости от рода аварии (см. таблицу).
Перечень аварий
Вид аварии | Тип аварии | Режим | |||
|---|---|---|---|---|---|
Работа | Стоп/Авария/Тест/Лето | ||||
| Контур котлов | |||||
Авария датчика температуры в подающем трубопроводе котла | Сигнализационная | + | + | ||
Высокая температура в подающем трубопроводе котла | Сигнализационная | + | + | ||
Перегрев теплоносителя в подающем трубопроводе котла | Сигнализационная | + | + | ||
Трехкратный перегрев теплоносителя в подающем трубопроводе котла | Сигнализационная | + | + | ||
Авария котла | Сигнализационная | + | - | ||
Авария давления по дискретному датчику | Сигнализационная | + | - | ||
Нет протока теплоносителя через котел | Сигнализационная | + | - | ||
Неисправен насос котла | Сигнализационная | + | - | ||
Все насосы котла неисправны | Сигнализационная | + | - | ||
Сработала аварийная кнопка котла | Сигнализационная | + | + | ||
| Каскад котлов | |||||
Авария всех котлов | Критическая | + | - | ||
Неисправен насос циркуляции | Сигнализационная | + | - | ||
Все насосы циркуляции в аварии | Критическая | + | - | ||
Сработала аварийная кнопка котельной | Критическая | + | + | ||
Авария датчика температуры в подающем трубопроводе | Сигнализационная | + | + | ||
Высокая температура в подающем трубопроводе котла | Сигнализационная | + | + | ||
Перегрев теплоносителя в подающем трубопроводе котла | Критическая | + | + | ||
Трехкратный перегрев теплоносителя в подающем трубопроводе котла | Критическая | + | + | ||
| Общее | |||||
Нет связи с модулем расширения | Критическая | + | + | ||
Нет связи с КТР-121.03 | Сигнализационная | + | + | ||
Авария датчика температуры наружного воздуха | Сигнализационная | + | + | ||
В случае некорректного отображения времени и даты следует проверить настройки по Приложению Настройка времени и даты.
Список аварий
Для быстрого перехода из главного экрана на экран состояния аварий
предусмотрена комбинация кнопок
+
.
Список аварий
| № | Вид Аварии | Условие появления | Реакция прибора | Сброс аварии | Индикация | |
|---|---|---|---|---|---|---|
Текущие аварии | Архивный журнал | |||||
| Каскад котлов | ||||||
| 1 | Авария датчика температуры подачи | Значение измеряемого сигнала находится вне допустимого диапазона для выбранного типа датчика, либо произошел обрыв линий связи | Переход на аварийную стратегию | Автоматический сброс после устранения неисправности | Тпр: Ав.Дат | Тпр Ав.ДатИсточник: Каскад |
| 2 | Высокая температура в подающем трубопроводе | Измеряемое значение температуры подачи превысило заданное значение параметра Тпр сиг | Режим работы не меняется. Принудительный перевод на минимальную мощность или первую ступень всех котлов | Автоматический сброс при снижении значения температуры подачи Тпр сиг — ДельтаПерегр | Перегрев: Сигнал | Тпр СигналИсточник: Каскад |
| 3 | Перегрев теплоносителя в подающем трубопроводе | Измеряемое значение температуры подачи превысило заданное значение параметра Тпр ав | Переход в режим Авария | Автоматический сброс при снижении значения температуры подачи Тпр ав — — ДельтаПерегр Лампа аварии при этом не выключится пока не будет произведен ручной сброс аварии перегрева | Тпр: Перегр. | Тпр ПерегрИсточник: Каскад |
| 4 | Трехкратный перегрев теплоносителя в подающем трубопроводе | Измеряемое значение температуры подачи превысило заданное значение параметра Тпр ав 3 раза за время Вр.3-х Аварий по перегреву | Переход в режим Авария | Вручную, командой сброса аварии после устранения неисправности** | Тпр: Перегр 3 | |
Нет перепада давления на насосе циркуляции | Нет сигнала от датчика PDS во время работы насоса | Режим работы не меняется, переключение на доступный насос | Ручной, по устранению неисправности | НасСет х: Авария | НасСет х: Авар. Источник: Каскад | |
| 5 | Все насосы циркуляции в аварии | Нет доступных для запуска насосов | Переход в режим Авария | Ручной, по устранению причины | НасСет1: Авария НасСет2: АварияКаскад: Авария | Нет НасСет Источник Каскад |
| 6 | Авария всех котлов | Все котлы исключены из работы каскада | Переход в режим Авария | Автоматический сброс, после возврата в работу любого котла в каскаде | Каскад: НетКотлов | Нет котловИсточник: Каскад |
| 7 | Аварийная кнопка – DI5 | Пропал сигнал разрешения работы котельной | Переход в режим Авария. Все котлы останавливаются. | Ручной, по устранению причины | Каскад: Авария | Авар.Кнопка |
| Контур котлов | ||||||
| 8 | Авария датчика температуры подачи | Значение измеряемого сигнала находится вне допустимого диапазона для выбранного типа датчика, либо произошел обрыв линий связи | Исключение котла из каскада | Автоматический сброс после устранения неисправности | Тпр: Ав.Дат | Т.котла Ав.ДатИсточник: Котел х |
| 9 | Авария котла | Получен сигнал аварии котла | Режим работы не меняется. Неисправный котел исключается из работы каскада | Автоматический сброс после устранения неисправности | Котел х: Авария | Котел х Авар.Источник: Каскад |
| 10 | Высокая температура в подающем трубопроводе котла | Измеряемое значение температуры подачи превысило заданное значение параметра Тпр сиг | Режим работы не меняется. Принудительный перевод на минимальную мощность или первую ступень всех котлов | Автоматический сброс при снижении значения температуры подачи Тпр сиг — ДельтаПерегр | Перегрев: Сигнал | Ткотла СигналИсточник: Котел х |
| 11 | Перегрев теплоносителя в подающем трубопроводе котла | Измеряемое значение температуры подачи превысило заданное значение параметра Тпр ав | Переход в режим Авария | Автоматический сброс при снижении значения температуры подачи Тпр ав — — ДельтаПерегр Лампа аварии при этом не выключится пока не будет произведен ручной сброс аварии перегрева | Перегрев: Авар. | Ткотла ПерегрИсточник: Котел х |
| 12 | Трехкратный перегрев теплоносителя в подающем трубопроводе котла | Измеряемое значение температуры подачи превысило заданное значение параметра Тпр ав 3 раза за время Вр.3-х Аварий по перегреву | Переход в режим Авария | Вручную, командой сброса аварии после устранения неисправности** | Перегрев: Ав. х3 | Ткотла Перегр х3Источник: Котел х |
| 13 | Нет перепада давления на котловом насосе | Нет сигнала от датчика PDS во время работы насоса | Режим работы не меняется, переключение на доступный насос | Ручной, по устранению неисправности | НасКот х: Авария | НасКот х: Авар. Источник: Котел х |
| 14 | Все котловые насосы в аварии | Нет доступных для запуска насосов | Переход в режим Авария | Ручной, по устранению причины | НасКот1: Авария НасКот2: АварияКотел х: Авария | Нет НасКот Источник Котел х |
| Общие аварии | ||||||
| 15 | Авария датчика температуры наружного воздуха | Значение измеряемого сигнала находится вне допустимого диапазона для выбранного типа датчика, либо произошел обрыв линий связи | Режим работы не меняется, уставка рассчитывается по графику по среднесуточной температуре | Автоматический сброс после устранения неисправности | Тнар: Ав.Дат | Тнар Ав.Дат |
| 16 | Нет связи с модулем расширения | Произошел обрыв связи с модулем расширения ПРМ-1 | Переход контуров потребителя в режим Авария. Все выходы ПРМ переводятся в безопасное состояние – разомкнуты | Автоматический сброс после устранения неисправности | СвязьПРМ: Авария | ПРМ НетСвязи |
* При наступлении любого аварийного события, независимо от вида реакции прибора, срабатывает сигнал Авария общая.
** Подать на прибор команду сброса аварии можно:
Из экрана текущих аварий в конце перечня аварийных событий.
Внешней кнопкой, подключенной на дискретный вход DI8.
Сетевой командой по RS-485.
*** Означает обрыв НЗ контакта.
Сетевой интерфейс
Сетевой интерфейс
В контроллере установлены два модуля интерфейса RS-485 для организации работы по протоколу Modbus.
Интерфейс RS-485 (1) служит для связи с КТР-121.03. Интерфейс RS-485 (2) предназначен для диспетчеризации.
Для работы контроллера в сети RS-485 (интерфейс 1) следует задать его сетевые настройки в системном меню контроллера с помощью кнопок и индикатора на лицевой панели (см. рисунок).
Прибор в режиме Slave поддерживает следующие функции:
- чтение состояния входов/выходов;
- запись состояния выходов;
- чтение/запись сетевых переменных.
Прибор работает по протоколу Modbus в одном из двух режимов: Modbus-RTU или Modbus-ASCII, автоматически распознает режим обмена RTU/ASCII. Адреса регистров, тип переменных параметров, доступных по протоколу Modbus, приведены в разделе.

Карта регистров
Контроллер поддерживает следующие функции Modbus:
Функции чтения:
0x01 (Read Coil Status): Чтение состояния дискретных выходов (Coils).
0x03 (Read Holding Registers): Чтение содержимого регистров хранения (Holding Registers).
0x04 (Read Input Registers): Чтение содержимого входных регистров (Input Registers).
Функции записи:
0x05 (Force Single Coil): Запись состояния одного дискретного выхода (Coil).
0x06 (Preset Single Register): Запись значения в один регистр хранения (Holding Register).
0x10 (Preset Multiple Registers): Запись значений в несколько регистров хранения (Holding Registers).
Обращение к битам внутри регистров
Параметры, представленные в виде битовой маски (например, состояние системы, аварии и другие флаги), могут быть прочитаны двумя способами:
Функцией 0x03 (Read Holding Registers): в этом случае считывается весь регистр целиком, и далее программно извлекается нужный бит.
Функцией 0x01 (Read Coil Status): для прямого доступа к отдельному биту необходимо рассчитать адрес ячейки (Coil) по следующей формуле:
Адрес ячейки = (Номер регистра ∙ 16) + Номер бита
Пример
Требуется считать состояние второго дискретного выхода, используя функцию 0x01. Номер регистра 0, номер бита 1. Адрес ячейки рассчитывается следующим образом: (0 ∙ 16) + 1 = 1.Поддерживаемые типы данных Modbus
Контроллер поддерживает следующие типы данных Modbus:
word (Беззнаковое целое): 16-битное беззнаковое целое число (2 байта). Каждый параметр типа word занимает один регистр Modbus.
float (Число с плавающей точкой): 32-битное число с плавающей точкой (4 байта). Каждый параметр типа float занимает два соседних регистра Modbus. Данные передаются в формате little-endian (младший байт передается первым). Это означает, что при чтении значения float необходимо сначала считать регистр с меньшим адресом, а затем регистр со следующим по порядку адресом.
boolean (Бит): логический тип (1 бит). Может быть прочитано как с помощью функции 0x03 (чтение регистра), так и с помощью функции 0x01 (чтение отдельного бита/Coil).
Типы доступа к регистрам Modbus
Для каждого параметра в карте регистров указан тип доступа:
R (Только чтение - Read Only): значение параметра может быть только прочитано. Запись в данный регистр невозможна.
RW (Чтение/запись - Read/Write): значение параметра может быть как прочитано, так и записано.
W (Только запись - Write Only): значение параметра может быть только записано. Чтение из данного регистра невозможно.
Алгоритм 02.22
Код параметра | Регистр (HEX) | Регистр (DEC) | Тип | Доступ | Имя переменной | Значения |
|---|---|---|---|---|---|---|
bm_DO | 0 | 0 | word | R | Дискретные выходы контроллера | Битовая маска выходов |
ob_BurnOn_1 | 0 | 0.0 | bool | R | DO1 - Запрос на розжиг горелки №1 | 0 – Разомкнут, 1 – Замкнут |
ob_BurnOn_2 | 1 | 0.1 | bool | R | DO2 - Запрос на розжиг горелки №2 | 0 – Разомкнут, 1 – Замкнут |
ob_BurnC_1s_1 | 2 | 0.2 | bool | R | DO3 - Первая ступень горелки №1 (T6-T7 - меньше) | 0 – Разомкнут, 1 – Замкнут |
ob_BurnO_2s_1 | 3 | 0.3 | bool | R | DO4 - Вторая ступень горелки №1 (T6-T8 - больше) | 0 – Разомкнут, 1 – Замкнут |
ob_BurnC_1s_2 | 4 | 0.4 | bool | R | DO5 - Первая ступень горелки №2 (T6-T7 - меньше) | 0 – Разомкнут, 1 – Замкнут |
ob_BurnO_2s_2 | 5 | 0.5 | bool | R | DO6 - Вторая ступень горелки №2 (T6-T8 - больше) | 0 – Разомкнут, 1 – Замкнут |
ob_B1_AvGen | 6 | 0.6 | bool | R | DO7 - Авария котла №1 | 0 – Разомкнут, 1 – Замкнут |
ob_B2_AvGen | 7 | 0.7 | bool | R | DO8 - Авария котла №2 | 0 – Разомкнут, 1 – Замкнут |
ob_LedWork | 8 | 0.8 | bool | R | Светодиод "Работа" на лицевой панели | 0 – Не светит, 1 – Светит |
ob_LedAv | 9 | 0.9 | bool | R | Светодиод "Авария" на лицевой панели | 0 – Не светит, 1 – Светит |
bm_DI | 100 | 256 | word | R | Дискретные входы контроллера | Битовая маска входов |
ib_Burn_Av_1 | 1000 | 256.0 | bool | R | DI1 - Авария горелки №1 (S3) | 0 – Разомкнут, 1 – Замкнут |
ib_Burn_W_1 | 1001 | 256.1 | bool | R | DI2 - Подтверждение розжига горелки №1 (B4) | 0 – Разомкнут, 1 – Замкнут |
ib_Burn_Av_2 | 1002 | 256.2 | bool | R | DI3 - Авария горелки №2 (S3) | 0 – Разомкнут, 1 – Замкнут |
ib_Burn_W_2 | 1003 | 256.3 | bool | R | DI4 - Подтверждение розжига горелки №2 (B4) | 0 – Разомкнут, 1 – Замкнут |
ib_B1_AvButt | 1004 | 256.4 | bool | R | DI5 - Аварийная кнопка котла №1 | 0 – Разомкнут, 1 – Замкнут |
ib_B2_AvButt | 1005 | 256.5 | bool | R | DI6 - Аварийная кнопка котла №2 | 0 – Разомкнут, 1 – Замкнут |
ib_Start | 1006 | 256.6 | bool | R | DI7 - Кнопка «Старт/Стоп» | 0 – Разомкнут, 1 – Замкнут |
ib_ResetAv | 1007 | 256.7 | bool | R | DI8 - Сброс аварий | 0 – Разомкнут, 1 – Замкнут |
PRM_BC | 204 | 516 | word | R | Дискретные входы ПРМ-1 (доп.сигналы управления котлом) | Битовая маска входов |
ib_C1_BC_PDS | 2040 | 516.0 | bool | R | DI1 - PDS насосов циркуляции первого контура | 0 – Разомкнут, 1 – Замкнут |
ib_C2_BC_PDS | 2041 | 516.1 | bool | R | DI2 - PDS насосов циркуляции второго контура | 0 – Разомкнут, 1 – Замкнут |
ib_B1_FS | 2042 | 516.2 | bool | R | DI3 - Проток через котел №1 (FS) | 0 – Разомкнут, 1 – Замкнут |
ib_B2_FS | 2043 | 516.3 | bool | R | DI4 - Проток через котел №2 (FS) | 0 – Разомкнут, 1 – Замкнут |
ib_B1_avRar | 2044 | 516.4 | bool | R | DI5 - Давление в топке котла №1 (PS) | 0 – Разомкнут, 1 – Замкнут |
ib_B2_avRar | 2045 | 516.5 | bool | R | DI6 - Давление в топке котла №2 (PS) | 0 – Разомкнут, 1 – Замкнут |
ib_B1_Start | 2046 | 516.6 | bool | R | DI7 - Кнопка Старт/Стоп котла №1 | 0 – Разомкнут, 1 – Замкнут |
ib_B2_Start | 2047 | 516.7 | bool | R | DI8 - Кнопка Старт/Стоп котла №2 | 0 – Разомкнут, 1 – Замкнут |
PRM_BC | 204 | 516 | word | R | Дискретные выходы ПРМ-1 (доп.сигналы управления котлом) | Битовая маска выходов |
ob_C1_BC_P1 | 2048 | 516.8 | bool | R | DO1 - Циркуляционный насос №1 первого контура | 0 – Разомкнут, 1 – Замкнут |
ob_C1_BC_P2 | 2049 | 516.9 | bool | R | DO2 - Циркуляционный насос №2 первого контура | 0 – Разомкнут, 1 – Замкнут |
ob_C2_BC_P1 | 204A | 516.10 | bool | R | DO3 - Циркуляционный насос №1 второго контура | 0 – Разомкнут, 1 – Замкнут |
ob_C2_BC_P2 | 204B | 516.11 | bool | R | DO4 - Циркуляционный насос №2 второго контура | 0 – Разомкнут, 1 – Замкнут |
ob_C1_Valve_Close | 204C | 516.12 | bool | R | DO5 - Клапан протока котла №1 | 0 – Разомкнут, 1 – Замкнут |
ob_C2_Valve_Close | 204D | 516.13 | bool | R | DO6 - Клапан протока котла №2 | 0 – Разомкнут, 1 – Замкнут |
ob_C1_RC | 204E | 516.14 | bool | R | DO7 - Насос рециркуляции котла №1 | 0 – Разомкнут, 1 – Замкнут |
ob_C2_RC | 204F | 516.15 | bool | R | DO8 - Насос рециркуляции котла №2 | 0 – Разомкнут, 1 – Замкнут |
| Аналоговые входы контроллера | ||||||
net_ia_Twd | 20D | 525 | real | R | AI1 - Температура подачи в общем коллекторе | ** |
net_ia_С1_Twd | 20F | 527 | real | R | AI2 - Температура подачи котла №1 | ** |
net_ia_С2_Twd | 211 | 529 | real | R | AI3 - Температура подачи котла №2 | ** |
ia_Tao | 213 | 531 | real | R | AI4 - Температура наружного воздуха | ** |
| Тип схемы | ||||||
net_mode_Burn | 215 | 533 | word | RW | Тип горелки | 0 – Мод, 1 – 1 ступ, 2 – 2 ступ, 3 – 3 ступ |
ub_Is_ValveIn | 21A | 538 | word | RW | Наличие клапанов протока в котлах | 0 - Нет, 1 - Есть |
| Регулирование (котловой контур) | ||||||
net_set_Burn_deltaOn | 21D | 541 | word | RW | Дельта уставки включения ведущего котла от верхней границы регулирования | 0...40 (* -1) |
net_ua_Twd_HWL | 221 | 545 | word | RW | Верхняя граница регулирования температуры подачи в общем коллекторе | 0...500 |
net_ua_Twd_LWL | 222 | 546 | word | RW | Нижняя граница регулирования температуры подачи в общем коллекторе | 0...500 |
net_ut_Integ_Up | 223 | 547 | word | RW | Температурно-временной интеграл на подключение ступени в общем коллекторе | 0...9999 |
net_ut_Integ_Dw | 224 | 548 | word | RW | Температурно-временной интеграл на отключение ступени в общем коллекторе | 0...9999 |
net_ut_Stab_Up(s) | 225 | 549 | word | RW | Время стабилизации после подключения ступени в общем коллекторе | 0...500 |
net_ut_Stab_Dw(s) | 226 | 550 | word | RW | Время стабилизации после отключения ступени в общем коллекторе | 0...500 |
net_ut_Balance(m) | 22F | 559 | word | RW | Время расчета баланса средней мощности котлов | 0...500 |
| Регулирование (котел №1) | ||||||
| Настройки ступенчатой горелки | ||||||
net_set_BC1_Integ_Up | 23A | 570 | word | RW | Интеграл на подключение первого котла | 0...9999 |
net_set_BC1_Integ_Dw | 23B | 571 | word | RW | Интеграл на отключение первого котла | 0...9999 |
net_set_BC1_Stab_Up(s) | 23C | 572 | word | RW | Время стабилизации после подключения первого котла | 0...500 |
net_set_BC1_Stab_Dw(s) | 23D | 573 | word | RW | Время стабилизации после отключения первого котла | 0...500 |
| Настройки модулируемой горелки | ||||||
net_set_BC1_PID_Kp | 23E | 574 | real | RW | Коэффициент ПИД Кп первого контура | 0...9999 |
net_set_BC1_PID_Ti | 240 | 576 | word | RW | Коэффициент ПИД Ти первого контура | 0...9999 |
net_set_BC1_PID_Td | 241 | 577 | word | RW | Коэффициент ПИД Тд первого контура | 0...9999 |
| Регулирование (котел №2) | ||||||
| Настройки ступенчатой горелки | ||||||
net_set_BC2_Integ_Up | 24A | 586 | word | RW | Интеграл на подключение второго котла | 0...9999 |
net_set_BC2_Integ_Dw | 24B | 587 | word | RW | Интеграл на отключение второго котла | 0...9999 |
net_set_BC2_Stab_Up(s) | 24C | 588 | word | RW | Время стабилизации после подключения второго котла | 0...500 |
net_set_BC2_Stab_Dw(s) | 24D | 589 | word | RW | Время стабилизации после отключения второго котла | 0...500 |
| Настройки модулируемой горелки | ||||||
net_set_BC2_PID_Kp | 24E | 590 | real | RW | Коэффициент ПИД Кп второго контура | 0...9999 |
net_set_BC2_PID_Ti | 250 | 592 | word | RW | Коэффициент ПИД Ти второго контура | 0...9999 |
net_set_BC2_PID_Td | 251 | 593 | word | RW | Коэффициент ПИД Тд второго контура | 0...9999 |
| Каскад котлов | ||||||
net_mode_Bo_1 | 272 | 626 | word | RW | Статус котла №1 | 0 - Отключен, 1 - Основной, 2 - Резервный |
net_mode_Bo_2 | 273 | 627 | word | RW | Статус котла №2 | 0 - Отключен, 1 - Основной, 2 - Резервный |
net_ua_Burn_Main | 276 | 630 | word | RW | Номер ведущего котла | 1...4 |
| Защита | ||||||
ua_Тwd_HAL | 27C | 636 | word | RW | Опасно высокая температура подачи в общем коллекторе | 60...500 |
ua_Twd_HAL_2 | 27D | 637 | word | RW | Аварийно высокая температура подачи в общем коллекторе | 60...500 |
| Насосы котловые | ||||||
net_conf_C1_PC_1 | 291 | 657 | word | RW | Статус котлового насоса №1 первого котла ИЛИ Статус сетевого насоса №1 | 0 – Откл, 1 – Основной, 2 – Резерв |
net_conf_C1_PC_2 | 292 | 658 | word | RW | Статус котлового насоса №2 второго котла ИЛИ Статус сетевого насоса №2 | 0 – Откл, 1 – Основной, 2 – Резерв |
net_conf_C2_PC_1 | 293 | 659 | word | RW | Статус котлового насоса №1 второго котла | 0 – Откл, 1 – Основной, 2 – Резерв |
net_conf_C2_PC_2 | 294 | 660 | word | RW | Статус котлового насоса №2 второго котла | 0 – Откл, 1 – Основной, 2 – Резерв |
| Погодозависимость | ||||||
net_set_Cn_Graff_x1 | 29D | 669 | word | RW | Точка 1 графика (Тнар) | -100...100 |
net_set_Cn_Graff_x2 | 29E | 670 | word | RW | Точка 2 графика (Тнар) | -100...100 |
net_set_Cn_Graff_x3 | 29F | 671 | word | RW | Точка 3 графика (Тнар) | -100...100 |
net_set_Cn_Graff_x4 | 2A0 | 672 | word | RW | Точка 4 графика (Тнар) | -100...100 |
net_set_Cn_Graff_y1 | 2A1 | 673 | word | RW | Точка 1 графика (Уставка/Сдвиг) | -100…500 |
net_set_Cn_Graff_y2 | 2A2 | 674 | word | RW | Точка 2 графика (Уставка/Сдвиг) | -100…500 |
net_set_Cn_Graff_y3 | 2A3 | 675 | word | RW | Точка 3 графика (Уставка/Сдвиг) | -100…500 |
net_set_Cn_Graff_y4 | 2A4 | 676 | word | RW | Точка 4 графика (Уставка/Сдвиг) | -100…500 |
code_Error_1 | 2C6 | 710 | word | R | Код аварии 1 | Битовая маска аварий |
av_Burn_1 | 2С60 | 710.0 | bool | R | Авария горелки №1 | 0 – Норма, 1 – Авария |
av_Burn_2 | 2С61 | 710.1 | bool | R | Авария горелки №2 | 0 – Норма, 1 – Авария |
av_NoWB | 2С64 | 710.4 | bool | R | Нет доступных для работы котлов | 0 – Норма, 1 – Авария |
av_Twd_HAL | 2С65 | 710.5 | bool | R | Перегрев (предупреждение) | 0 – Норма, 1 – Авария |
av_Twd_HAL_2 | 2С66 | 710.6 | bool | R | Перегрев (авария) | 0 – Норма, 1 – Авария |
av_Twd_3Res | 2С67 | 710.7 | bool | R | Трехкратный перегрев | 0 – Норма, 1 – Авария |
av_PN_1 | 2С68 | 710.8 | bool | R | Авария сетевого насоса №1 | 0 – Норма, 1 – Авария |
av_PN_2 | 2С69 | 710.9 | bool | R | Авария сетевого насоса №2 | 0 – Норма, 1 – Авария |
av_NoPN | 2С6A | 710.10 | bool | R | Нет рабочих сетевых насосов | 0 – Норма, 1 – Авария |
av_Mod | 2С6D | 710.13 | bool | R | Нет связи с ПРМ (слот 1) | 0 – Норма, 1 – Авария |
code_Error_2 | 2C7 | 711 | word | R | Код аварии 2 | Битовая маска аварий |
av_Twd_Sens | 2C76 | 711.6 | bool | R | Обрыв датчика AI1 (температура подачи общего коллектора) | 0 – Норма, 1 – Авария |
av_C1_Twd_Sens | 2C77 | 711.7 | bool | R | Обрыв датчика AI2 (температура подачи первого котла) | 0 – Норма, 1 – Авария |
av_C2_Twd_Sens | 2C78 | 711.8 | bool | R | Обрыв датчика AI3 (температура подачи второго котла) | 0 – Норма, 1 – Авария |
av_Tao_Sens | 2C79 | 711.9 | bool | R | Обрыв датчика AI4 (датчик температуры наружного воздуха | 0 – Норма, 1 – Авария |
av_C1_PC_P1 | 2C7A | 711.10 | bool | R | Неисправен котловой насос № 1 первого котла | 0 – Норма, 1 – Авария |
av_C1_PC_P2 | 2C7B | 711.11 | bool | R | Неисправен котловой насос № 2 первого котла | 0 – Норма, 1 – Авария |
av_C1_NoWP | 2C7C | 711.12 | bool | R | Нет рабочих котловых насосов первого контура | 0 – Норма, 1 – Авария |
av_C2_PC_P1 | 2C7D | 711.13 | bool | R | Неисправен котловой насос № 1 второго котла | 0 – Норма, 1 – Авария |
av_C2_PC_P2 | 2C7E | 711.14 | bool | R | Неисправен котловой насос № 2 второго котла | 0 – Норма, 1 – Авария |
av_C2_NoWP | 2C7F | 711.15 | bool | R | Нет рабочих котловых насосов второго контура | 0 – Норма, 1 – Авария |
code_Error_3 | 2C8 | 712 | word | R | Код аварии 3 | 0 – Норма, 1 – Авария |
av_C1_Rar | 2C80 | 712.0 | bool | R | Давление не в норме в первом контуре (дискретный датчик давления) | 0 – Норма, 1 – Авария |
av_C2_Rar | 2C81 | 712.1 | bool | R | Давление не в норме во втором контуре (дискретный датчик давления) | 0 – Норма, 1 – Авария |
av_C1_FS | 2C86 | 712.6 | bool | R | Нет протока через первый котел | 0 – Норма, 1 – Авария |
av_C2_FS | 2C87 | 712.7 | bool | R | Нет протока через второй котел | 0 – Норма, 1 – Авария |
av_C1_Butt | 2C8A | 712.10 | bool | R | Аварийная кнопка первого котла | 0 – Норма, 1 – Авария |
av_C2_Butt | 2C8B | 712.11 | bool | R | Аварийная кнопка второго котла | 0 – Норма, 1 – Авария |
av_C1_Twd_HAL | 2C8C | 712.12 | bool | R | Перегрев первого контура потребителя | 0 – Норма, 1 – Авария |
av_C2_Twd_HAL | 2C8D | 712.13 | bool | R | Перегрев второго контура потребителя | 0 – Норма, 1 – Авария |
code_Error_4 | 2C9 | 713 | word | R | Код аварии 4 | Битовая маска аварий |
| Оперативные параметры | ||||||
2CA | 714 | word | R | Текущая уставка температуры подачи котла №1 | *** | |
2CF | 719 | word | R | Текущая уставка температуры подачи котла №2 | *** | |
code_Sys_1 | 2D0 | 720 | word | с | Текущее состояние котлового контура | 0 - Стоп, 2 - Тест , 12 - Авария , 14 - Работа |
net_code_Burn_1 | 2D1 | 721 | word | R | Текущее состояние котла №1 | 0 – Откл, 1 – Ожидание, 2 – Тест*, 3 – Резерв, 4 – Запуск насоса*, 5 – Розжиг, 6 – Холодный пуск, 7 – Сон*, 8 – Ступень 1, 9 – Ступень 2, 10– Ступень 3, 11 – Работа (мод), 12 – Авария, 13 – Нет связи |
net_code_Burn_2 | 2D2 | 722 | word | R | Текущее состояние котла №2 | 0 – Откл, 1 – Ожидание, 2 – Тест*, 3 – Резерв, 4 – Запуск насоса*, 5 – Розжиг, 6 – Холодный пуск, 7 – Сон*, 8 – Ступень 1, 9 – Ступень 2, 10– Ступень 3, 11 – Работа (мод), 12 – Авария, 13 – Нет связи |
net_oa_Burn_Pwr_1 | 2D5 | 725 | word | R | Производительность котла №1 | 0...3 или 0...100 |
net_oa_Burn_Pwr_2 | 2D6 | 726 | word | R | Производительность котла №2 | 0...3 или 0...100 |
lv_Twd_cor | 2E3 | 739 | word | R | Текущая уставка температуры подачи в общем коллекторе | 0…500 |
net_lv_Twd_LWL | 2E6 | 742 | word | R | Текущее значение нижней границы регулирования Тпод в общем коллекторе | 0...500 |
net_lv_Twd_HWL | 2E7 | 743 | word | R | Текущее значение верхней границы регулирования Тпод в общем коллекторе | 0...500 |
net_lv_С1_Twd_LWL | 2E8 | 744 | word | R | Текущее значение нижней границы регулирования первого котла | 0...500 |
net_lv_С1_Twd_HWL | 2E9 | 745 | word | R | Текущее значение верхней границы регулирования первого котла | 0...500 |
net_lv_С2_Twd_LWL | 2EA | 746 | word | R | Текущее значение нижней границы регулирования второго котла | 0...500 |
net_lv_С2_Twd_HWL | 2EB | 747 | word | R | Текущее значение верхней границы регулирования второго котла | 0...500 |
net_vi_Burn_Cng(m) | 2ED | 749 | word | R | Оставшееся время работы котла | *** |
net_vi_Burn_Stab(s) | 2EE | 750 | word | R | Оставшееся время стабилизации, в секундах | -180...180 |
net_code_Sys_2 | 2F2 | 754 | word | R | Код состояния системы 1 | Битовая маска |
ub_is_PN | 2F27 | 754.7 | bool | R | Наличие сетевых насосов | 0 – Нет, 1 – Да |
set_is_C1_PC | 2F28 | 754.8 | bool | R | Наличие насосов контур 1 | 0 – Нет, 1 – Да |
set_is_C2_PC | 2F29 | 754.9 | bool | R | Наличие насосов контур 2 | 0 – Нет, 1 – Да |
ub_is_Tao | 2F2A | 754.10 | bool | R | Погодозависимость каскад | 0 – Нет, 1 – Да |
net_code_Sys_3 | 2F3 | 755 | word | R | Код состояния системы 2 | Битовая маска |
mode_Sleep | 2F30 | 755.0 | bool | R | Удержание минимальной мощности ведущего котла | 0 – Нет, 1 – Да |
mode_Graff | 2F33 | 755.3 | bool | R | Режим графика каскад | 0 – Нет, 1 – Да |
is_av_Mod | 2F34 | 755.4 | bool | R | Аварийная стратегия | 0 – Нет, 1 – Да |
mode_PN_Off | 2F38 | 755.8 | bool | R | Режим отключения НС | 0 – Выбег, 1 – Тпр |
cmd_C1_Block | 2F3A | 755.10 | bool | R | Блокировка первого котла | 0 – Нет, 1 – Да |
cmd_C2_Block | 2F3B | 755.11 | bool | R | Блокировка второго котла | 0 – Нет, 1 – Да |
set_C1_PB_Off_mode | 2F3C | 755.12 | bool | R | Режим отключение НЦ первого котла | 0 – Выбег, 1 – Тпр |
set_C2_PB_Off_mode | 2F3D | 755.13 | bool | R | Режим отключение НЦ второго котла | 0 – Выбег, 1 – Тпр |
cmd_1 | 2FA | 762 | word | W | Командное слово 1 | Битовая маска команд |
cmd_Start | 2FA0 | 762.0 | bool | W | Перейти в режим «Старт» | 0 – Нет, 1 – Да |
net_ResetAv | 2FA1 | 762.1 | bool | W | Сброс аварий | 0 – Нет, 1 – Да |
cmd_C1_Start | 2FA2 | 762.2 | bool | W | Старт контура №1 | 0 – Нет, 1 – Да |
cmd_C2_Start | 2FA3 | 762.3 | bool | W | Старт контура №2 | 0 – Нет, 1 – Да |
ub_Is_Tao_ON | 2FA7 | 762.7 | bool | W | Включить погодозависимость в каскаде | 0 – Нет, 1 – Да |
mode_Sleep_ON | 2FAF | 762.15 | bool | W | Включить удержание минимальной мощности ведущего котла | 0 – Нет, 1 – Да |
cmd_2 | 2FB | 763 | word | W | Командное слово 2 | Битовая маска команд |
cmd_Stop | 2FB0 | 763.0 | bool | W | Перейти в режим «Стоп» | 0 – Нет, 1 – Да |
cmd_C1_Stop | 2FB2 | 763.2 | bool | W | Стоп контура №1 | 0 – Нет, 1 – Да |
cmd_C2_Stop | 2FB3 | 763.3 | bool | W | Стоп контура №2 | 0 – Нет, 1 – Да |
ub_Is_Tao_OFF | 2FB7 | 763.7 | bool | W | Выключить погодозависимость в каскаде | 0 – Нет, 1 – Да |
mode_Sleep_OFF | 2FBF | 763.15 | bool | W | Выключить удержание минимальной мощности ведущего котла | 0 – Нет, 1 – Да |
cmd_3 | 2FC | 764 | word | W | Командное слово 3 | Битовая маска команд |
conf_Pump | 2FC1 | 764.1 | bool | W | Включить наличие котловых насосов в системе | 0 – Нет, 1 – Да |
mode_PB_Off | 2FC2 | 764.2 | bool | W | Режим отключения сетевых насосов - Тпр | 0 – Нет, 1 – Да |
ub_PB_WorkAlways_ON | 2FC3 | 764.3 | bool | W | Котловые насосы работают всегда - Вкл | 0 – Нет, 1 – Да |
set_C1_PB_Off_mode | 2FC6 | 764.6 | bool | W | Режим отключения котловых насосов котла №1 - Тпр | 0 – Нет, 1 – Да |
set_C2_PB_Off_mode | 2FC7 | 764.7 | bool | W | Режим отключения котловых насосов котла №2 - Тпр | 0 – Нет, 1 – Да |
conf_Pump | 2FC8 | 764.8 | bool | W | Включить наличие сетевых насосов в системе | 0 – Нет, 1 – Да |
cmd_4 | 2FD | 765 | word | W | Командное слово 4 | Битовая маска команд |
conf_Pump | 2FD1 | 765.1 | bool | W | Отключить наличие котловых насосов в системе | 0 – Нет, 1 – Да |
mode_PB_Off | 2FD2 | 765.2 | bool | W | Режим отключения сетевых насосов - Выбег | 0 – Нет, 1 – Да |
ub_PB_WorkAlways_OFF | 2FD3 | 765.3 | bool | W | Котловые насосы работают всегда - Выкл | 0 – Нет, 1 – Да |
set_C1_PB_Off_mode | 2FD6 | 765.6 | bool | W | Режим отключения котловых насосов котла №1 - Выбег | 0 – Нет, 1 – Да |
set_C2_PB_Off_mode | 2FD7 | 765.7 | bool | W | Режим отключения котловых насосов котла №2 - Выбег | 0 – Нет, 1 – Да |
conf_Pump | 2FD8 | 765.8 | bool | W | Отключить наличие сетевых насосов в системе | 0 – Нет, 1 – Да |
* Значения параметров в определенных конфигурациях или режимах системы.
** В зависимости от выбранного типа датчика диапазон измерения может меняться, для температурных датчиков см. таблицу . Для датчика давления диапазон измерения зависит от заданных границ преобразования, см. таблицу .
Техническое обслуживание
Обслуживание прибора во время эксплуатации заключается в его техническом осмотре. Во время выполнения работ следует соблюдать меры безопасности из раздела.
Технический осмотр прибора проводится обслуживающим персоналом не реже одного раза в 6 месяцев и включает в себя выполнение следующих операций:
очистку корпуса, клеммных колодок от пыли, грязи и посторонних предметов;
проверку крепления на DIN-рейке;
проверку качества подключения внешних связей.
Обнаруженные во время осмотра недостатки следует немедленно устранить.
Маркировка
На корпус прибора нанесены:
- условное обозначение прибора;
товарный знак предприятия-изготовителя;
- степень защиты корпуса по ГОСТ 14254;
- род питающего тока и напряжение питания;
QR-код
- потребляемая мощность;
- маркировка класса защиты от поражения электрическим током по ГОСТ IEC 61131-2-2012;
- единый знак обращения продукции на рынке Евразийского экономического союза;
- страна-изготовитель;
- заводской номер прибора, месяц и год изготовления.
На потребительскую тару нанесены:
- наименование и условное обозначение прибора;
товарный знак предприятия-изготовителя;
почтовый адрес офиса изготовителя;
штрих-код;
дата упаковки;
- единый знак обращения продукции на рынке Евразийского экономического союза;
- страна-изготовитель;
- заводской номер;
дата упаковки.
Упаковка
Упаковка прибора производится в соответствии с ГОСТ 23088-80 в потребительскую тару, выполненную из коробочного картона по ГОСТ 7933-89.
Упаковка прибора при пересылке почтой производится по ГОСТ 9181-74.
Комплектность
| Наименование | Количество |
|---|---|
| Контроллер* | 1 шт. |
| Руководство по эксплуатации | 1 экз. |
| Паспорт и Гарантийный талон | 1 экз. |
Комплект клеммных соединителей | 1 к-т |
* Исполнение в соответствии с заказом. | |
Транспортирование и хранение
Прибор должен транспортироваться в закрытом транспорте любого вида. В транспортных средствах тара должна крепиться согласно правилам, действующим на соответствующих видах транспорта.
Транспортирование приборов в упаковке предприятия-изготовителя должно соответствовать следующим условиям:
температура окружающего воздуха от минус 40 до плюс 70 °С;
относительная влажность от 10 до 95 % без конденсации влаги;
атмосферное давление не менее 80 кПа (эквивалентно высоте 3000 м над уровнем моря)
Прибор следует перевозить в транспортной таре поштучно или в контейнерах с соблюдением мер защиты от ударов и вибраций.
Условия хранения в таре на складе изготовителя и потребителя должны соответствовать условиям 1 по ГОСТ 15150-69. В воздухе не должны присутствовать агрессивные примеси.
Прибор следует хранить на стеллажах.
Гарантийные обязательства
Изготовитель гарантирует соответствие прибора требованиям ТУ при соблюдении условий эксплуатации, транспортирования, хранения и монтажа.
Гарантийный срок эксплуатации – 10 лет со дня продажи.
В случае выхода прибора из строя в течение гарантийного срока при соблюдении условий эксплуатации, транспортирования, хранения и монтажа предприятие-изготовитель обязуется осуществить его бесплатный ремонт или замену.
Порядок передачи прибора в ремонт содержится в паспорте и в гарантийном талоне.
Настройка времени и даты

В прибор встроены энергонезависимые часы реального времени. Прибор будет поддерживать время и дату в случае отключения основного питания.
В Системном меню можно просмотреть и редактировать текущие дату и время.
Настройка регулятора
Для ручной настройки регулятора следует использовать режим нагрева. Настройки регулятора расположены в меню Меню → Настройки → Регулирование (настройка доступна, если выбран тип горелки — модулируемая). В ходе наблюдений следует фиксировать значения регулируемого параметра (скорость и время подхода к уставке).
Регулятор настраивается вручную итерационным методом с оценкой процесса по наличию:
колебаний;
перехода графика регулируемой величины через уставку.
В случае ПИД-регулирования, зависимость выходной мощности от управляющего воздействия можно записать в виде:
где
Yi – выходная мощность ПИД-регулятора;
Кп – коэффициент пропорциональности;
τи – интегральная постоянная;
τд – дифференциальная постоянная;
Ei – разность между уставкой и текущим измеренным значением;
Δtизм – время дискретизации.
В зависимости от показателей, корректировку следует выполнять по следующим правилам:
уменьшение Кп способствует увеличению колебаний регулируемой величины, и амплитуда колебаний регулируемой величины может возрасти до недопустимого уровня;
увеличение Кп способствует снижению быстродействия и ухудшению быстродействия регулятора с повышением вероятности колебаний регулируемой величины;
при завышенном Ти процесс подхода регулируемой величины к уставке становится односторонним даже при наличии колебаний. Быстродействие регулятора уменьшается;
- при заниженном Ти появляется значительный переход регулируемой величины через уставку. Но существенно ухудшается быстродействие регулятора и повышается вероятность колебаний регулируемой величины.
Для оптимальной настройки регулятора график регулируемой величины должен иметь минимальное значение показателя ошибки регулирования (А1) при достаточной степени затухания — φ = 1 – А3 ÷ А1 = 0,8…0,9.
Для настройки регулятора следует:
Задать заводские уставки, если значения коэффициентов были изменены.
Изменять значение Кп (на единицы), пока значение перерегулирования не будет равно 5 °С.
Уменьшать Ти, пока отклонение от уставки не будет равно 2—3 °С.
Уменьшать Кп (на единицы) до достижения недорегулирования.
Уменьшать Ти, пока отклонение от уставки не будет 1 °С.



Примеры подключения
Разрешающая цепь или Цепь безопасности – последовательно собранные в единую цепь любые необходимые дискретные датчики контроля исправной работы котла (разрежение в дымоходе, проток воды через котел, аварийный термостат и пр). Срабатывание одного из сигналов в цепи блокирует работу котла. Устранение причины срабатывания аварии приведет к автоматическому возврату системы в работу.
Подключение разрешающей цепи котла производится на дискретный вход «авария горелки S3». Для каскадных регуляторов имеется возможность подключения разрешающей цепи индивидуально по каждому котлу.






Предупреждающие сообщения
В данном руководстве применяются следующие предупреждения:
Ключевое слово ОПАСНОСТЬ сообщает о непосредственной угрозе опасной ситуации, которая приведет к смерти или серьезной травме, если ее не предотвратить.
Ключевое слово ВНИМАНИЕ сообщает о потенциально опасной ситуации, которая может привести к небольшим травмам.
Ключевое слово ПРЕДУПРЕЖДЕНИЕ сообщает о потенциально опасной ситуации , которая может привести к повреждению имущества.
Ключевое слово ПРИМЕЧАНИЕ обращает внимание на полезные советы и рекомендации, а также информацию для эффективной и безаварийной работы оборудования.
| Ограничение ответственности |
Ни при
каких обстоятельствах |

